受托企业被曝出原料仓库现场有老鼠活动痕迹,春来雅名下相关产品又为何频遭责令改正?
上篇报道中,我们简单了解了一下淘小惠的运作模式,以及相关的集团背景、各家公司为何处于经营异常状态,在本篇报道中,我们所将重点关注的是挂着春来雅牌子的这些产品存在何种问题,实际生产厂家广州市丽泽化妆品有限公司又是为何屡次登上广东省食品药品监督管理局公示的“黑名单”。

产品问题,责令改正
经查国产非特殊用途化妆品备案平台,我们发现“春来雅氨基酸柔顺护发精华素”曾因“备案包装与实际销售包装不一致”被要求责令改正。

“春来雅水光滋润嫩肤乳”、“春来雅水光焕彩亮肤液”、“春来雅玫瑰纯露”、“春来雅水光滋润奶珠霜”、“春来雅石斛光感亮肤液”、“春来雅甄润修护亮肤霜”、“春来雅臻眸水润精萃眼霜”、“春来雅草本舒缓修护液”、“春来雅水润滋养沐浴露”、“春来雅薰衣草香氛洁净洗手液”、“春来雅氨基酸清爽控油洗发水”、“春来雅鸵鸟活力舒缓霜”、“春来雅石斛亮肤修护套-氨基酸洁面慕斯”、“春来雅石斛亮肤修护套-石斛亮肤修护液”、“春来雅石斛亮肤修护套-石斛亮肤修护乳”、“春来雅寡肽甄润童颜蚕丝面膜”等多款产品曾因“产品安全技术相关资料不全”被要求责令改正。

相较之下,没有被责令改正的产品倒是仅有寥寥几款。顺带一提,上述的这些产品的委托企业都是山东春来雅生物科技有限公司,受托企业都是广州市丽泽化妆品有限公司。

最后再说回产品价格,在官方给出的产品价格表中,我们可以清楚地看到“鸵鸟活力舒缓霜”的原价为180元,会员价为125元,VIP价为75元。

然而在淘宝上,这款相同规格的产品的售价只要65元,发货地也是山东潍坊,店铺名称为“春来雅化妆品工厂店”。一款产品多种标价,不过,其背后的原因似乎并不是那么耐人寻味。
玫瑰纯露,杀菌+美白?
其中,关于“春来雅玫瑰纯露”这款产品,公众号“春莱雅”在题为《春来雅产品课堂【玫瑰纯露】》的文章中指出,“玫瑰除了作为美容也可以药用,能够调节内分泌、美白、紧致、补水、滋润、提亮肤色、抗敏修复…甚至是调节心情!皮肤好了心情也会美丽。春来雅玫瑰纯露——具有综合性平衡效果,对于中性皮肤,可增强皮肤光泽,对油性皮肤,可平衡油脂分泌,对干燥皮肤,可迅速补充水分,对敏感性皮肤,可消除红血丝,降低敏感度,对灰黄暗淡皮肤,可增强皮肤活力,几乎所有肤质的人都可以使用玫瑰纯露,体现出非凡的美容效果。”

在另外一篇题为《【春来雅玫瑰纯露】把保加利亚的玫瑰花园搬回家》的文章中,公众号“春莱雅”也明确宣传:“春来雅玫瑰纯露:深度补水、抗敏舒缓、控油美白,统统搞定!”

按照政策要求,美白产品纳入特殊用途化妆品管理,若产品进行了特殊用途化妆品申报,可以宣传美白等作用,若没有申报,则不应该使用任何与美白相近或类似的宣传用语。而“春来雅玫瑰纯露”显然属于国产非特殊用途化妆品,并非具有美白功效的特殊用途的化妆品,也就是说,该款产品不得宣称美白等特殊功效。因而,上述宣传行为涉嫌违反《广告法》相关规定。
此外,公众号“淘小惠电商平台”还在《火红七月,代理商推荐活动来袭!》当中宣传称,春来雅的玫瑰纯露“具有较强的抑菌、杀菌作用,有效减少肌肤红肿和炎症”。

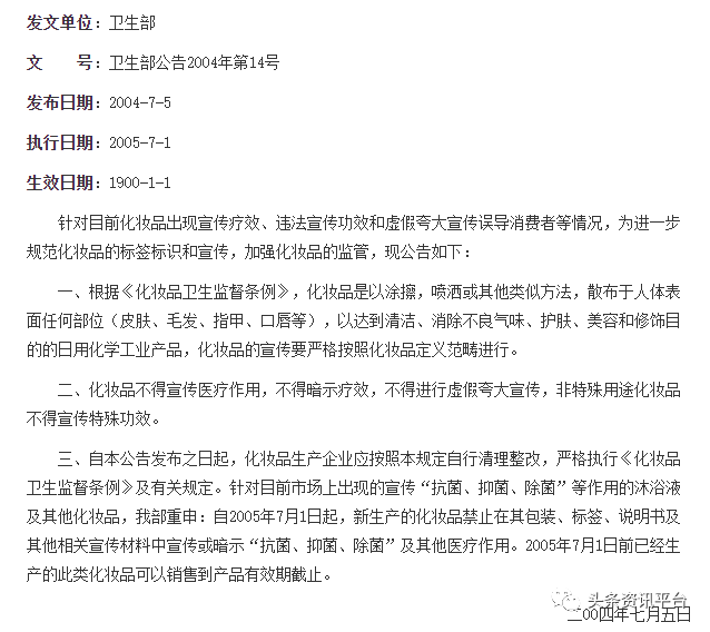
对此,《卫生部关于禁止化妆品进行抗抑菌宣传的公告》明确指出,针对目前市场上出现的宣传“抗菌、抑菌、除菌”等作用的沐浴液及其他化妆品,我部重申:自2005年7月1日起,新生产的化妆品禁止在其包装、标签、说明书及其他相关宣传材料中宣传或暗示“抗菌、抑菌、除菌”及其他医疗作用。

丽泽公司,老鼠活动
2018年8月1日,广东省食品药品监督管理局官网发布广东省化妆品飞行检查情况通报(2018年第50期),公布广州市丽泽化妆品有限公司检查情况。“原料仓库现场有老鼠活动痕迹”等现象的出现,让人对该公司所生产出来的产品的质量不由得敬而远之。


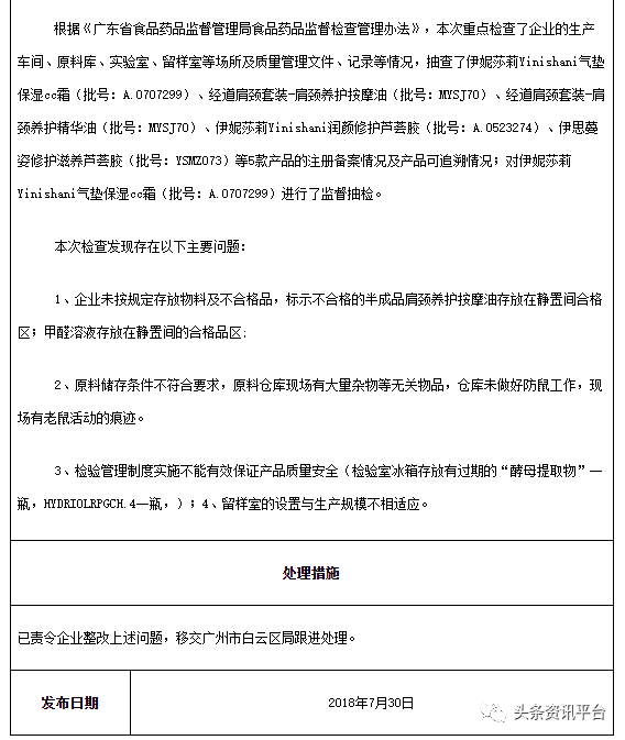
根据《广东省食品药品监督管理局食品药品监督检查管理办法》,本次重点检查了企业的生产车间、原料库、实验室、留样室等场所及质量管理文件、记录等情况,抽查了伊妮莎莉Yinishani气垫保湿cc霜(批号:A.0707299)、经道肩颈套装-肩颈养护按摩油(批号:MYSJ70)、经道肩颈套装-肩颈养护精华油(批号:MYSJ70)、伊妮莎莉Yinishani润颜修护芦荟胶(批号:A.0523274)、伊思蔓姿修护滋养芦荟胶(批号:YSMZ073)等5款产品的注册备案情况及产品可追溯情况;对伊妮莎莉Yinishani气垫保湿cc霜(批号:A.0707299)进行了监督抽检。
本次检查发现存在以下主要问题:企业未按规定存放物料及不合格品,标示不合格的半成品肩颈养护按摩油存放在静置间合格区;甲醛溶液存放在静置间的合格品区;原料储存条件不符合要求,原料仓库现场有大量杂物等无关物品,仓库未做好防鼠工作,现场有老鼠活动的痕迹;检验管理制度实施不能有效保证产品质量安全(检验室冰箱存放有过期的“酵母提取物”一瓶,HYDRIOLRPGCH.4一瓶);留样室的设置与生产规模不相适应。已责令企业整改上述问题,移交广州市白云区局跟进处理。
事实上,这已经不是丽泽公司第一次被有关部门检查出问题来了。早在2017年5月,广东省食品药品监督管理局在化妆品安全专项整治行动中,经监督抽检发现共计67批次产品存在非法添加禁用物质问题,属于非法产品。其中,就包括了广州市丽泽化妆品有限公司生产的“名媛代码®丝滑凝肌健肤霜”,不合格项目为检出“地塞米松:107.4”,按照规定应为“不得检出”。
伊妮莎莉,现状几何
值得一提的是,上述这些被抽查的、挂着伊妮莎莉牌子的产品的生产企业名称为潍坊市伊妮莎莉生物科技有限公司,关于这家公司与春来雅的渊源,我们也在前文中提到过,刘树栋是其中的关联人。而且,微信公众号“春莱雅”的原名也正是“伊妮莎莉创业服务平台”,这是一个个人认证的公众号,认证人是一位来自山东的女性。由此可见,双方的合作,已是由来已久。

在前两年,有报道指出,伊妮莎莉当时共发展出了两大体系,负责人分别是德众体系创始人赵越和阳光春天体系创始人杨颜宁,该公司在2017年初挂靠永春堂,没多久就独立运作了,每个月有1000多万的业绩。在公司管理层方面,伊妮莎莉董事长为姚仲云,市场总裁赵子谊,市场总监赵越。后来,“长沙社区通”指出,伊妮莎莉公司于2018年4月13日在河南新乡举行所谓的招商会的时候,被当地公安机关会同工商执法部门一举将公司老总和所有在场的传销头目一网打尽,其后多名公司高层在逃。

眼下,在腾讯灵鲲金融风险监管平台上,“伊妮莎莉”这个关键词也已被标记了549次,标记类型是“用户反馈有传销风险”,主要标签有“宣称消费返利”的字样。

至于伊妮莎莉的加盟机制,腾讯灵鲲金融风险监管平台披露的资料如下:


而在近期,又有消息传出琪尔康收编了伊妮莎莉,事实究竟如何呢?经查国产非特殊用途化妆品备案平台,我们发现伊妮莎莉旗下的诸多产品的委托方都从潍坊市伊妮莎莉生物科技有限公司变成了山西琪尔康翅果生物制品有限公司。有经销商声称,其实早在2018年12月22日,琪尔康就与伊妮莎莉开始合作了。

2020年3月,琪尔康微刊发表文章,琪尔康在全力推进与落实伊妮莎莉品牌战略规划中指出:伊妮莎莉品牌,涵盖了琪尔康四大产品品类中的个人护理系列、美容护肤系列两大品类,对于琪尔康有着很高的战略地位以及重大的战略意义。

据商务部官网显示,琪尔康获许直销的产品只有一款,其名为“琪尔康牌翅果油软胶囊”,并无有关伊妮莎莉的任何产品。
后 记
近年来,形色各异的电商平台如雨后春笋般扎根于国内互联网这片热土上,但这些平台在给消费者带来便利与优惠的同时,诸多新类型的法律问题也随之悄然出现,2020年6月23日,国内知名电商智库网经社电子商务研究中心发布了《2019-2020年中国电子商务法律报告》,《报告》指出,随着电商行业各种新业态不断涌现以及国家法规政策的落实,行业逐步规范化发展,但随之而来的,社交电商、共享员工、跨境海淘、互联网金融等领域面临的法律风险日益增长,亟待规范,不容忽视。而规范电商行业健康发展,已然成为社会各界的广泛共识。面对纷繁复杂的电商环境,电商经营者在苦练营商技能外,还需重视和加强法律意识的内功修养,无论如何都应在法律框架内运作,未来对法律风险防控的能力,也将可能会成为下一赛道上电商经营者的竞争优势。
最近两年,我国在互联网及电子商务领域的立法速度明显加快,《网络安全审查办法》、《加强网购和进出口领域知识产权执法实施办法》等法规的相继出台,也为广大电商从业者树立起良好的法律意识起到了至关重要的作用。

至于淘小惠平台在今后会如何发展?以“集天下智慧,创无限财富,促世界同步”为企业愿景的春来雅公司又会走向何方?与春来雅有所关联的这些企业,还是否会长期处于经营异常的状态?对此,头条资讯平台将继续保持关注。
- 罗麦科技涉嫌虚假宣传跨区精英 “直销”变“传
- 直销还是传销?砸了20万买产品?完美公司一直销
- 安发国际甘诺宝力再次涉嫌传销 无证经营长达
- 近期国内的“资金盘”骗局,骗你没商量,千万
- 新时代国珍骗局深度开扒:国珍是不是央企?
- “无限极”销售人员夸大产品功效 灵芝皇胶囊能
- 陷入如新NuSkin传销被“洗脑”的十大明星
- 关于安利公司组织减肥培训、服用安利产品致死
- 小心了,这些微信代理都是传销
- 水龙头“治病”又“生钱” 紫光吉美销售方式涉
- 罗麦科技涉嫌传销工商局敢说传销拍死工商局
- 安利掌纹大师误导服用纽崔莱,导致如花少女脸
- 泉立方:背后污点重重、多次被工商依法处罚
- 欣欣向荣背后的直销危机:是谁给了康美疯狂违








