九极生物出售被官方叫停 淡水泉9000万收购或打水漂?
编辑:龙冬冬来源:今日湖北 2020-08-14 14:29围观: 次
曾经作为直销牌照“抄底”收购首家案例的淡水泉收购九极生物搁浅。
8月13日,由媒体获悉,日前,香雪制药已发布公告称,广州市黄博区市场监督管理局已撤销其直销子公司九极生物股权转让工商变更登记,宣布暂停出售,工商注册变更由淡水泉换回了香雪制药。
据内部消息透露,商务部门以此次收购不符合相关规定为由,要求重新规划调整。

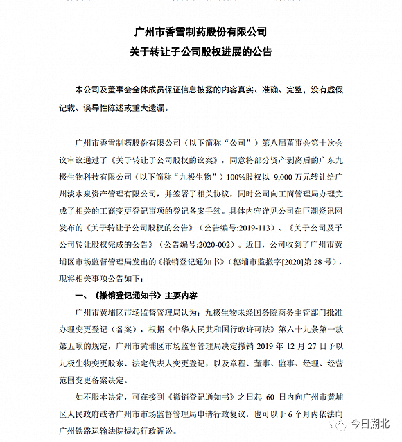
在广州市香雪制药股份有限公司发布关于转让子公司股权进展的公告提到,因九极生物未经国务院商务主管部门批准办理变更登记(备案),广州市黄埔区市场监督管理局决定,撤销2019年12月27日予以九极生物变更股东、法定代表人变更登记,以及章程、董事、监事、经理、经营范围变更备案决定。

然而,香雪制药认为九极生物股权转让直接进行工商变更,是根据广东省商事直接窗口办理的改革政策以及依据规定进行变更的,而变更完成后有向商务部申请审批的后置审批程序,并且广州市黄埔区市场监督管理局也于2019年12月30日审核完成了工商变更登记,因此九极生物并非主观规避前置审批程序。
对于此次收购九极生物被官方叫停,淡水泉相关高层接受直销中国周刊咨询时也表示无奈。但对于撤销登记变更是否影响九极的后续重启收购,此次收购叫停对公司对业务是否造成影响等相关问题没有正面回应。
除此之外,香雪制药还表示公司2019年年报中,已将2019年度收到的广州淡水泉资产管理有限公司8000万元款项在“其他应付款”科目核算,拟转让九极生物资产组金额100,980,820.62元在“持有待售资产”科目核算,以及转让九极生物负债组金额13,655,058.21元在“持有待售负债”科目核算,2019年度公司暂未确认转让收入。上述九极生物股权转让相关工商变更登记拟被撤销事项对公司的生产经营情况不产生重大影响。变更后,九极生物名下的货币资金、固定资产、无形资产等相关资产按审计后的账面净资产值无偿划转至香雪全资子公司广州芮培优生优充医疗有限公司。
目前,香雪制药公司已与广州淡水泉资产管理有限公司继续进行沟通洽谈,后续香雪制药公司将根据相关事项的进展情况,及时披露相关信息。
对此,有业内人士猜测,淡水泉最大股东邱伟杰作为老牌直销企业中脉实际控制人,而中脉在去年10月被列入严重违法失信企业名单(黑名单),结合这个原因监管部门可能认为不支持此次商业交易行为。

对于以上猜测,有商业媒体机构向香雪制药方求证,但截至发稿,香雪制药公司对发去的函件都没有回复。
2019年12月31日,香雪制药股份有限公司发布《关于转让子公司股权的公告》。公告称,为进一步聚焦主营业务的发展,整合优化资产结构及资源配置,提高资产流动性及使用效率,增强核心竞争力,公司拟将部分资产剥离后的广东九极生物科技有限公司100%股权,以9000万元转让给广州淡水泉资产管理有限公司。
公告显示,交易范围包括九极生物的100%股权,“其现有的业务、直销员或经销商资源、品牌、商标、专利、专有技术、食品生产许可证、食品经营许可证、直销经营许可证、保健食品注册批件、直销电子交易系统”以及“目前拥有的9个直销区域、10个分公司及30个直销服务网点”。
据了解,全资收购九极生物的广州淡水泉公司的最大股东是邱伟杰。
而邱伟杰的另一个身份,是直销企业南京中脉科技发展有限公司的第四任董事长,同时还长期担任中脉科技美体事业部业务副总裁、总裁,一手缔造了美体内衣品牌“LACA”,为中脉科技的业绩做出重要贡献。此外,广州淡水泉的另外两个大股东温广行、温兆安,也曾分别在中脉科技美体事业部任职。
业内猜测,香雪制药最终放弃九极生物的一大原因是九极生物开展直销业务以来,一直处于亏损运营的状态,不仅销售市场不见起色,公司管理者也始终没能把市场业绩带动起来。
记者注意到,自2011年香雪制药全资收购后九极生物,曾乐观预期可给公司带来年销售3亿元,净利润4500万元的贡献。但事实却是,九极生物净利润始终在2000多万元徘徊,且2017年净利还低于上年同期。
值得一提的是,2018年中旬曾有消息透露,该公司此时已遭遇发展瓶颈,业绩增长乏力。随后,受权健事件波及,整个直销行业遭遇寒冬,九极生物业绩近乎腰斩——2019总营收仅三千多万,不及2018年的一半,净利润为-50.21万元。
此外,在直销强监管背景下,九极生物不仅难以开展直销业务,还使得母公司香雪制药也承担了巨大的政策风险和舆论风险。
资深人士表示,香雪制药作为一家上市公司,其自身品牌和股价受2018年年底直销舆论风波的影响特别大,实际上早在2019年年初,香雪制药就有意将九极生物这个直销板块转让出去。
据悉,九极生物曾屡次因为虚假宣传和涉嫌传销被质疑。根据中国裁判文书网发布的一则行政裁定书【(2017)鄂1224财保18号】显示,湖北省通山县工商行政管理局在查处九极生物于该县非法传销一案中,为防止该公司转移或隐匿非法资金,通山县工商行政管理局依法冻结九极生物在支付宝及金融机构相关账户的4000万元存款。
另外,曾有媒体报道九极生物在湖南存在涉嫌传销、跨区域直销、收取高额会员费行为,并经营63款在商务部直销行业管理网站无备案产品。
【特别声明:部分文字及图片来源于网络,仅供学习和交流使用,不具有任何商业用途,其目的在于传递更多的信息,并不代表本平台赞同其观点。版权归原作者所有,如涉版权或来源标注有误,请及时和我们取得联系,我们将迅速处理,谢谢!】