某直销企业子公司发原始股引质疑:2020年能否真上市?

近日,据红图财经报道了题为《隆力奇交5604元入会员涉嫌传销 配送原始股喊上市》一文引起不少网友关注。该文中提到,为了规避风险,隆力奇还在旗下设立了不少独立法人主体的子项目,上海聚好信息技术有限公司(以下简称:上海聚好公司)就是核心“上市主体”。
据悉,为了推广由隆力奇和“神医”张必清打造的“艾力沛魔力鞋”,隆力奇代理商方面宣传上海聚好信息技术有限公司将要上市,上市最晚期限为2020年,魔力鞋20万以上代理商将会配送45万的原始股权,上市以后魔力鞋翻3万倍。
那么,上海聚好公司借上市发放原始股是不是真的呢?中新融媒通过查询发现,不少主流媒体与业内媒体对于上海聚好公司美国上市的说法提出不少质疑。

三湘都市报截图
说到隆力奇上市可以追溯到2016年9月,据《三湘都市报》报道,艾力沛魔力鞋将在国内成立公司,并在国内主板上市,股本总金额5亿元,区域代理最高45万原始股,最低10万原始股,乡镇代理最高10万原始股,最低5万原始股;“您的业绩能翻10倍公司赠送您原始股”。
但是隆力奇借艾力沛魔力鞋上市发原始股的事情遭到会员投诉,2018年5月9日,福建省泉州市惠安县人李某投诉江苏隆力奇生物科技有限公司利用艾力沛魔力鞋上市兜售原始股权+区域代理+拉人头模式骗走18.55万元。



该图片由网友提供
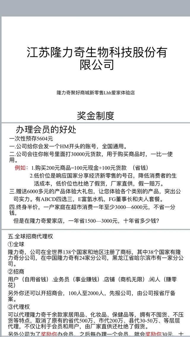
除了借艾力沛魔力鞋“上市”之外,隆力奇方面还宣称,主推聚好新零售LHH店,提出了“聚好LHH千城万店”口号,宣称要在未来的3—5年时间开20万家店新零售聚好LHH店铺,经销商加盟开店后,公司会匹配原始股权,并且推荐聚好LHH店铺附近的隆力奇经销商过来消费,就能保证你的店铺能够持续盈利赚钱。
据悉,获得聚好LHH店的原始股权,有以下两种方式:开店需要投资5万,那么公司送给你一个钻卡和店主资格,还要缴纳5千的押金,公司再配6.35万的产品,以及可以认购2万的原始股,第二次拿货能打4—5折,只要报单成为会员公司还给1.5%补助,成为股东合伙人;就是直接代理或者开店铺。(代理6.8万+店铺2万)也是8.8万,可以认购公司的5万原始股,公司配12.25万的产品。

股权书(来源网络)
从隆力奇经销商手中流传的《股权证书》来看,落款即为“上海聚好信息技术有限公司”。据天眼查显示,上海聚好信息技术有限公司注册时间为2012年7月31日,注册资本为1200万元,由“江苏隆力奇集团有限公司”出资100%注册成立。

截图来自天眼查

聚好上市时间表
从借艾力沛魔力鞋国内上市发原始股到借聚好新零售店铺美国上市发原始股来看,隆力奇利用“原始股”激励制度诱惑经销商大额投资目的究竟是什么暂不得知。但是,2020年6月份已过三分之一,但是上海聚好公司上市仍没有动静,而如果不能上市的话,隆力奇公司也曾向经销商承诺与经销商签订法律协议,预计最晚在2020年上市,在没有上市之前公司承诺经销商每年给股本8%的静态返利,如果无上市,公司将按原价进行回购,退还本金,以此来打消经销商的顾虑。

据公开信息显示,2018年4月23日,国家市场监督管理总局下发了《市场监督总局办公厅关于开展查处以直销名义和股权激励、资金盘、投资分红等形式实施传销违法行为专项行动的通知》(市监竞争9号),将从2018年5月开始在全国范围内,开展查处以直销名义和股权激励、资金盘、投资分红等形式实施传销违法行为的专项执法行动,对专项行动中发现涉及非法集资、诈骗等其他违法行为的,工商或市监局将移送公安机关处理。
至于隆力奇公司是否能够兑现此前的承诺,中新融媒将持续关注。
- 罗麦科技涉嫌虚假宣传跨区精英 “直销”变“传
- 直销还是传销?砸了20万买产品?完美公司一直销
- 安发国际甘诺宝力再次涉嫌传销 无证经营长达
- 近期国内的“资金盘”骗局,骗你没商量,千万
- 新时代国珍骗局深度开扒:国珍是不是央企?
- “无限极”销售人员夸大产品功效 灵芝皇胶囊能
- 陷入如新NuSkin传销被“洗脑”的十大明星
- 关于安利公司组织减肥培训、服用安利产品致死
- 小心了,这些微信代理都是传销
- 水龙头“治病”又“生钱” 紫光吉美销售方式涉
- 罗麦科技涉嫌传销工商局敢说传销拍死工商局
- 安利掌纹大师误导服用纽崔莱,导致如花少女脸
- 泉立方:背后污点重重、多次被工商依法处罚
- 欣欣向荣背后的直销危机:是谁给了康美疯狂违








