从非信不可到中捷无忧,北京豪钥为何身陷投诉风波
当前,大众创业、万众创新的理念正日益深入人心,各种新产业、新模式、新业态开始不断涌现,在这样的背景下,号称“只需要花99元就可以开通属于自己的线上店铺,无需囤货、压货”的中捷无忧电商平台也顺势粉墨登场了。
从脱身爱润妍的“非信不可”,到北京豪钥旗下的“中捷无忧”,刘佳豪在这条路上究竟走了多久?中捷代购为何被投诉缠身?中捷乐淘的佣金表又描绘出了一出怎样的愿景?
非信不可,背景几何
要说清楚“中捷无忧”,要从“非信不可”开始说起,2018年年底,由爱润妍推出赚钱新模式——打着“直推40个掌柜,升级合伙人;直推80个掌柜,升级市代”口号的“非信不可商城”问世了。

附非信不可模式:


在非信不可里,“升级”是一个非常重要的概念。那么,升级和不升级有何不同之处呢?升级:直推一个掌柜50佣金,享受下面会员购买产品三级返利,享受拉新佣金,自己买可以领券省钱,还有佣金;不升级:只能领券自己买东西省钱,没有推广权限。
据悉,爱润妍品牌的经营主体为东营润妍生物科技有限公司和东营爱润生物科技有限公司,其中,东营爱润生物科技有限公司早已注销,而东营润妍生物科技有限公司(注册非信不可商标的公司)涉传一事则曾在去年引起过一阵轩然大波。
据公示的滨城区工商局处罚决定书载明,爱润妍商城销售行为涉嫌传销,经查明,当事人于2017年4月13日开业以来运用爱润妍网上商城采取发展会员、计酬返利的传销模式销售爱润妍系列化妆品。
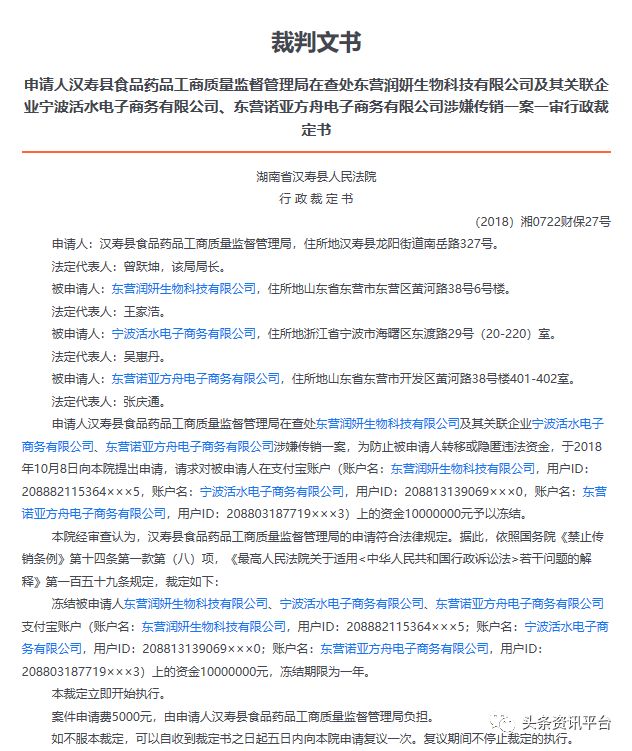
无独有偶,另据湖南省汉寿县人民法院的行政裁定书《申请人汉寿县食品药品工商质量监督管理局在查处东营润妍生物科技有限公司及其关联企业宁波活水电子商务有限公司、东营诺亚方舟电子商务有限公司涉嫌传销一案一审行政裁定书》显示,“申请人汉寿县食品药品工商质量监督管理局在查处东营润妍生物科技有限公司及其关联企业宁波活水电子商务有限公司、东营诺亚方舟电子商务有限公司涉嫌传销一案,为防止被申请人转移或隐匿违法资金,于2018年10月8日向本院提出申请,请求对被申请人在支付宝账户上的资金10000000元予以冻结。”

半年多前,该公司又因通过登记的住所或经营场所无法与企业取得联系被东营经济技术开发区市场监督管理局列入经营异常名录。
君子不立危墙之下,在这样的趋势下,原“非信不可”微信公众账号开始更名为“中捷无忧”,同期,“中捷无忧购”进入测试阶段。2019年3月1日,微信公众账号、微信小程序、APP完成从“非信不可”到“中捷无忧”的升级工作。
几乎同一时间,非信不可平台号也发布消息,称“非信不可小程序,为了公司的更好发展,已经更名为中捷无忧”。

综上,如今的中捷无忧,就是非信不可电商平台的品牌升级,中捷无忧全网购平台上线试运行期间的名称就是非信不可。
- 罗麦科技涉嫌虚假宣传跨区精英 “直销”变“传
- 直销还是传销?砸了20万买产品?完美公司一直销
- 安发国际甘诺宝力再次涉嫌传销 无证经营长达
- 近期国内的“资金盘”骗局,骗你没商量,千万
- 新时代国珍骗局深度开扒:国珍是不是央企?
- “无限极”销售人员夸大产品功效 灵芝皇胶囊能
- 陷入如新NuSkin传销被“洗脑”的十大明星
- 关于安利公司组织减肥培训、服用安利产品致死
- 小心了,这些微信代理都是传销
- 水龙头“治病”又“生钱” 紫光吉美销售方式涉
- 罗麦科技涉嫌传销工商局敢说传销拍死工商局
- 安利掌纹大师误导服用纽崔莱,导致如花少女脸
- 泉立方:背后污点重重、多次被工商依法处罚
- 欣欣向荣背后的直销危机:是谁给了康美疯狂违








