乐利来经销商涉嫌传销被监管部门罚没2300多万“无牌直销”多年涉虚假宣传等多项违规
据山东省平邑县市场监管局日前公布的一份行政处罚决定书,平邑县永红筋骨养护中心裴某、李某在销售乐利来公司产品时,以“乐利来公司奖金制度”为基础制定“平邑县永红筋骨养护中心奖金制度”,发展会员、收取会员报单款,最终因涉嫌传销,平邑县永红筋骨养护中心被平邑县市场监管局罚款200万元,并处没收违法所得2173万余元。
图片来源:国家企业信用信息公示系统
处罚决定书显示,在该传销活动中,平邑县永红筋骨养护中心提供场所,在其微信公众号、会议、电视节目中宣传其产品和手法的作用,裴某、李某组织会员召开培训会、分享会、年度集会;姜某参与该传销组织奖金制度的制定、宣传,收取会员报单款,向平邑县永红筋骨养护中心发放产品,并组织业绩好的会员出国旅游;王某宣讲公司奖励制度、分享病例,蛊惑消费者加入该组织。
自2015年1月至2018年8月,平邑县永红筋骨养护中心按照以上奖励制度发展会员4168人,所有会员按照以上奖励制度姜某掌握和使用的账户汇款56859858元,通过以上运作模式隐匿或转移21730138.31元被平邑县公安局冻结。
平邑县市场监督管局认为,平邑县永红筋骨养护中心采用让消费者缴纳不同费用成为会员,不同级别会员享受不同的代数奖,分别享受推荐第一代至第八代会员5%、11%、7%、3%、2%、1%、1%、1%的业绩提成,总监享受全国业绩3%分红,地区总监享受全国业绩3%分红和额外全国业绩3%分红,区域总监享受全国业绩3%分红、额外全国业绩3%分红、全球业绩1%分红等以团队会员的业绩计算并给付上线报酬,牟取非法利益的经营模式和计酬方式进行经营。这种以销售业绩为条件的经营行为违反了《禁止传销条例》第七条第(二)(三)项之规定,平邑县永红筋骨养护中心的行为构成组织策划传销行为,21730138.31元为非法财物。
平邑县市场监督管理局依据《行政处罚法》第二十三条规定,责令当事人改正“组织策划传销违法行为”,且由于当事人违法行为严重,决定对平邑县永红筋骨养护中心没收非法财物21730138.31元、罚款2000000元,上缴国库。
没有直销牌照的“直销企业”
天眼查显示,上述处罚决定书中的乐利来公司,全称为“乐利来国际科贸(北京)有限公司”(以下简称“乐利来国际”),公司成立于2010年11月,注册资本8000万人民币,公司法定代表人邱多福。
天眼查同时显示,乐利来国际共有2家法人股东,其中乐利来国际商贸集团有限公司持股51%,另一家外资股东HONGKONG LEROY INTERNATIONAL LIMITED持股49%。而乐利来国际商贸集团有限公司,又是外资企业LEROY INTERNATIONAL SDN.BHD的全资子公司,股权穿透后,乐利来国际实为100%的外资企业。据媒体报道,乐利来国际背后的实际控制人是马来西亚的利来(国际)集团,该集团总部位于马来西亚吉隆坡,旗下拥有40多家子公司。
中国网财经记者发现,乐利来国际在中国的工商登记系统的“公司简介”中写道:乐利来国际是一家具有强烈社会责任感并积极推广慈善营销的直销企业,成立于2008年,公司引进了马来西亚利来集团的经营理念“共同工作,共同管理,共同分享”,组建了一支具有丰富营销市场经验的管理队伍,集团位于美丽富饶的马来西亚首都-吉隆坡,成功创立了品牌“LeRoy”,并成功行销了超过12个国家和地区,市场遍布亚洲、欧洲和美洲等地,公司的创业宏愿与使命是服务更多的人,为社会创造更多的事业商机。我们主要经营营养保健食品、个人护理用品、家居护理用品和日用消费品等系列,我们的产品是在科学、安全的工艺和公司严格的管理模式下生产的,公司十分注重品质管理,所生产的产品均达到国际化标准,同时产品多元化,价格合理化,我们致力于为家家户户提供物美价廉的安全优质的高科技产品,北京乐利来以人为本,以产品为本,以管理为本的经营方式,得到了市场的广泛认可和关注,我们也将肩负自己的使命和责任,以实际行动在祖国的大江南北传播我们的理念,奉献我们的爱心,利来集团还拥有自己的研究中心,由来自马来西亚、新加坡、香港、台湾、美国及德国的医生、科学家、药剂师、营养学家所组成的科学顾问团,是专业品质的保障。利来国际产品——骨键宝3Rflex荣获“亚太超级保健品奖”,这是此产品继2007年获“亚洲年度风云产品奖”后又一无尚荣耀。此奖项的颁发要经过三个国内认证机构和三个国际专业认证机构的严格审核,再次证明了骨健宝——水解胶原蛋白产品在骨骼与关节治疗方面的权威性和世界性。证明材料来自2010年11月25日在马来西亚吉隆坡举行的“第七届卓越认证年会”上。
但据中国商务部“直销行业管理网站”查询,这家自称为“具有强烈社会责任感并积极推广慈善营销的直销企业”乐利来国际,并没有获得中国商务部颁发的直销牌照。
来源:商务部直销行业管理网站
根据中国政府相关法规,企业从事直销活动应当通过中国商务部门依法审查申报作出批准并颁发直销经营许可证,未经批准,任何单位和个人不得从事直销。
同时,依据《直销管理条例》(国务院令第443号)第三十九条规定,未经批准从事直销活动的,由工商行政管理部门责令改正,没收直销产品和违法销售收入,处5万元以上30万元以下的罚款;情节严重的,处30万元以上50万元以下的罚款,并依法予以取缔;构成犯罪的,依法追究刑事责任。
事实上,创立至今已有十年的乐利来国际,不但未取得中国商务部的直销经营许可证,甚至从未出现在中国商务部公示的“申牌受理企业”名单中。
旗下多款产品宣传治疗功效涉嫌虚假宣传
公开资料显示,乐利来国际旗下有多款热销产品,包括鸵鸟油、骨健宝、树脂宝排毒贴、鲨鱼肝油、芦荟矿物晶、生物章之宝、妇洁宝等。
据乐利来国际经销商及多个微信公众号宣传资料显示,“乐利来骨健宝”,能促进软骨再生、帮助骨骼重建、促进骨骼愈合、增加软骨细胞和胶原蛋白数量;“乐利来芦荟固体饮料”,能排毒、抗癌、清血、美容、调理人体八大系统、补充74种微量元素;“乐利来鸸鹋油”,号称“无菌炎症的克星”,具有排湿排汗、消炎止痛、疏通经略、修复再生、等功效。
此外,在乐利来国际的前述工商登记信息的简介中,乐利来国际也称其产品“骨键宝3Rflex”在骨骼与关节治疗方面具有“权威性和世界性”。
据国家市场总局《食品广告发布暂行规定》第七条规定:“食品广告不得出现与药品相混淆的用语,不得直接或者间接地宣传治疗作用,也不得借助宣传某些成分的作用明示或者暗示该食品的治疗作用。”
据《中华人民共和国广告法》第十八条规定,保健食品广告不得含有下列内容:(一)表示功效、安全性的断言或者保证;(二)涉及疾病预防、治疗功能;(三)声称或者暗示广告商品为保障健康所必需;(四)与药品、其他保健食品进行比较;(五)利用广告代言人作推荐、证明;(六)法律、行政法规规定禁止的其他内容。保健食品广告应当显著标明“本品不能代替药物”。
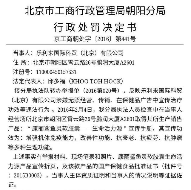
事实上,乐利来国际此前就曾因产品虚假宣传问题,遭到过市场监管部门的处罚:2016年5月4日,北京市工商局朝阳分局因乐利来国际科贸(北京)有限公司“发布含有表示功效、安全性的断言或者保证的保健食品广告”,依据《中华人民共和国广告法》第五十八条的规定进行处罚16000元。
案情通报显示,北京市工商局朝阳分局执法人员在乐利来国际的经营场所取得其所生产销售产品“康丽鲨鱼灵软胶囊——生命活力源”宣传手册,其宣传功效为:增强机体免疫能力、改善性功能、抗衰老、抗疲劳、抗肿瘤等多种生理功能,当事人的上述行为违反《广告法》第十八条第一款第(一)项:“保健食品广告不得含有下列内容:(一)表示功效、安全性的断言或者保证”,构成违反《广告法》发布广告的违法行为。
- 别再上当了!央视曝光2017最新传销组织名单
- 2017年最新出炉200个资金盘骗局黑名单曝光
- 传销渗入“汽车团购’,“万元购车”是最大骗
- 国通通讯以网络电话为幌子,涉嫌传销诈骗
- 唐山百位大妈陷“传销骗局”?是真治病还是真
- “中国一川”网络传销被查 非法交易高达7.9亿
- “莱蔓仙姿”“佳合家美”活力霜涉嫌传销
- 马来西亚政府查封MBI集团 冻结1.7亿赃款
- 新疆克拉玛依市海济药业传销案宣判
- 政府严厉打击WV梦幻之旅传销 南京已有11人被捕
- 善心汇真的出大事了?据传,张天明的资金被冻
- 榆林一传销组织以赫柏绿源净水机为幌子诈骗5
- LOOOPOOO创始人马志才被通缉
- 湖北襄阳女子当街被3名大汉强拉上车 防城港警方








