代理商控诉“享爱猫”套路重重:“踢皮球”售后致46万代理费难退

不久前,社交财经接到来自广州的消费者刘莉(化名)的投诉,她表示之前花了469000元参加一家名为“享爱猫”的微商代理之后,如今想提出退货,但是公司以各种理由拒绝。
公开资料显示,“享爱猫”是享爱猫(北京)健康科技有限公司旗下化妆品品牌,2017年7月30日享爱猫品牌向市场发布。据资料介绍,享爱猫以社交新零售模式在市场销售,为创业者提供“品牌+产品+模式+服务”的运营体系,目前已遍布:中国、法国等十八个国家及地区,仅中国已有上万名核心代理。此外,享爱猫旗下已发展出了战斗猫家族、飞迪团队等系统。
那么,包装如此华丽的享爱猫又为何会拒绝退货呢?这其中有什么不为人知的秘密呢?
消费者投诉享爱猫套路重重
据刘莉表示:“原雪之谜品牌负责人,如今的‘享爱猫’销售总裁黄某迪,出于最开始的信任,我投资3万元成为‘猫后’级别,由于加入可以送日本豪华邮轮游观光。”刘莉想着钱不多,哪怕自用也好,可以旅游也不错的思想于是就加入其中。
从海外旅游回来之后便就去了享爱猫北京总部,经享爱猫首席风控官创始人杨某的老公林某介绍“享爱猫”背景:出身贵族,法国血统,没有微商DNA,苏薇集团旗下,法国20多年的品牌等。社交财经查询发现,所谓的“法国苏薇”在维基百科上未能搜索到有关法国“苏薇”品牌的任何信息。
据刘莉反映,自己去法国游学参观的享爱猫工厂,其实就是包材灌装的工厂,只是其他大品牌某些产品料体灌装进入包装这道工序的工厂而已,并不是享爱猫的产品跟国际大牌兰蔻、娇韵诗等同厂。此外,所谓颁奖的法国骑士勋章,也只不过是家酒庄提供而已。
刘莉从法国游学之后,黄某迪声称要开创客空间,她承担租金,号召代理来投资,有代理出了大部分的装修费和硬件费用,合计大约也只是2万元左右的成本。然而,好景不长,2019年2月底,黄某迪任享爱猫销售总裁,创客空间便就戛然而止。
2019年8月5日,“享爱猫”成立一周年之际,在北京召开周年庆典,推出一系列的会销政策:原本30万的“城市合伙人”代理费在周年庆期间只需要 13万6千元,并送法国游学名额一个,还可以参加抽奖,大奖是宝马一台。于是刘莉与曾x惠、刘x玲、刘x、张x君、张x茹、张x青等其他几位代理人合伙投入30万成为广东省享爱猫城市合伙人,之后又投入10万成为深圳市享爱猫的城市合伙人,总共投入40万元。

然而成为城市合伙人却要按平台要求“履行职责”,即每个城市合伙人都要每个月举办一场线下沙龙,但是品牌方却丝毫没有履行品牌方应尽的责任,包括推广品牌,提升品牌知名度等等责任,全都落在这些代理身上。
律师参与设计享爱猫代理制度?
据刘莉跟社交财经透漏:“林某曾说‘享爱猫’的模式打破了传统微商的天花板设计,此次是由“德恒律师事务所”一起参与设计。”

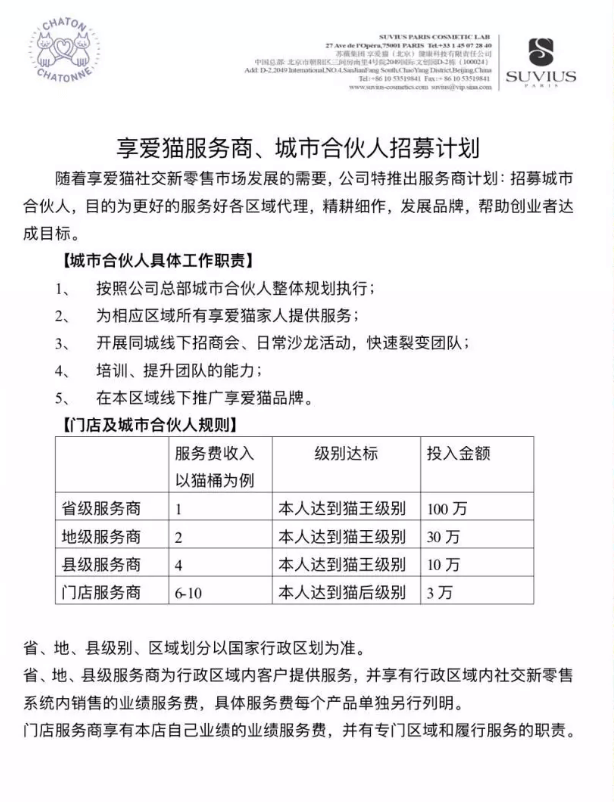
据了解,享爱猫的代理级别基本上可以分为四个等级(实际上是五级),分别是猫后、猫爵、猫女郎和小猫猫,不同代理级别的拿货价不同,我们以零售价为185元的魔力嘟嘟唇膏为例,小猫猫的拿货价为149元,猫女郎的拿货价是125元,猫爵的拿货价是105元,猫后的拿货价是85元。
此外刘莉还表示:“猫后的加盟门槛是49500元,猫爵门槛为16800元(平推三个猫爵,可升级为猫后,保证金1000元),猫女郎是3760元(20套美肌潜水艇,保证金500元),小猫猫是660元(3套美肌潜水艇)。”
此外,“享爱猫除了对外公开的以上四个级别之外,内部还有一套仅限‘猫后梦想合伙人以上级别人员’观看的‘享爱猫猫王联合创始人顶层分红制度’的绝密内容,只要猫后平推5个猫后并补足保证金差额可正式升级成为猫王联创,除此之外,猫后从一星到六星共有六个层级,每个层级享受的分红比例不同。”刘莉表示道。

除了层次分别的代理制度外,2019年3月份,“享爱猫”销售总裁的黄某迪、董事长杨某等相关人员开始讲2019 年的计划, 说会按六大模块计划去推广“享爱猫”,同时还会注册一家鼎美时创公司,预计投入资金1个亿,计划2022年上市。杨某出任董事局主席,声称新项目会让品牌更值钱。
据刘莉透漏:““鼎美时创”正式启动,鼓励代理投资5万一份购买原始股。”在此期间,“鼎美时创”每个月开一次课,讲圈子店商、整合资源、上市、年入百万的行动方案等。
值得注意的是,鼎美时创以一个名为“创美汇”的会员俱乐部运营市场,采取的是无实物纯拉人头的营销方式。据“鼎美时创”官宣资料显示,创美汇官方会员等级分为注册会员、高级会员、荣誉会员、首席会员。
虚假宣传且拒绝退换货


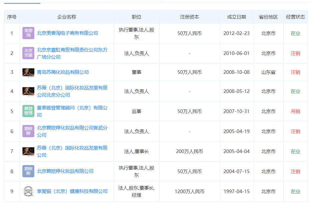
据天眼查显示享爱猫(北京)健康科技有限公司成立于1997年4月15日,曾用名“北京京露虹商贸有限责任公司”,法定代表人和董事长是杨璐,注册资本1200万元,实缴50万元,股东是杨丹(副董事长)和杨璐(大股东)。

值得注意的是,2019年11月1日,苏薇(北京)国际化妆品发展有限公司因侵权责任纠纷被演员黄晓明告上法庭,原因为“肖像侵权”。

此外,还有宣传图片显示,苏薇是“行业唯一备受明星追捧品牌”的宣传用语。根据《新广告法》第9条规定,广告不得使用‘国家级’、‘最高级’、‘最佳’等用语”。

而刘莉在享爱猫经历了城市合伙人、鼎美时创、微信橱窗、社群抽奖等一系列套路之后,共计投入469000元,幡然醒悟的她开始向“享爱猫”创始人梦瑶提出云仓折现退款退保证金的要求。
然而,刘莉万万没想到的是,“申请退款”简直难于上青天,申请退款的第二天,刘莉就被董事长杨某拉黑踢出群,刘莉多次联系客服回复永远都是“客服已经代表公司认真回复过了。”百般无奈的刘莉于是联系享爱猫的律师,然而,刘莉再次失望,当刘莉按照律师的要求将货品拍摄照片发送过去之后。
该律师明确表示,公司不会退货,同时刘莉提出的公司产品虚假宣传的问题给予了否认,理由是“没有足够的证据”,并提出让刘莉的货品低价转卖给第三方公司。
最后经历3个月的退款申请之后,刘莉心力憔悴。
- 别再上当了!央视曝光2017最新传销组织名单
- 2017年最新出炉200个资金盘骗局黑名单曝光
- 传销渗入“汽车团购’,“万元购车”是最大骗
- 国通通讯以网络电话为幌子,涉嫌传销诈骗
- 唐山百位大妈陷“传销骗局”?是真治病还是真
- “中国一川”网络传销被查 非法交易高达7.9亿
- “莱蔓仙姿”“佳合家美”活力霜涉嫌传销
- 马来西亚政府查封MBI集团 冻结1.7亿赃款
- 新疆克拉玛依市海济药业传销案宣判
- 政府严厉打击WV梦幻之旅传销 南京已有11人被捕
- 善心汇真的出大事了?据传,张天明的资金被冻
- 榆林一传销组织以赫柏绿源净水机为幌子诈骗5
- LOOOPOOO创始人马志才被通缉
- 湖北襄阳女子当街被3名大汉强拉上车 防城港警方








