今金贷:平台已被刑事立案调查,将影响兑付工作
12月13日,今金贷平台发布公告称,受国家网贷整改、政策收紧、备案延期、行业环境持续恶化及借款用户还款意愿迅速下降等诸多因素影响,平台竭尽全力突破困境但效果甚微,且平台已被刑事立案调查,或将影响兑付工作。
公告称,平台已引入第三方资产管理公司——深圳市高盛量子资产管理有限公司(以下简称“量子资产”)参与退出工作。量子资产已与“今金贷出借人委员会”共同研究、确立并联名签署平台良性兑付方案,尽全力保护广大出借用户的利益。
此外,公告中还汇报了近期兑付情况:
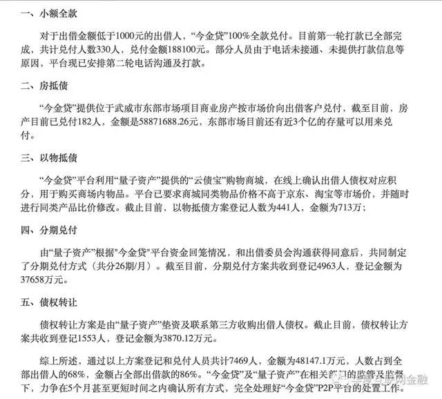
一、小额全款
对于出借金额低于1000元的出借人,“今金贷”100%全款兑付。目前第一轮打款已全部完成,共计兑付人数330人,兑付金额188100元。部分人员由于电话未接通、未提供打款信息等原因,平台现已安排第二轮电话沟通及打款。
二、房抵债
“今金贷”提供位于武威市东部市场项目商业房产按市场价向出借客户兑付,截至目前,房产目前已兑付182人,金额是58871688.26元,东部市场目前还有近3个亿的存量可以用来兑付。
三、以物抵债
“今金贷”平台利用“量子资产”提供的“云债宝”购物商城,在线上确认出借人债权对应积分,用于购买商场内物品。平台已要求商城同类物品价格不高于京东、淘宝等市场价,并随时进行同类产品比价修改。截止目前,以物抵债方案登记人数为441人,金额为713万;
四、分期兑付
由“量子资产”根据"今金贷"平台资金回笼情况,和出借委员会沟通获得同意后,共同制定了分期兑付方式(共分26期/月)。截至目前,分期兑付方案共收到登记4963人,登记金额为37658万元。
五、债权转让
债权转让方案是由“量子资产”垫资及联系第三方收购出借人债权。截止目前,债权转让方案共收到登记1553人,登记金额为3870.12万元。
综上所述,通过以上方案登记和兑付人员共计7469人,金额为48147.1万元,人数占到全部出借人的68%,金额占全部出借款的86%。“今金贷”及“量子资产”在相关部门的监管及监督下,力争在5个月甚至更短时间之内确认所有方式,完全处理好“今金贷”P2P平台的处置工作。
同时,公告还称,平台在兑付过程中遇到一些阻碍:
1、因近期极少部分出借人因个人“私兑意愿”未得到平台的允许,为逼迫平台达成其意愿,公开采取了现场恐吓、报警威胁、言论诽谤等行为乘机搅乱平台兑付进程,通过恶意举报信息发布平台、给监管及上级部门施压等手段,严重影响了平台兑付进程,给正常兑付的广大出借人造成了巨大麻烦和困扰。
2、回款资金慢。由于借款人了解到平台出现问题,抱着废逃债的目的,拒绝或拖延还款,包括资产端合作商私自截留借款人还款资金等,导致兑付资金不足,拖延了处置兑付工作。
3、“今金贷”在处置兑付过程中,受银行方面对公转私人账户限额限量限时,每天只能批次向出借人兑付债权,兑付时间较为缓慢。
4、处置过程中,由于预约人数集中而造成信息堵塞,审核缓慢,加之部分人员恶意举报并封停了“今金贷”所有公众号,导致“今金贷”与出借人及沟通渠道和信息发布渠道严重堵塞。为加强兑付信息发布渠道,有针对性的解决出借人问题,经今金贷平台决定,设立公布了四个“今金贷”兑付工作专项QQ群,并在群中协调加入了今金贷平台管理人员、今金贷客服、量子资产的负责人、云债宝客服等,提高每项方案的解答及后期服务,力图解决消息闭塞、沟通渠道拥挤、商城售后等问题。
此外,平台承认"今金贷"已被刑事立案调查,根据法律规定,公安机关侦查工作过程中,有权查询、冻结“今金贷”的存款账户,这会影响处置工作的正常进行,甚至中断兑付工作。
据了解,今金贷由金融企业甘肃金畅集团设立,总部位于兰州,为网络借贷信息中介机构,运营主体为甘肃金畅网络科技有限公司,注册资金1亿元,于2015年5月16日上线运营。注册人数达到157213人。
以下为公告全文:




- 别再上当了!央视曝光2017最新传销组织名单
- 2017年最新出炉200个资金盘骗局黑名单曝光
- 传销渗入“汽车团购’,“万元购车”是最大骗
- 国通通讯以网络电话为幌子,涉嫌传销诈骗
- 唐山百位大妈陷“传销骗局”?是真治病还是真
- “中国一川”网络传销被查 非法交易高达7.9亿
- “莱蔓仙姿”“佳合家美”活力霜涉嫌传销
- 马来西亚政府查封MBI集团 冻结1.7亿赃款
- 新疆克拉玛依市海济药业传销案宣判
- 政府严厉打击WV梦幻之旅传销 南京已有11人被捕
- 善心汇真的出大事了?据传,张天明的资金被冻
- 榆林一传销组织以赫柏绿源净水机为幌子诈骗5
- LOOOPOOO创始人马志才被通缉
- 湖北襄阳女子当街被3名大汉强拉上车 防城港警方








