天津利隆涉传被公安查处:主要人员被带走调查

近日,舆情观察网接到相关人士爆料称,天津利隆日前因涉嫌传销被山东某市被警方查获。该知情人士透露,所涉人员为利隆在内蒙古与黑龙江的经销商,山东某市警方分别奔赴两省某地实施抓捕。两省共计至少有5名骨干被抓捕。对此,该人士告诉舆情观察网,此次利隆被警方打击并不意外,据他了解利隆“直销”在全国发展比较狂野。同时没有直销牌照,很容易被监管部门注意。而舆情观察网注意到,此前在浙江台州,利隆某经销商也曾因涉嫌传销遭监管部门处罚。
无牌直销遭质疑
事实上,利隆“直销”早已被多家媒体质疑。据中国质量新闻网报道,天津利隆经销商鼓吹,做利隆经销商一个月能轻松赚10万元。并称天津利隆是有直销牌照的企业,项目可以放心做。
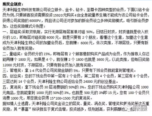
根据初次买养生桶数量的不同,会员等级也不同,有银卡(V1)、金卡(V2)、钻卡(V3)、至尊卡(V4)4个等级,层层递进。利隆的奖金制度包括层奖、量奖、满点奖、管理奖和复消奖。以钻卡为例,具体奖励模式分别如下图所示:

一、层碰奖:采取双轨制,实行无限层。每层首单对碰50%,即每层对碰奖励6000元。意思是,推荐2人成为加盟会员后,推荐人就可以赚6000元,依次类推。
二、量碰奖:会员积分的15%。即每层有2人缴款购买产品成为会员,推荐人可以再赚1800元;如果是4人,可以赚3600元,以此类推,每日奖励以12000元封顶,但不限层级。
三、管理奖(培育奖):拿1-4代会员公司奖励金额的5%,只要有下线会员就能拿到管理奖。
四、满点奖:下线会员满足第一层有2个会员,第二层有4个会员,第三层有8个会员,天津利隆公司就返24000元的创业基金。
五、复消奖:可以拿下线会员30层消费额的50%的3%。
利隆项目挣钱快的秘诀就在于“复式倍增”,就像指数爆炸一样,投资越多,级别越高,奖金就越多。购桶者依据所购买的养生桶的个数划分级别,享受不同等级的返利。
尽管对外宣称为直销,但实际上在2016年9月,天津利隆向商务部缴纳了2000万元的保证金后,利隆的直销牌照并没有被审批通过,至今还只是一家处于申牌阶段的“准直销”企业。期间为了能够“合法”开展直销曾一度与获牌企业云南理想科技有限公司开展合作,成立了一家名为理想盛利隆远红外事业部。而根据有关规定,运营直销必须取得直销牌照,企业或团队打着与直销企业合作的名义从事直销,属于未经批准从事直销,是违法经营行为。
在双方合作期间,利隆传销的传闻一直不绝于耳。在2018年济南的孙涛(化名)曾向媒体反映,他被朋友拉到沂源县沂源大酒店参加活动。一位自称直销员的女士向五位顾客讲解天津利隆生物科技有限公司的产品和奖金制度,利用丰厚的奖金制度吸引顾客加入传销团队。工商部门执法人员前来检查,驱散了传销活动,并带走相关人员进行调查。
需要说明的是,在此前,利隆经销商曾因涉嫌传销在浙江台州遭市场监管局处罚款近280万元。经调查,经营者沈某于2016年底被其上线富某发展成为台州地区推销利隆能量养生桶第一人。沈某通过采用免费体验方式吸引顾客来店体验并购买养生桶入会发展成为下线,通过下线再继续往下层级发展,其从中获取返利。至案发之日,沈某共发展下线223人,累计获得返利113760元;其上线富某共发展下线25人,累计获得返利49200元。
养生桶宣称治病致消费者病危
据相关媒体报道,参与利隆的事业价值所谓不菲,需要购买包括一价值3980元的养生桶外还有价值1000元的诺丽果汁,共计4980元。
据产品信息显示,利隆全息能量频谱能量屋和能量桶的主要作用是足底按摩、促进血液循环,使使用者身体放松。但养生桶的宣传纸上却明确标有便秘、肥胖、脂肪肝等36种人都可以受益。

天津利隆对外声称为能量医学,利隆方面称,这是通过量子、频谱、远红外线等高科技手段,以物理疗法代替化学疗法。根据销售人员的说法,无论你身体有什么疾病,小到体寒虚弱、减肥瘦身,大到抗癌降血压血脂,这个桶都有神奇功效。在公开的宣传资料中,对高血压、糖尿病等42种疾病都有作用。
此前某投诉人曾告诉中国质量新闻网称,“团队对体验者称这个养生桶能治40多种疾病,他们汇总各种疾病好转的例子来宣传养生桶的神奇效果,其中不乏癌症患者使用之后恢复健康的例子。甚至宣传刚出生小婴儿黄疸都治,我还见过有经销商将几个月小孩放在桶里治病的。”
然而舆情观察网却发现不少消费者在使用养生桶后不但没能治病反而延误了病情。安徽池州的一位陈海林老人听信了业务员的吹嘘,花费了3980元买下了“养生桶”,并在业务员的指导下停止服用高血压药,并坚持每天两次汗蒸治病。刚开始便出现了腿脚无力等不适症状。业务员却说这是正常现象,要继续坚持。直到有一天老人血压冲高血管爆裂,紧急送医抢救后方留住性命,却从此瘫痪了。

甘肃张沟村的老人又因用了养生桶而紧急住院,该老人患有高血压,静脉曲胀,他的侄女推销养生桶,和他三叔说能治白病,于是该老人用了四十多天,还喝了三十九瓶诺丽果汁,结果躺在医院不会说话,大小便失禁,医生称随时有生命危险。
对于养生桶宣称的疗效,苏州大学附属第一医院的普外科医师周锋文表示,在临床上,红外线治疗仅能对缓解肌肉疼痛起到一定作用,对糖尿病、高血压等疾病没有任何治疗作用。而利隆养生桶包装也并不是一款医疗器械。生产厂家为无锡天乙电器制造有限公司,工商登记资料显示,该公司系利隆旗下企业,并不具备医疗器械的生产资质。在前文所述的台州利隆传销案上也查明,利隆全息能量养生桶,只是一种家用电器,生产厂家为天津利隆生物科技有限公司,根本不具备预防和治疗相关疾病的功能。

在腾讯灵鲲金融风险平台显示,搜索利隆就有多达3项显示结果,分别是“利隆养生桶”(被标记688次)、“利隆医学养生桶”(被标记5207次)以及“利隆频谱养生桶”(被标记1883次)。主要标签是发展下线拉人头。尽管显示为暂未发现定性的相关报道,但是有网友评论称,利隆利用双轨制从事非法传销活动。
- 罗麦科技涉嫌虚假宣传跨区精英 “直销”变“传
- 直销还是传销?砸了20万买产品?完美公司一直销
- 安发国际甘诺宝力再次涉嫌传销 无证经营长达
- 近期国内的“资金盘”骗局,骗你没商量,千万
- 新时代国珍骗局深度开扒:国珍是不是央企?
- “无限极”销售人员夸大产品功效 灵芝皇胶囊能
- 陷入如新NuSkin传销被“洗脑”的十大明星
- 关于安利公司组织减肥培训、服用安利产品致死
- 小心了,这些微信代理都是传销
- 水龙头“治病”又“生钱” 紫光吉美销售方式涉
- 罗麦科技涉嫌传销工商局敢说传销拍死工商局
- 安利掌纹大师误导服用纽崔莱,导致如花少女脸
- 泉立方:背后污点重重、多次被工商依法处罚
- 欣欣向荣背后的直销危机:是谁给了康美疯狂违








