李强365原始股骗局昭然若揭,关门弟子为何要将李强诉至法院?
如今,在不少人眼中看来,股权投资是当今中国最赚钱的一种投资模式。但这样的认识,也催生了不少别有用心之人借此概念进行包装的骗局,这些骗局的组织者常常选择打擦边球或混淆概念的方式进行非法集资,因原始股市场进入门槛低,各种非法集资、传销等违法活动都藏匿其中。
因涉传已被冻结账户的李强365,又到底是一个怎样的项目?收了90万元的拜师费,后又被“关门弟子”告上法院的李强,在这些年来走过了一条怎样大起大落的路?
当今社会,时间变得很零碎,碎片化的时代如何进行系统地学习?这个问题得到了越来越多的人的重视,于是乎,给自己贴上“在线知识付费平台”标签的李强365诞生了。事实上,北京博睿思远网络科技有限公司,这家注册地位于北京的公司之所以会为外界所熟知,主要是靠李强本人的影响力,以及名为“李强365”的原始股模式,而并非其培训之道。

企业管理和销售培训类讲师出身的李强生于1968年10月20日,挂在其头上的头衔众多,由百度百科写出来的有“中国启智训练第一人”、清华大学——中旭商学院高级讲师、北京企业管理学院执行院长、巨思特教育集团董事局主席、前沿讲座特邀嘉宾等,还有网友指出,李强与张敏为夫妻关系,因而,在诸多相关企业当中,张敏的名字也是随处可见。

在过去几年,李强365的声名几乎可以说是家喻户晓。2018年12月28日,从重庆开往北京的“李强365APP”号高铁专列首发仪式在重庆北站北广场举行,数天后的次年1月4日,李强365的15秒品牌广告登陆北京朝阳、海淀、丰台29个高档楼宇电梯。而在先前的一次演讲中,李强也曾笑称:有蚂蚁的地方就有李强365的人。可见,当时的李强可谓是鲜衣怒马,风光正盛。


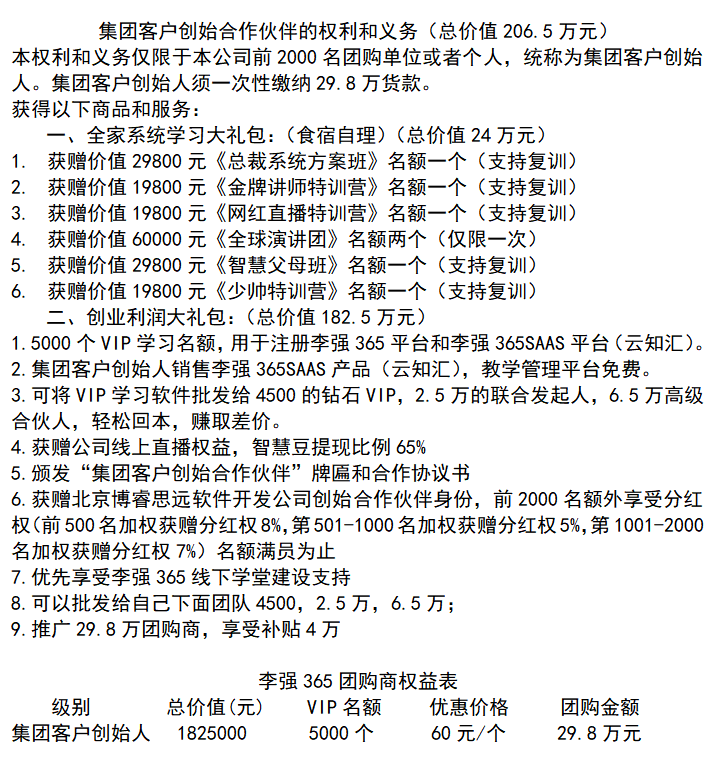
接下来,我们来了解一下李强365到底是采取怎样的模式进行运作的。我们分三个部分去讲,第一部分,除了最基本的365元的会员之外,李强365还推出了五个级别,分别是钻石VIP,联合发起人,高级合伙人,事业合伙人,集团客户创始人。首先,升级为4500元钻石VIP即可参加三天二晚魅力讲师特训营:

此外,公司在会员升级后还会一次性送给用户39个李强365学习软件(又称“激活码”),39个软件全部销售完毕,总收益14235元,除去成本4500元,实际收益9735元。说到4500元,对于这个数字相信搜乐商城的会员并不会感到陌生,毕竟4500元就是二级会员的入会门槛。

其次,是联合发起人,升级为25000元联合发起人即可参加导师型企业家课程,公司一次性给联合发起人250个李强365学习软件,全部销售完毕总收益91250元,除去成本25000元,实际收益为66250元。

再次,是高级合伙人,升级为6.5万元李强365高级合伙人的会员还可参加全球演讲团。公司会送出738个李强365学习软件,全部销售完毕总收益26937元,除去成本的实际收益为204370元。成为高级合伙人在商城充值一万元现金券还可升级为商城总裁,享受年度分红1~2000名分红5%,2001~5000名分红5%,5001~10000名分红5%。

最后,是事业合伙人,也是公司的股东,只招收1000名,招满立停。19.8万元即可升级成为李强365事业合伙人。公司一次性送出2475个软件,全部销售完毕总收益903375元,除去成本,实际收益705375元。事业合伙人可以零售或者批发给团队成员4500元、25000元和65000元,用以回本赚钱,并享有年度分红5%和李强365上市后的红利。

第二部分,在该APP中,推荐他人加入也有提成奖励,换言之,消费365元成为李强365的会员后,再将软件分享给朋友,而这位朋友还购买了会员的话,推荐人就有提成可拿。

李强365的三级分销模式具体是:第一级,推荐人可以获得150元的分享资金,第二级,推荐人可以获得50元的分享资金,第三级,推荐人可以获得50元的分享资金。假设A推荐了朋友B参加李强365,A则会获得150元的分享资金,而B为A的第一级,之后B又推荐C加入李强365 ,A就会获得50元的分享资金,在此C为A的二级,之后C又推荐D加入李强365 ,A继续获得50元的分享资金,这里D是A的第三级。



李强365在2016年刚刚走入市场的时候,采取的是三级分销,后来改成了二级分销,推荐一级依然是150元,推荐二级变成了100元。据相关资料举例说明:假如每个人每个月推荐了30个会员,主动收入就是150元x30人=4500元,被动收入就是100元x900人=90000元,参与者一个月的总收入就是4500元+90000=94500元。
到了今年,公司为了规范化发展,二级分销又变成了一级,据推广人员小风(化名)介绍,目前只有直接推荐奖了,这个奖金数额为180元。


除了拉人进来会有奖励以外,该公司还对外以投资原始股为名大肆宣传,这是我们要说的第三部分:李强365为吸纳公众资金,宣传公司招募股东,每人需要投资20万元,并声称上市后回馈丰厚,该内容在第一部分中也有所体现。据资料介绍,成为李强365集团的分红股东,将享受365集团年度利润15%的红利,企业拿出5%的股权奖给前200名高级合伙人;5%的股权奖给第201到500名;5%的股权奖给501到1000名。
附李强365最新模式:





传销行径东窗事发,异常状态暗示朝不保夕?
近年来,许多互联网金融项目都利用了公众法律意识欠缺和投机逐利心理,开设原始股,触碰法律红线,不少投资者往往在血本无归后才意识到自己已然成为被割的韭菜,陷入到了一场无可挽回的骗局当中。


调查发现,之前一个推广过李强365的微信账号已处于“异常状态”。
眼下,在腾讯灵鲲金融风险监管平台上,“李强365”这个关键词也已被标记了5234次,标记类型是“疑为传销”,平台状态为“已曝光”。与此同时,在舆情列表中,有新闻以《宣称月入20原始股价值千万,李强365课堂真实的内幕》为标题对其进行过曝光。

另外,在用户评论页面上,部分用户也在留言中直言不讳地提出了“李强365就是传销、拉人头”的观点。

天网恢恢,疏而不漏。据《平顶山市市场监督管理局、李强其他行政裁定书》显示,在2019年7月1日这一天,李强在中国工商银行北京朝阳支行开设的账户以及在中国建设银行北京静安庄支行开设的账户,同样也遭到了河南省平顶山市新华区人民法院的冻结。而在2018年初举行的一次论坛中,李强曾无不慷慨地说了这样一段话:“有人认为李强365是传销、非法集资、拉人头等等,没关系,不知者无罪。但我坚信,如果你深入了解了我们,一定会认可我们,因为你无从批判。”如今看来,这段话的讽刺意味无疑更甚。

巨思特集团声名狼藉,拜师李强竟需90万元
此外,李强还与北京巨思特企业管理顾问有限公司关联紧密,巨思特控股董事长的身份就是证明。而据调查,这家公司在2018年曾与多位员工发生过劳动纠纷,在这些纠纷中,北京博睿思远网络科技有限公司也被屡屡提及。

据相关裁判文书披露,多位员工反映,巨思特公司突然找到每一个员工面谈,然后给全体员工开会,宣布停止业务。不少员工据此提交了微信截图证明、办公场所照片及通话录音以证明原工作群解散,巨思特公司原办公地址已经变更为北京博睿思远网络科技有限公司了。巨思特公司对证据的真实性均不予认可,主张因为巨思特成立了新公司,员工自主选择去不去新公司,许多员工选择不去,直接离开了。最终,巨思特公司被法院判决支付给多位员工每人数万元的终止劳动合同的经济补偿金。

既然说到了巨思特的员工,那我们就此多提几句。2015年,盛某某在北京巨思特企业管理顾问有限公司工作期间,以为被害人武某在永城市经营的“汉王府酒店”做委托培训为由,骗取受害人武某现金60000元。不久,盛某某因犯诈骗罪,被判处有期徒刑三年,缓刑三年;并处罚金10000元。员工以委托培训为由进行诈骗,就算完全撇开法律层面上的关系,公司本身的培训模式恐怕也并不能做到独善其身,正所谓教不严,师之惰,师承一系,近墨者黑,难免受其影响。

时间再往前推,巨思特公司的“作恶”可以说是由来已久。正是因为巨思特“独有”的培训活动,一位曾经参加了该公司课程的学员与之发生了生命权、健康权、身体权的纠纷,这是怎么回事呢?
据北京市大兴区人民法院公示的一份民事判决书披露,2014年10月12日至28日,王某某参加巨思特公司组织的3A职业经理人全封闭培训课程。23日,王某某在出早操期间,3A职业经理人班主任组织跳山羊活动,由于班主任保护不周导致其摔伤,受伤后巨思特公司未将其及时送医就诊。直至26日,王某某才进行就诊,后经医院诊断,为右膝盖前交叉韧带断裂、髌上囊肿等,当时医生建议王某某住院治疗,但是巨思特公司拒绝了。11月12日,王某某住院治疗5天,出院后,巨思特拒绝为其继续治疗,巨思特为王某某的侵权责任人,应该对王某某的损失进行赔偿。
法院最终判决,北京巨思特企业管理顾问有限公司除已赔付部分外再赔偿王某某医疗费、营养费、护理费、误工费、交通费、残疾赔偿金、残疾辅助器具费、精神损害抚慰金、鉴定费损失共计四万七千余元。
而关于李强本人,相关纠纷也一直是不绝于耳,尤其是之前闹得沸沸扬扬的“90万元拜师费”一事。

(徒弟向李强拜师现场,图中跪地者并非李安平)
其徒李安平称,2014年11月,他参加了巨思特公司的课程,在这个活动上与李强相识。当月,康老公司和巨思特公司签订合同,此后,巨思特公司派人前往洪洞开展了第一次教育服务。2015年1月。巨思特公司的讲师举行搬家酒宴,在酒宴上巨思特公司其他人员鼓动李安平拜师,当时李安平基于自己公司的瓶颈状态,在大家的鼓动下决定拜师。李强告知李安平其名下已有99名弟子,欲将李安平收纳为第100名关门弟子。次日,李强的助理打电话给李安平要求交纳拜师费,故李安平向李强转账90万元,后举行了拜师仪式。

2015年3月和6月,巨思特公司提供了两次服务,但没有达到先前的承诺,于是康老公司提出解除合同。在此期间,李安平发现李强没有所谓的99名弟子,也并未提供教育服务,且其他学员也没有交纳过拜师费,故要求李强退还拜师费用。自此,李安平多次催促李强,要求其退还90万元,李强以各种理由推脱。后经过协商,巨思特公司退还了教育合同费100万,但是李强拒绝退还90万拜师费。李强称不存在其助理要求李安平支付90万拜师费一事,90万是李安平自愿支付的。
虽然对于李安平所称李强存在欺诈一事,因其未能提供充分证据,法院最终不予支持,但就此一案,两人的师徒之情可以说是不复存在了。能让徒弟告上法院的师父,从古至今都十分罕见,李强能将师父做到这种程度,确实是有损声誉。
后记
近年来,各种金融骗术层出不穷,以原始股概念为包装者尤甚。投资人必须要明确的一点是:无论是境内或境外上市的公司,均不得将原始股向普通市民进行销售。凡未经中国证监会核准,而采取广告、公告、广播、短信、推介会、说明会、互联网以及其他公开劝诱等方式向社会不特定对象销售股票的,均属于非法证券活动。投资人在遇到推销股票或公开劝诱时,要擦亮眼睛,提高警惕,谨防上当受骗,造成财产损失。一旦发现自己的合法权益受到侵害,请及时向公安机关报案。

正如李强的一个徒弟所言:“命运如同掌心的纹路,无论多么曲折最终掌握在自己手中。”那么在接下来,李强等人又会让目光投向何方,他们的手又将伸向何处?头条资讯平台将持续关注。
- 罗麦科技涉嫌虚假宣传跨区精英 “直销”变“传
- 直销还是传销?砸了20万买产品?完美公司一直销
- 安发国际甘诺宝力再次涉嫌传销 无证经营长达
- 近期国内的“资金盘”骗局,骗你没商量,千万
- 新时代国珍骗局深度开扒:国珍是不是央企?
- “无限极”销售人员夸大产品功效 灵芝皇胶囊能
- 陷入如新NuSkin传销被“洗脑”的十大明星
- 关于安利公司组织减肥培训、服用安利产品致死
- 小心了,这些微信代理都是传销
- 水龙头“治病”又“生钱” 紫光吉美销售方式涉
- 罗麦科技涉嫌传销工商局敢说传销拍死工商局
- 安利掌纹大师误导服用纽崔莱,导致如花少女脸
- 泉立方:背后污点重重、多次被工商依法处罚
- 欣欣向荣背后的直销危机:是谁给了康美疯狂违








