美浮特:身为消毒产品却宣传医疗功效,东窗事发却阳奉阴违甩锅代理?(4)
编辑:龙冬冬来源:头条资讯平台 2019-09-17 14:30围观: 次

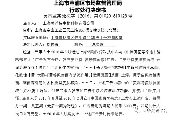
事实上,早在2016年8月16日,美浮特公司就因“在广告中涉及疾病治疗功能,以及使用医疗用语或者易使推销的商品与药品、医疗器械相混淆的用语”遭到了上海市黄浦区市场监督管理局罚款4万元、责令停止发布的行政处罚。


尽管美浮特通过《中国真菌学杂志》发布的广告,被有关部门认定涉嫌违规宣传,但时以至今,在代理中,仍流传着在该杂志上发表的用以佐证美浮特牌皮肤抗菌液医疗功效的文章。


显然,这次处罚并没能让美浮特和它的代理们警醒,对于目前网上出现的大面积虚假宣传,恐怕该公司难辞其咎。把宣传问题的锅都甩到代理身上,似乎也难以自圆其说,毕竟我们在调查中联系到了数名代理,都无一例外地表明了“美浮特牌皮肤抗菌液具有医疗功效”的立场。

【特别声明:部分文字及图片来源于网络,仅供学习和交流使用,不具有任何商业用途,其目的在于传递更多的信息,并不代表本平台赞同其观点。版权归原作者所有,如涉版权或来源标注有误,请及时和我们取得联系,我们将迅速处理,谢谢!】
人气文章
- 罗麦科技涉嫌虚假宣传跨区精英 “直销”变“传
- 直销还是传销?砸了20万买产品?完美公司一直销
- 安发国际甘诺宝力再次涉嫌传销 无证经营长达
- 近期国内的“资金盘”骗局,骗你没商量,千万
- 新时代国珍骗局深度开扒:国珍是不是央企?
- “无限极”销售人员夸大产品功效 灵芝皇胶囊能
- 陷入如新NuSkin传销被“洗脑”的十大明星
- 关于安利公司组织减肥培训、服用安利产品致死
- 小心了,这些微信代理都是传销
- 水龙头“治病”又“生钱” 紫光吉美销售方式涉
- 罗麦科技涉嫌传销工商局敢说传销拍死工商局
- 安利掌纹大师误导服用纽崔莱,导致如花少女脸
- 泉立方:背后污点重重、多次被工商依法处罚
- 欣欣向荣背后的直销危机:是谁给了康美疯狂违








