拿货3万仅是自用代理?产品、宣传问题重围下的黎蓓露是否心口不一(2)
检测合格,抽查失格
在官方微信公众号上,黎蓓露正卖力地宣传自己的7款单品均已通过SGS认证,而且,我们可以看到在这些报告上,检测机构所检测的全是要求委托样品中的铅,砷,汞含量和一些菌落种类和数目,这能说明什么问题吗?

SGS,译为“通用公证行”,是一家民间第三方从事产品质量控制和技术鉴定的跨国公司。SGS认证的流程是厂家提供样品,并不是SGS抽检。厂家选定检测项目,送检后支付检测费用,得到一纸证书,证明自己的产品符合国家安全法规,这跟国内各个实验室提供的检验报告没有本质上的区别。也就是说,SGS的检验报告远不如食品药品监督管理局CFDA的检测报告有说服力,CFDA也让厂家送样品,同时也搞随机抽查。

关于SGS检验报告的成色,护肤品专业人士“瓜美将”认为,SGS只认证一个产品是否符合国家及国际法规。对于护肤品,这意味着SGS并不认证产品是否有效,因为世界各国,关于护肤品的法规都是:只要无害就行,并不要求有效。国家规定的禁用成分约1400种,有些企业送检的产品只检测了极少的一部分。更不用说,只要是在平台备过案的非三无护肤品,都得符合国家法规,都不允许含这些成分存在。

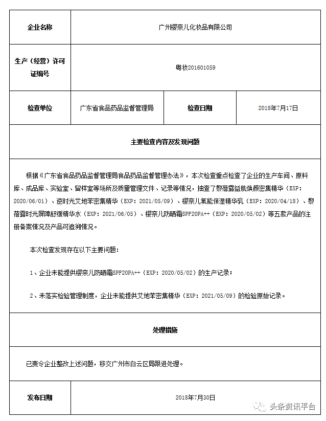
更加讽刺的是,在通过SGS检测过后仅仅三个月,黎蓓露的产品质量问题就被广东省食品药品监督管理局公示了出来。2018年8月,广东省食品药品监督管理局对广州樱奈儿化妆品有限公司等8家化妆品公司飞行检查。

广东省食品药品监督管理局抽查了广州樱奈儿化妆品有限公司五款产品的注册备案情况及产品可追溯情况。抽查发现:黎蓓露时光屏障舒缓精华水(EXP:2021/06/05)未按备案配方组织生产,标签上配方与备案成分不一致;企业也未能提供樱奈儿防晒霜SPF20PA++(EXP:2020/05/02)的生产记录;因未落实检验管理制度,企业也未能提供逆时光艾地苯密集精华(EXP:2021/05/09)的检验原始记录。
- 罗麦科技涉嫌虚假宣传跨区精英 “直销”变“传
- 直销还是传销?砸了20万买产品?完美公司一直销
- 安发国际甘诺宝力再次涉嫌传销 无证经营长达
- 近期国内的“资金盘”骗局,骗你没商量,千万
- 新时代国珍骗局深度开扒:国珍是不是央企?
- “无限极”销售人员夸大产品功效 灵芝皇胶囊能
- 陷入如新NuSkin传销被“洗脑”的十大明星
- 关于安利公司组织减肥培训、服用安利产品致死
- 小心了,这些微信代理都是传销
- 水龙头“治病”又“生钱” 紫光吉美销售方式涉
- 罗麦科技涉嫌传销工商局敢说传销拍死工商局
- 安利掌纹大师误导服用纽崔莱,导致如花少女脸
- 泉立方:背后污点重重、多次被工商依法处罚
- 欣欣向荣背后的直销危机:是谁给了康美疯狂违








