狡兔三窟下的“天津中宝”,深陷借贷纠纷后仍换汤不换药(4)
奖金制度,战场转移?
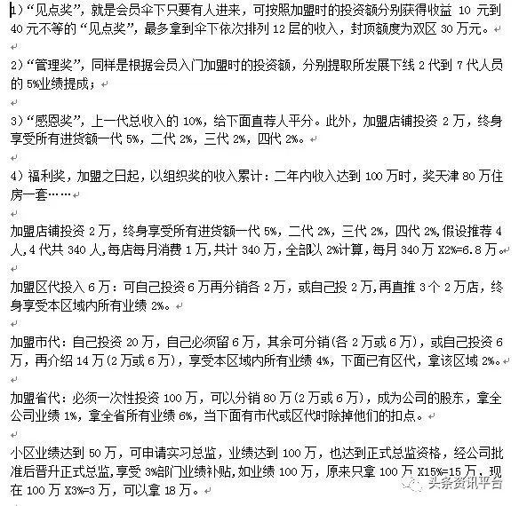
很多人选择加入“中宝”,无非是因为其诱人的奖金制度与福利。
据悉,“天津中宝直销”的会员分为银卡、金卡、钻卡,分别需投入2001元、4002元、8004元,业绩提成按照投资额的大小,周封顶收益可达8万。
此外,包括各种名目繁多的奖励:

曾经做过这个的经销商曹先生表示,公司的奖金制度本身就有很多问题,很多东西可以看到却拿不到,所以造就了很多的直销难民。

受害者小王透露到,最开始他没有接触过这些东西,所以根本就不知道这家公司是没有合法的直销销售资格,所以在几年的时间内一直在大力推广并且销售这家公司的产品。在他询问这家公司什么时候可以拿到销售许可证的时候,这家公司给出的答复是公司准备上市,很快就可以正式销售了。
但是等待的结果是,公司地址搬迁,四款核心产品贴剂的生产代理权已被研法部门取消生产资格。当他要求这家公司退还他所投资的20万除去以前购买货剩于的钱时,他们直接不再接电话,而且还锁定了他的会员账户,拒绝他再登陆会员平台。在网上我们可以发现,这样的例子不仅仅小王一个。

但自从权健事件开始发酵,据知情人透露,天津中宝的团队现在也不发展了,就保持现状,很多人也不做了,有一部分经销商开始转到盛瑾实业集团旗下,继续做着关于养生的项目。

- 罗麦科技涉嫌虚假宣传跨区精英 “直销”变“传
- 直销还是传销?砸了20万买产品?完美公司一直销
- 安发国际甘诺宝力再次涉嫌传销 无证经营长达
- 近期国内的“资金盘”骗局,骗你没商量,千万
- 新时代国珍骗局深度开扒:国珍是不是央企?
- “无限极”销售人员夸大产品功效 灵芝皇胶囊能
- 陷入如新NuSkin传销被“洗脑”的十大明星
- 关于安利公司组织减肥培训、服用安利产品致死
- 小心了,这些微信代理都是传销
- 水龙头“治病”又“生钱” 紫光吉美销售方式涉
- 罗麦科技涉嫌传销工商局敢说传销拍死工商局
- 安利掌纹大师误导服用纽崔莱,导致如花少女脸
- 泉立方:背后污点重重、多次被工商依法处罚
- 欣欣向荣背后的直销危机:是谁给了康美疯狂违








