山东益宝生物遭传销质疑 有关部门已介入调查
山东益宝生物制品有限公司(以下称“益宝生物”)近日遭广泛质疑。中国质量新闻网汇总的相关材料显示,投诉人反映“益宝生物”的问题集中在两个方面,一是被指是公司内部的公约条例制度,与传销组织“1040阳光工程”的内部制度十分相似;二是这家公司发展会员的购买方式,其中一种奖金制度宣称投资某档金额能赚一千倍。这些做法涉嫌诈骗、非法经营(传销)。

网络截图
另据本网从山东省济宁市兖州区市场监督管理局了解到,针对近期网络上和媒体反映益宝公司涉嫌诈骗、非法经营(传销)这一情况,已对益宝生物进行了执法检查,并询问了企业有关负责人,对涉嫌违法人员展开调查。

益宝生物内部公约条例制度遭质疑
消费者对山东益宝生物的投诉主要集中在其购买方式和内部公约条例制度等方面。
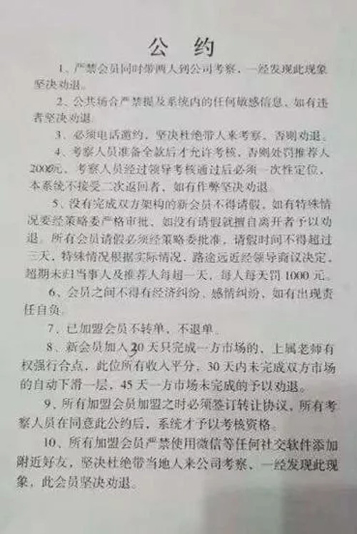
根据消费者提供的材料显示,其公司内有一份公约条例制度,该制度有十条(见上图)。其中,这个条例载明:
1、严禁会员同时带两人到公司考察,一经发现此现象坚决劝退。
2、公共场合严禁提及系统内的任何敏感信息,如有违者坚决劝退
3、必须电话邀约,坚决杜绝带人来考察,否则劝退。
4、考察人员准备全款后才允许考核,否则处罚推荐人2000元,考察人员经过领导考核通过后必须一次性定位,本系统不接受二次返回者。
5、没有完成双方构架的新会员不得请假,如有特殊情况要经策略委严格审批,如没有请假就擅自离开者予以劝退。所有会员请假必须经策略委批准,请假时间不得超过三天,特殊情况根据实际情况,路途远近经领导商议决定。超期未归当事人及推荐人每超一天,每人每天罚1000元。
6、会员之间不得有经济纠纷、感情纠纷、如有出现责任自负。
7、已加盟会员不转单、不退单。
8、新会员加入30天只完成一方市场的,上属老师有权强行合点,此位所有收入平分,30天内未完成双方市场的自动下滑一层,45天一方市场未完成的予以劝退。
9、所有加盟会员加盟之时必须签订转让协议,所有考察人员在同意此公约后,系统才予以考核资格。
10、所有加盟会员严禁使用微信等社交软件添加附近好友,坚决杜绝带当地人来公司考察,一经发现此现象,此会员坚决劝退。
市场专业人士对这份公约进行了分析,认为它与“全国连锁”的传销组织“1040阳光工程”的内部制度十分相似。“1040阳光工程”的运作人员宣称只要每个入股的人投入6.98万元,然后再拉29个人入股,就能获得1040万元巨款,其有着拉人头、交纳会员、发展下线牟取非法利益的特征。
分析人士列举了“1040传销经管”的20条制度,认为益宝生物公约的第一条对于邀约发展下线与1040几乎相同。分析人士解释道,1040为传销异地骗人,如果同时来两人不易于洗脑,骗一个人则好控制,成功率高;而公约第二条则与1040传销制度的第十条相似,不允许谈及内部的所有信息,目的是为了保密、安全的考虑;公约第三条与1040传销的邀约内容相似,都是采取异地邀约、电话邀约的方式来本地考察;公约第四条和1040传销在交钱方面的制度基本一样,都是需要足够的金额才可以展开业务;公约第五条也和1040同样相似,回家有事一样需要通过批准;公约第六条与1040传销的第20条相似;公约第9条和1040传销申购的时候签的内容相似;公约第十条和1040传销发展下线方面完全相似,不要本地人,只发展异地下线,原因是本地人不好控制。
购买模式与1040传销如出一辙
山东益宝生物广受质疑的还有他们的购买方式,根据已有信息显示,在新人加入之后,会被要求购买B模式。B模式分为三种,新人可以购买三种模式其中一种,来和益宝公司建立关系,其中一种奖金制度宣称投资19200元能赚1900万,这一点也和1040传销如出一辙,1040传销为投资69800赚1040万。
市场分析人士甚至认为,山东益宝生物采取了与1040模式几乎相同的套路,让人不得不怀疑,其参与人员是否有曾参与1040传销的经历。
根据国务院《禁止传销条例》第七条规定下列行为属于传销行为,一是组织者或者经营者通过发展人员,要求被发展人员发展其他人员加入,对发展的人员以其直接或者间接滚动发展的人员数量为依据计算和给付报酬(包括物质奖励和其他经济利益,下同),牟取非法利益的;二是组织者或者经营者通过发展人员,要求被发展人员交纳费用或者以认购商品等方式变相交纳费用,取得加入或者发展其他人员加入的资格,牟取非法利益的;三是组织者或者经营者通过发展人员,要求被发展人员发展其他人员加入,形成上下线关系,并以下线的销售业绩为依据计算和给付上线报酬,牟取非法利益。
益宝生物创始人接受问询,
涉嫌传销问题正在调查中
从目前资料来看,山东益宝生物是一家有着商务部直销牌照的公司,山东省济宁市兖州区市场监督管理局也证实,山东益宝生物于2016年12月21日获商务部颁发直销经营许可证,证号第36号,查询商务部直销行业管理网站、国家市场监督管理总局直销监管与打击传销专区输入“山东益宝生物制品有限公司”均可查询到该企业的直销牌照及相关直销产品。

官网截图
据益宝生物公司网站载文介绍,公司总部坐落于美丽的“孔孟之乡”山东省济宁市。公司创始人孔庆保拥有“孔子世家协会副会长”、“保健品行业优秀企业家”等身份和荣誉。其公司的主要产品有鲨鱼硫酸软骨素、其中康富森品牌系列的成品已具有很大的国内外市场。
根据益宝生物涉嫌传销的有关情况,中国质量新闻网致电济宁市兖州区市场监管局,该局书面回复本网表示,“针对近期投诉人投诉举报其团队负责人李长东及益宝公司涉嫌诈骗、非法经营(传销)这一情况,兖州区市场监管局执法人员对益宝公司进行了执法检查,询问了法定代表人孔庆保。根据举报人反映的相关情况,兖州区市场监管局认为该行为已经涉嫌犯罪,已于7月19日 向济宁市公安局兖州分局移送犯罪案件线索。目前,公安机关已对此案进行调查。下一步,兖州区市场监管局将根据公安机关的调查结果确认属于行政管辖的,将按照相关法律法规严惩不贷。”

济宁市兖州区市场监管局书面回复本网的截图
编后
针对山东益宝生物涉嫌传销的投诉,以及益宝生物接受当地执法部门调查的进展情况,中国质量新闻网就此向山东益宝生物提出了采访要求,截至发稿前,该公司始终没有给予回复。
- 罗麦科技涉嫌虚假宣传跨区精英 “直销”变“传
- 直销还是传销?砸了20万买产品?完美公司一直销
- 安发国际甘诺宝力再次涉嫌传销 无证经营长达
- 近期国内的“资金盘”骗局,骗你没商量,千万
- 新时代国珍骗局深度开扒:国珍是不是央企?
- “无限极”销售人员夸大产品功效 灵芝皇胶囊能
- 陷入如新NuSkin传销被“洗脑”的十大明星
- 关于安利公司组织减肥培训、服用安利产品致死
- 小心了,这些微信代理都是传销
- 水龙头“治病”又“生钱” 紫光吉美销售方式涉
- 罗麦科技涉嫌传销工商局敢说传销拍死工商局
- 安利掌纹大师误导服用纽崔莱,导致如花少女脸
- 泉立方:背后污点重重、多次被工商依法处罚
- 欣欣向荣背后的直销危机:是谁给了康美疯狂违








