从生鲜品牌到代餐粉事业,被媒体点名的纤妃笑到底有没有问题?(3)
通元共和,强制执行
子公司戴特生物如此,母公司通元共和也曾在几年前卷入到一宗“经营标注虚假生产日期食品案”中,2017年7月21日,承德市市场局根据群众举报,调查发现该商店正在销售的烟台通元共和生物科技发展有限公司生产的星宇航天复合营养粉为天津星宇航天生物科技有限公司重新喷码,未按真实生产日期标注的产品。双桥区北极泉商店购进标注虚假生产日期的星宇航天复合营养粉时,未索取食品出厂检验合格证明文件,未尽到查验义务。承德市局依法没收违法所得100元,没收标注虚假生产日期的食品星宇航天复合营养粉70盒,并处罚款50000元。

围绕着该公司的还有一起网络购物纠纷,据悉,该案争议的焦点为涉案商品是否符合食品安全标准。关于该争议焦点,广东省深圳市中级人民法院院依据相关法律分析后表示,虽然原告并非不适宜食用人群,但涉案商品面对的是大众消费,对于某一类人群而言,具有安全风险,而且,即使是非不宜食用人群,也有使用量的控制。通元公司作为生产商,生产了不符合食品安全标准的食品,作为销售商,销售明知是不符合食品安全标准的食品,应当承担退款以及十倍赔偿的责任。
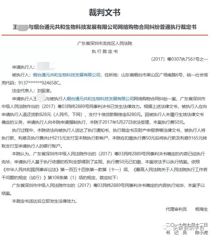
至于本案善后如何,另据广东省深圳市龙岗区人民法院执行裁定书《王某某与烟台通元共和生物科技发展有限公司网络购物合同纠纷普通执行裁定书》披露,申请执行人王某某与被执行人烟台通元共和生物科技发展有限公司网络购物合同纠纷一案,广东省深圳市中级人民法院作出的民事判决书已发生法律效力。根据上述法律文书,被执行人应向申请执行人退还货款828元、支付十倍货款赔偿金8280元。因被执行人未履行生效法律文书确定的义务,申请执行人向法院申请强制执行。

目前,与通元共和合作经营代餐粉微商代理的品牌还有如“九微禾正”这样的企业。
解读制度,多样版本
关于纤妃笑的制度,不同的代理商有不同的说法。
几个月前,代理商小刘对于相关咨询问题的说法是“纤妃笑一共5个级别,严格讲就4个,起步总代,之后是总监,合伙人,高级合伙人。总代,拿货量最少,3套,1584元;总监,1.5万,6箱货,一箱30盒;再高有5万、20万元的级别,不累计,一次性付款,补货全款补。”
几个月后的今天,围绕着同一问题,另外一个代理商小吴则明确表示,“纤妃笑一共四个级别,分别为一级代理商、总代理商、销售总监和合伙人。”

据小吴提供的《代餐系列价格体系》显示,其产品纤妃笑代餐粉每盒零售价128元,一级代理商拿货价是115元,需购6盒,一次性回款690元;总代理商拿货价为88元,需购18盒,一次性回款1584元;销售总监拿货价为72元,需购180盒,一次性回款12960元;合伙人拿货价是56元,需购900盒,一次性回款50400元。至于推荐奖,小吴则表示,“一盒五块钱”。
事实上,除了上述两个版本外,还有一种声音称:“该产品为5级代理制,从一级代理商、总代、销售总监、合伙人到高级合伙人,分别对应着不同的拿货总价和折扣,成为一名总监需要1.7万元货款,高级合伙人则需要支付16万。高级别的代理靠发展下级代理赚取不同级别的代理差价,从而建立了一个庞大的销售体系,一名高级合伙人手下的下级代理多达2000人。”
尽管说法不一,各级代理门槛间略有差异,但若将各家所述内容综合起来看,在代理模式和总体费用上的差别并不大。
责令改正,产品成本
说完了制度,我们再来看看产品。
以纤妃笑变色润唇膏(浅粉色)为例,据了解,该产品最初的生产方是广州艾蓓生物科技有限公司,后更迭为山东纤妃笑食品有限公司,据国产非特殊用途化妆品备案服务平台显示,2018年12月21日,有关部门对“山东纤妃笑食品有限公司”进行了备案后检查,检查结果为责令改正,原因为其他(未在规定时间整理归档产品的配方表,技术要求,生产工艺,产品检验报告,毒理学实验或者安全风险评估报告,产品销售包装盒等资料)。

再看看产品成本,纤妃笑变色润唇膏一支的价值为98元,这样一支标价近百元的产品成本大约有多少呢?为此,我们咨询了广州艾蓓生物科技有限公司的一位负责人,对方表示其公司的变色唇膏的贴牌价格为每支十多元,类似产品的配方差别不大,在外包装要求不高的情况,每支的成本甚至可以控制在个位数。
而关于零售价128元一盒的代餐粉的成本是多少,我们在上文中已经提过,答案是20元左右。
目前,在网上各种代餐粉代工广告令人目不暇接,安徽一家工厂甚至给出了500盒就可以代工的低门槛,也就意味着花1万多元,就可以拥有一款自有包装的网红代餐产品,创业成本属实不高。
后记
前段时间,有代理商发朋友圈称,纤妃笑的总公司已换成了山东凡熙食品有限公司,经查,该公司成立于2019年1月,而投资该公司的烟台维克斯企业咨询管理有限公司也是在2018年年末才刚刚注册成立的,而由山东凡熙投资的山东凡菲食品有限公司、烟台爆浆文化传媒有限公司和山东凡亦生物科技有限公司则分别在2019年1月和4月相继成立。在更名凡熙并大量注册新公司后,纤妃笑将迎来怎样的发展?对此,头条资讯平台将继续保持关注。
- 罗麦科技涉嫌虚假宣传跨区精英 “直销”变“传
- 直销还是传销?砸了20万买产品?完美公司一直销
- 安发国际甘诺宝力再次涉嫌传销 无证经营长达
- 近期国内的“资金盘”骗局,骗你没商量,千万
- 新时代国珍骗局深度开扒:国珍是不是央企?
- “无限极”销售人员夸大产品功效 灵芝皇胶囊能
- 陷入如新NuSkin传销被“洗脑”的十大明星
- 关于安利公司组织减肥培训、服用安利产品致死
- 小心了,这些微信代理都是传销
- 水龙头“治病”又“生钱” 紫光吉美销售方式涉
- 罗麦科技涉嫌传销工商局敢说传销拍死工商局
- 安利掌纹大师误导服用纽崔莱,导致如花少女脸
- 泉立方:背后污点重重、多次被工商依法处罚
- 欣欣向荣背后的直销危机:是谁给了康美疯狂违








