基因检测水很深,深圳核子基因是假是真?
基因检测进入商业市场,如今来看已经不算什么新鲜事了。基础的基因检测只要花费数百元,就能获得关于受检测者祖源、健康风险及药物反应的报告。然而,即便是最简单的基因检测,其精准度也面临较大争议。在媒体报道中,甚至出现过素不相识的陌生人比表兄弟血亲关系更接近的基因检测结果。
“现在做基因检测的公司俯拾即是,但是现今市场其实只有两类公司,3%是靠谱的,97%都是不靠谱的。”这是张核子说过的话,那么由他打造的深圳市核子基因科技有限公司等一系列企业、鉴定所与实验室,是不是属于那3%呢?号称能让“让人类平均寿命延长10年以上”的核子基因到底是什么东西?不久前,核子基因先后被深圳卫视都市频道和《宁波晚报》报道,这对于张核子来说,到底是福是祸?
百张牌照,三种模式
深圳市核子基因科技有限公司成立于2012年4月27日,注册资本3709.13248万元人民币,法定代表人张核子,经营范围包括基因检测产品的技术开发、健康信息咨询(不含医疗行为及限制项目);与基因相关的技术开发;生物制品技术开发等项目。

据公司官网介绍,核子基因集团成立于2012年,是一家集基因技术研发、市场应用于一体的高新科技型企业,分司法鉴定、医学检验、健康管理,科研服务四个板块。目前核子基因集团已经发展出了44个直营分公司,928名核心代理商,565家基因加盟小屋,并号称“在全国拥有100块基因检测牌照”。
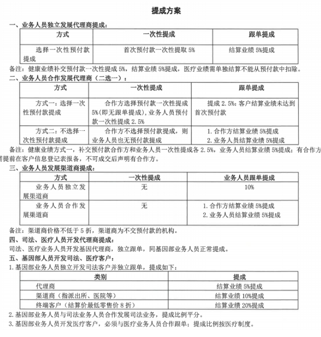
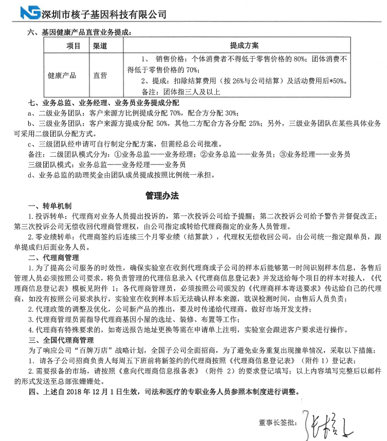
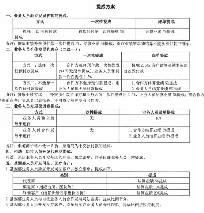
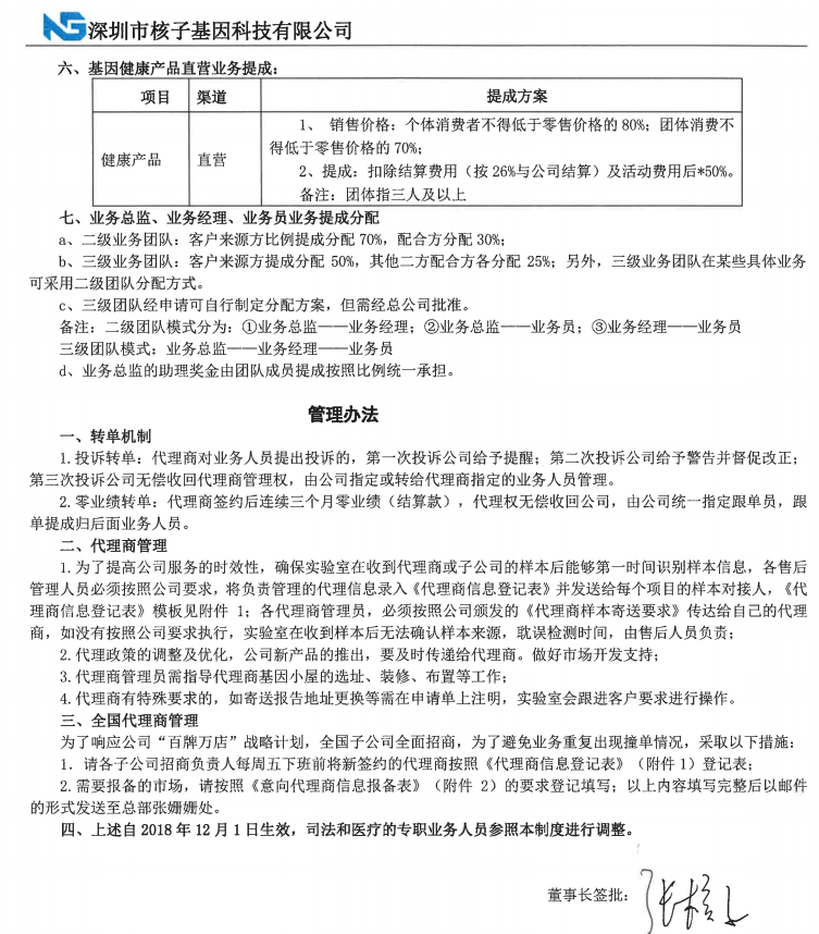
附核子基因集团全国业务人员薪酬制度:



而在目前,该公司对外宣传的代理加盟模式共有三种,0基础的代理商也可以合作,这三种模式分别是:一,基因小屋;二,创客代理;三,区域独家代理,加盟费最少为32.72万元。


那么代理商是如何通过核子基因进行盈利的呢?以基因小屋为例,它的盈利方式分为七种:1.主动上门的客户;2.渠道商合作;3.组织会议营销;4.客户增值服务;5.可开拓医疗业务;6.可开拓司法业务;7. 推荐代理商。
至于利润,按照核子基因官方的说法:一个基因小屋成本5~10万元,平均月利润3~5万元, 年利润45万元左右。而模式三中的地级市独家代理,则可设十家基因小屋,年利润可达500万元。


毋庸置疑,张核子的身份是核子基因集团的创始人兼总裁,但他同时还涉足了其他行业的多家公司。而在目前来看,由张核子担任股东的企业,如北京红石维亚装饰工程有限公司、深圳市联动通信发展有限公司、深圳市红石房地产顾问有限公司等多家企业都已处于吊销或注销的状态。

天赋基因,科技算命
对于孩子的天赋预测,中国有个民间习俗,叫“抓周”,抓住笔就是作家,抓住钱就是小财迷、商人。但这种娱乐活动,只是寄托了家人对孩子的美好祝愿,没人会当真。但是在近年来,众多名为“儿童天赋基因检测”的项目,却悄然在全国各地流行起来。
“天赋基因”检测的概念最早出现于2008年,由于商业机构的大肆宣传,令天赋基因检测在美国掀起了热潮,后来由于缺乏科学依据以及不符合伦理而被叫停,数年后,这个概念开始在中国的土地上发芽生根。
据不完全统计,我国目前至少有二三十家机构,无论规模大小、检测水平优劣,都号称能进行天赋基因检测。整套检测的费用在几千到几万余元不等。所检测的项目,少则三五项,多则几十余项,在不同的检测公司中还有不同的名目,一些检测宣称,能够检测儿童的求知欲、记忆力、抗压能力、吸取教训能力、数学计算能力、阅读能力等多方面能力。实际上,多数大力推广儿童天赋基因检测项目的公司,本身并不具备检测能力,只是商业代理,却能获得巨额的利润回报。
核子基因在对外推广的众多基因检测项目中,也涉足了儿童天赋基因检测,在其官方网上商城中的售价为单项2250元,全套8550元。

此前,核子基因的“健康创客”项目曾通过开展儿童节优惠活动(全套天赋+基因身份证,送数学能力检测),在深圳罗湖某小区幼儿园进行展业,期间累计达到业绩13万元。

对此,华大基因检测公司的一位产品经理表示,“儿童基因检测,如果是预防遗传病(尤其是遗传代谢病),指导用药(药物基因组检测),那是有科学依据的。如果是预测宝宝的天赋,那么要谨慎。部分个体特征如肌肉爆发力、耐力、酒精代谢能力确实由基因控制,可以通过基因检测进行预测。但是,对于儿童的音乐、语言、思维能力等天赋,是基因、环境、教育方式等共同决定的,光凭基因检测无法准确预知个人在这方面的天赋。”
哈佛医学院遗传与基因组学中心顾问祁鸣教授也认为:“基因检测需要遵循的重要原则就是有利性与无害性,这类与伦理道德相悖的检测项目我不主张开展,因为这对家长和孩子都是沉重的精神包袱。”
《科技日报》对此也表达过态度,“如果基因检测的结果,就是让人们在信与不信之间患得患失,把严肃的科学检测异化为充满不确定性的心理游戏,那它简直成了披着高科技外衣的算命。”
夫妻交恶,样本拿反?
滴血验亲是古代鉴定亲子关系的一种并不高明的手段,在现代社会,基因检测越来越普及,获得准确的亲子鉴定也不再是难事。在深圳卫视都市频道,有一个热门的电视栏目叫《第一现场》,在该栏目当中,有一期报道名为《核子基因之谜:两次鉴定两种结果 》,其中就提到核子基因,同时,也提到了广东华曦法医物证司法鉴定所。

经查,广东华曦法医物证司法鉴定所(主体公司为深圳华曦医学检验实验室),司法鉴定许可证号:440313195,法定代表人和机构负责人都是张核子,于2013年成立。在该期节目中,满先生因在广东华曦法医物证司法鉴定所做了亲子鉴定后,检测结果显示满先生与儿子并不是亲子关系,于是通过法院对前妻提请诉讼。

但后来,在法院司法鉴定的检测结果中,满先生的个人检测结果却出现了严重的不同,相关检测数据清清楚楚写着满先生与儿子正是“血浓于水”的父子关系。这两次检测结果的不同,让满先生与前妻的关系出现了严重的恶化,甚至差点从原告变成了被告。

后来,满先生和《第一现场》的记者一同前去广东华曦法医物证司法鉴定所讨要说法,负责人的回应是“检测结果没有问题”只是“样本放反了”,答应向鉴定人退还鉴定费,但显然,满先生对这样的处理结果并不满意,并予以拒绝。
违规检测,早有披露
在《宁波晚报》2018年4月12日第A3版的社会调查板块中,广东华曦法医物证司法鉴定所同样榜上有名。据悉,广东华曦于2015年3月进入宁波后,没有在宁波备案,也没有相关的营业执照。经《宁波晚报》记者组调查发现,广东华曦法医物证司法鉴定所宁波业务联系处设在海曙友好医院二楼,而广东华曦事实上与该医院并无关系,办公室是租的,业务员与公司之间也仅是业务提成关系。

而后,记者找到了一沓登记表,有十几张,填写人均是居住地在宁波的孕妇。有的标注“孕22周”,有的标注“孕20周”,并有联系电话、居住地址和其他个人信息,而根据《司法部办公厅关于规范司法鉴定机构开展亲子鉴定业务有关工作的通知》,“司法鉴定机构不得接受当事人委托对孕妇开展产前亲子鉴定或进行胎儿性别鉴定”。
不仅如此,根据司法部门的规定,司法鉴定机构也不得通过邮寄、快递、当事人自行送检等方式获取亲子鉴定检材,不得委托其他司法鉴定机构,包括分支机构或者其他单位、个人代为受理亲子鉴定委托或提取检材,不得利用中介组织或个人招揽业务,不得违规跨地区设立服务点、采血点、接案点。


而据了解,在当时浙江省有亲子鉴定资质的鉴定机构共11家,宁波只有1家——宁波天童司法鉴定中心。
跨省受理,行政处罚
在国内亲子鉴定市场上,有一个很普遍的现象,就是有的鉴定机构在某个地方取得了鉴定资质,然后到别的地方设点或找个代理招揽业务,采集样本邮寄回本部进行鉴定,而最终,这样铤而走险的做法为张核子和华曦招来了祸端。
2016年10月,浙江省绍兴市司法局送《函》至广东省司法厅,称该局对司法鉴定机构监督检查中发现,广东华曦法医物证司法鉴定所(下称华曦所)在绍兴越州医院设立司法鉴定案件受理点,于是,广东省司法厅立刻对华曦所的违规行为进行查处。

经调查查明:广东华曦法医物证司法鉴定所自2015年12月起,在绍兴越州医院设立亲子鉴定接案点,并在该处开展案件受理、采样等活动。至2016年12月,华曦所在绍兴越州医院共受理亲子鉴定案件11例,其中2例属于司法鉴定案件,华曦所在未经浙江省司法厅审核登记并经广东省司法厅同意的情况下,在绍兴越州医院设立亲子鉴定案件接案点的行为违反了相关规定。
2017年2月15日,广东省司法厅向华曦所发出《广东省司法厅行政处罚告知书》(粤司罚告字〔2017〕1号),给予广东华曦法医物证司法鉴定所行政处罚,并责令改正。
辗转法庭,身正影斜?
核子基因成立到如今,不过短短六年,但在这六年里,他们所涉及到的官司却似乎有着不同于该公司“年龄”的“阅历”。
2017年5月24日,因合同纠纷,核子基因被湖南泰隆鑫和科技有限公司告上湖南省长沙市雨花区人民法院,同年11月,本案由原告撤诉而告终。无独有偶,2018年6月9日,因著作权权属、侵权纠纷,北京优图佳视影像网络科技有限公司将广东华曦法医物证司法鉴定所告上广东省深圳市罗湖区人民法院,同年8月3日,原告撤诉。
2018年9月17日,核子基因集团因广告违法行为被南山局稽查科(稽查大队)处于罚款20万元。


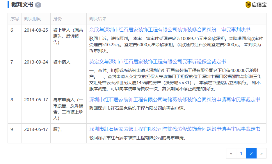
顺带一提,告别基因行业,我们再看看建筑行业,张核子目前任总经理一职、曾任负责人的深圳市红石居家装饰工程有限公司和法院打交道的次数,甚至还远远高于核子基因与华曦法医。经“启信宝”显示,该公司担任原告的次数很多,担任被告的次数也不少。


后记
作为“精准医疗手段”的基因检测,是一个新兴事物,需要社会各界更多耐心等它发展、完善。而在这个过程中,国内商家在市场上的应用是不是也要跟着放缓脚步呢?

目前,核子基因在2019年的招商仍在火爆进行,接下来,他们是否能合理合规的发展?跨省、无照的违规运营还会不会再次发生?加盟商们真的赚到钱了吗?对此,头条资讯平台将继续保持关注。
- 罗麦科技涉嫌虚假宣传跨区精英 “直销”变“传
- 直销还是传销?砸了20万买产品?完美公司一直销
- 安发国际甘诺宝力再次涉嫌传销 无证经营长达
- 近期国内的“资金盘”骗局,骗你没商量,千万
- 新时代国珍骗局深度开扒:国珍是不是央企?
- “无限极”销售人员夸大产品功效 灵芝皇胶囊能
- 陷入如新NuSkin传销被“洗脑”的十大明星
- 关于安利公司组织减肥培训、服用安利产品致死
- 小心了,这些微信代理都是传销
- 水龙头“治病”又“生钱” 紫光吉美销售方式涉
- 罗麦科技涉嫌传销工商局敢说传销拍死工商局
- 安利掌纹大师误导服用纽崔莱,导致如花少女脸
- 泉立方:背后污点重重、多次被工商依法处罚
- 欣欣向荣背后的直销危机:是谁给了康美疯狂违








