百亿保健帝国权健,和它阴影下的中国家庭(2)
天价鞋垫、负离子卫生巾和火疗
周二力说,在跟权健公司周旋期间,他接到过一个威胁电话。
做权健的有几百万人,如果你再这么说,那你就是几百万人共同的敌人。
权健到底有多大,是一个谜。
在天津,有一条道路以「权健」二字命名。
在中超赛场上,有一支以「权健」命名的足球队。
权健公司的一个宣传片称,有数千万人在使用权健公司的产品。
还有遍布在全国各地,大街小巷的权健加盟火疗店。
权健的据点从北上广深和省会城市,一路铺到全国多个县市。
根据新京报的报道,新京报记者获取的一份权健内部资料显示,权健集团旗下现有7000多家火疗养生馆。
权健公司创始人束昱辉的传记中说:
束昱辉肩负历史使命和责任,衷心系苍生,殷福泽万民。
束昱辉将权健的成功归功于他搜集的600多张中药「秘方」,他一直宣称权健是一家「自然医学」公司,而不是保健品公司。
从2004年开始起家的权健公司,在短短14年的时间内,迅速成长为一个横跨保健品、医疗、化妆品、金融、体育、房地产多个行业的商业帝国。
根据直销行业杂志《知识经济·中国直销》的估算,权健公司的销售业绩从2013到2017年分别是:
50亿元、135亿元、190亿元、192亿元、176亿元。
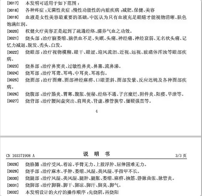
束昱辉的传记《生命的代价》中提到过秘方最初是如何配制成产品的:
在天津市区的某个小作坊中,只有一台陈旧的小电扇,酷热难耐;
束昱辉和老大爷们组合成了火龙液秘方的生产三人组,他们全天通过手工搅动来复活这个火龙液秘方;
束昱辉的体力几乎每天都濒临透支;
终于在2004年的某一天,世界上第一桶用于火疗的火龙液诞生了。
权健的商业帝国,就是从这一项项「撼动世界」的发明开始。
2005年,权健的招牌火疗问世,束昱辉注册了三项发明专利。
其中「一种用于火疗的实施流程」发明专利写道:
火疗能让脂肪有效转化、分解,有效减肥……
按照发明细节的描述:全身哪里都能烧——
烧眼;烧鼻部;烧耳部;烧腹部;烧背部;烧胳膊;烧手部;烧腿部;烧脚部…….
治疗的疾病从脑部萎缩到到秃头,从耳聋到子宫糜烂,从肾虚阳痿早泄到面瘫便秘肩周炎。

火疗的专利说明书 图片来源:说明书截图
如此厉害,权健公司官方的大事记里写道:
火疗一经问世,便呈燎原之势。
权健火疗店,

一位店员正在给客人做火疗 图片来源:经拍摄者授权
除了火疗,束昱辉同时期的另外两项发明也被写进了权健的大事记——骨正基(售价上千元的一双保健鞋垫)和负离子卫生巾。
十多年以后,权健公司尽管已经开发了更加丰富的产品线,但保健鞋垫和卫生巾这些早期的发家产品还是被推崇。
2014年,权健的经销商曾把央视的记者带进库房参观,展示这双形似鞋垫的「骨正基」,介绍这种产品对O型腿、睡眠不好、心脏病的奇效。

图片来源:央视截图
这款鞋垫的发明专利里叫做「按摩鞋垫」,没有医疗器械的资质,却卖到1068元一双,经销商们自如地宣称各种疗效。
「权健自然医学之父」束昱辉,同时也是「负离子卫生巾」的发明人。
根据权健官网的大事记,2007年,他们的负离子磁卫生巾问世。
采用了负离子磁CPU芯片,能平衡人体、该产品按食品级卫生标准生产。
束昱辉在当年的专利里写道,这款负离子卫生巾有「消灭厌氧菌」「活血化淤」「增强免疫力」的作用。
权健的经销商当初在央视的报道里说,这款卫生巾能治疗前列腺疾病。

图片来源:央视报道截图
时隔4年,权健经销商仍告诉我们这款卫生巾可以治疗妇科疾病;卫生巾内还带有芯片,可以防手机辐射。
一位经销商甚至当面吃下了卫生巾内的吸水珠,说「这安全到可以吃」。
10多年后,权健公司的产品布局更加多元,有多款产品拿到了保健品的标识。
当然,不变的是对产品的包装话术。
比如「本草清液」,这是一款以食品生产许可为标准生产的饮品,售价为1068元。
▼像不像一罐酸梅汤?

图片来源:权健官方网站
根据配料表,一家三甲医院消化内科的主治医生告诉我们:
这款产品本质上就是普通果汁。
在药监局的网站上,我们根据生产许可证编号搜索到该产品。
登记信息显示:
它是一款风味饮料。
但权健的官方客服的电话回复说:
这款产品可以排毒。
服用这款产品后腹泻排出的五颜六色物质,经销商们说:
这些代表人体不同部位排出的毒素。
就在很多人觉得荒诞的时候,权健公司已经以全国各地的火疗加盟店为基点,将它的产品源源不断兜售给了全国人民。
他们将顾客包裹在塑料膜和毛巾里,点燃酒精的熊熊火焰,劝诫说「湿气很重,多做火疗」。
他们卖出了一双双的天价鞋垫,一包包的负离子卫生巾,一瓶瓶的保健排毒饮料。
我们很想知道,数千万使用权健产品的人里面,有多少危重病人?权健的经销商是如何向他们推销这些保健品和食品?
他们有没有像小周洋一家一样因相信权健公司的产品而中断了医院的正规治疗?有没有耽误了病情?
- 罗麦科技涉嫌虚假宣传跨区精英 “直销”变“传
- 直销还是传销?砸了20万买产品?完美公司一直销
- 安发国际甘诺宝力再次涉嫌传销 无证经营长达
- 近期国内的“资金盘”骗局,骗你没商量,千万
- 新时代国珍骗局深度开扒:国珍是不是央企?
- “无限极”销售人员夸大产品功效 灵芝皇胶囊能
- 陷入如新NuSkin传销被“洗脑”的十大明星
- 关于安利公司组织减肥培训、服用安利产品致死
- 小心了,这些微信代理都是传销
- 水龙头“治病”又“生钱” 紫光吉美销售方式涉
- 罗麦科技涉嫌传销工商局敢说传销拍死工商局
- 安利掌纹大师误导服用纽崔莱,导致如花少女脸
- 泉立方:背后污点重重、多次被工商依法处罚
- 欣欣向荣背后的直销危机:是谁给了康美疯狂违








