一张牌照两种制度,国药股份挂靠威海紫光被实锤
挂靠时常有,但在短时间内频繁接收易主的并不多见,偏偏威海紫光正是这样的主。
2018年11月,在市场上流传起国药药材股份有限公司(以下简称国药药材股份)收购威海紫光直销牌照一事,闹得沸沸扬扬,威海紫光再一次身陷囫囵。
细细回顾威海紫光近一年多的直销之路,比起舆论的一边倒,威海紫光似乎除了挂靠成瘾,便再无其他作为。
而一张牌照,两种制度,似乎也坐实了国药药材股份与威海紫光之间,不仅仅是收购牌照这么简单。
迷雾后的挂靠真相
2018年10月下旬,威海紫光在其官方公众号上宣布,威海紫光与国药药材股份有限公司建立战略合作协议,正式成立威海国药紫光中医养生有限公司。
威海国药紫光中医养生有限公司成立于2018年10月23日,注册资金5000万元,法人代表李泥亭,股东构成:威海紫光科技园有限公司、国药药材股份有限公司、刘君、文元。

值得注意的是,股东文元正是国药药材股份有限公司法人代表,此次与威海紫光合作,其中最大的原因就是想借用威海紫光的直销牌照,进军直销。而这一想法,也被其公司高管证实。
据其公司高管在群里发的信息显示,国药与威海紫光收购控股协议,国药旗下的一家全资子公司已进行股改,完成后,将由这家公司启动直销业务。

值得注意的是,在威海紫光给出的信息,双方是成立了威海国药紫光中医养生有限公司进行合作运营,但国药药材股份的高管则提出的是单独成立一家公司,以威海紫光的直销牌照来发展直销业务。
这样看来,双方似乎各怀鬼胎,威海紫光希望借用国药药材股份的资源与实力,来谋求业绩的增长,因为在威海紫光拿到直销牌照的几年时间里,他们的业绩并没有起色。
而国药则希望免除申牌的一系列麻烦,套用威海紫光已经拿到手的直销牌照,来发展自己在直销行业的合法业务,并且,国药药材股份的奖金制度与威海紫光商务部所报备的奖金制度完全不同,这样就坐实了双方成立独立公司,国药药材股份挂靠威海紫光的事实,验证了国药药材股份高管传出的收购威海紫光直销牌照的不实消息。
威海紫光的直销制度非常清晰且透明:
在申请人正式成为威海紫光科技园有限公司直销员后,威海紫光科技园有限公司将按直销员直接向消费者销售产品的收入的一定比例向直销员按月支付佣金。佣金的计算方式如下:
1、直销员累计销售额小于2000元,公司按直销员当月销售额10%作为报酬。
2、当2000元≤直销员累计销售额<20000元,公司按直销员当月销售额20%作为报酬。
3、当20000元≤直销员累计销售额<50000元,公司按直销员当月销售额25%作为报酬。
4、当直销员累计销售额≥50000元,公司按直销员当月销售额28%作为报酬。
而国药的奖金制度则与威海紫光的完全不同,仔细一看,这套奖金制度就是一吃黑的升级版:
消费1500元,得到物超所值的产品,成为公司消费商,参与公司运营方案。
一、拓展奖:
小市场业绩10%。
VIP1500,日封顶1500
金卡7500,日封顶7500
二、管理奖:
1、直推1-2人:第一代拓展奖的100%。
2、直推3-6人:第一代拓展奖的100%,第二代拓展奖的50%。
3、直推7人及以上:第一代拓展奖的100%;第二代拓展奖的50%;第三代拓展奖的20% 。
三、福利奖:
1、主任:小区业绩累计达到50万,参与公司总业绩1%加权分红。
2、经理:小区业绩累计达到200万,参与公司总业绩0.5%加权分红。
3、总监:小区业绩累计达到500万,参与公司总业绩0.3%加权分红。
4、董事:小区业绩累计达到1000万,参与公司总业绩0.2%加权分红。
四、复消奖:
自成为消费商次月起,每月消费满300元或一次性消费满3000元/年,次月可以享受复消奖。
VIP消费商:10层复消额的2%。
金卡消费商:20层复消额的2%。
说明:参与复消的人才享受复消奖。
复消用奖金或现金均可,当月复消,次月享受。
1、 奖金日结日发,每日8:00结算;税金及综合管理费10%。
2、 每周五前申请提现,次周五前到账;200元以上可提现,5%提现手续费。
3、 会员修改资料收取200元手续费。
完全不相同的两种制度,自然出自完全不相同的两个人之手,众所周知,威海紫光的直销操盘手一直都是高欣,而国药的操盘手是一位名叫李永宁的人。
看到这里,一切都清晰了,一张直销牌照,却有两种不同的奖金制度,这不是简单的合作,也不是牌照收购,而是赤裸裸的挂靠。
“国药家赫”或成直销启动中心
2018年11月13日,由国药药材股份有限公司、家赫天下健康管理有限公司、北京玄生堂中医医学研究院联合投资的国药家赫康养管理有限公司(以下简称国药家赫)在北京正式成立,国药药材董事长文元出席此次成立大会。
据了解,国药家赫成立,将致力于大健康产业,以科技、文化、金融、交易、互联网等服务模式,创建健康养生平台。

据调查,国药家赫注册于2018年9月25日,法人代表张东梅,注册资金1000万元,国药董事长文元任公司董事。

而之前,国药高管也曾说,国药旗下的一家全资子公司已进行股改,完成后,将由这家公司启动直销业务。国药家赫的成立专注于大健康产业,并且成立时间与挂靠威海紫光前后呼应,这会不会是国药在进军直销的业务中心?这是不是预示着国药已经全面启动了直销市场?
挂靠成瘾的威海紫光
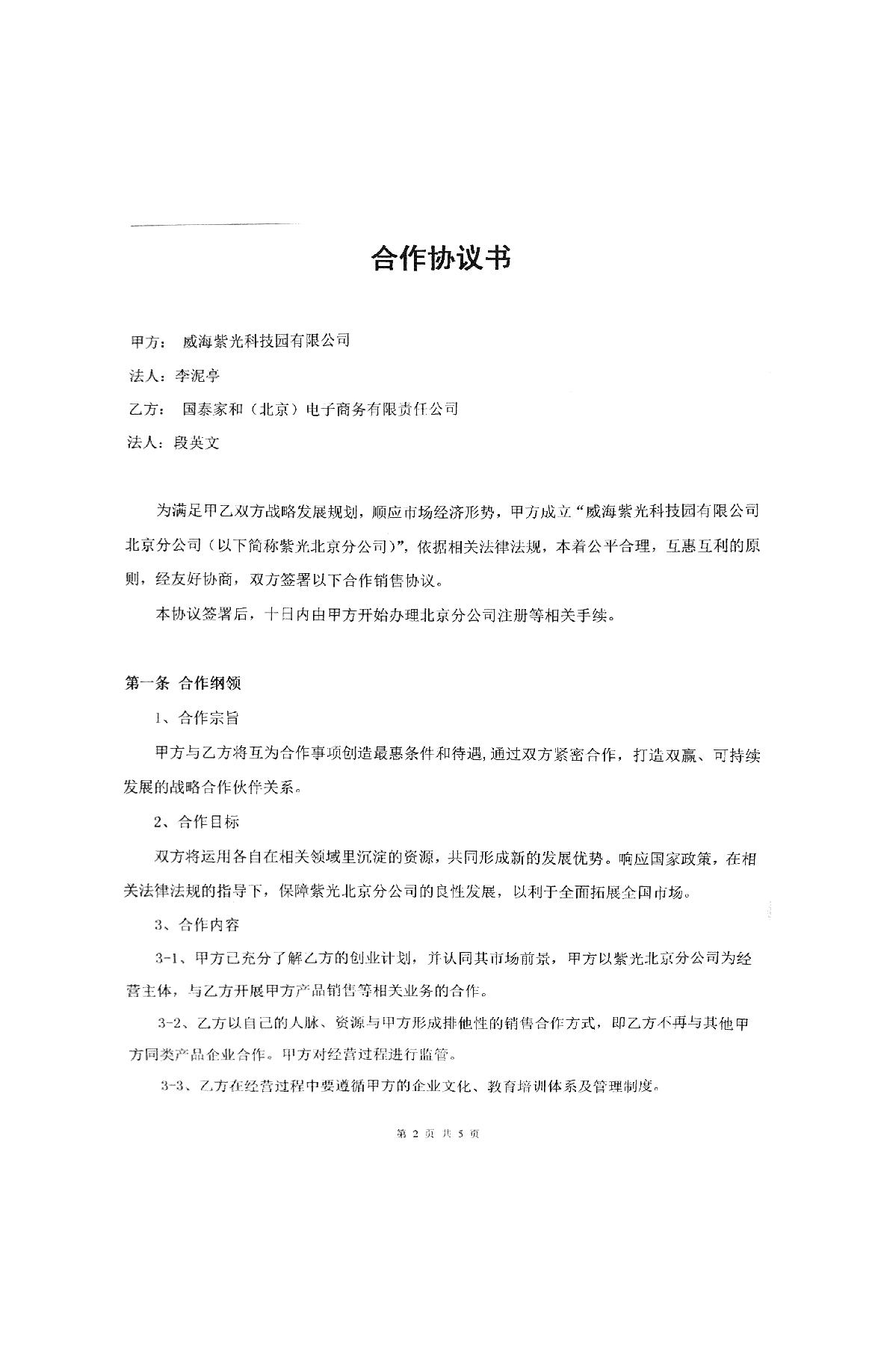
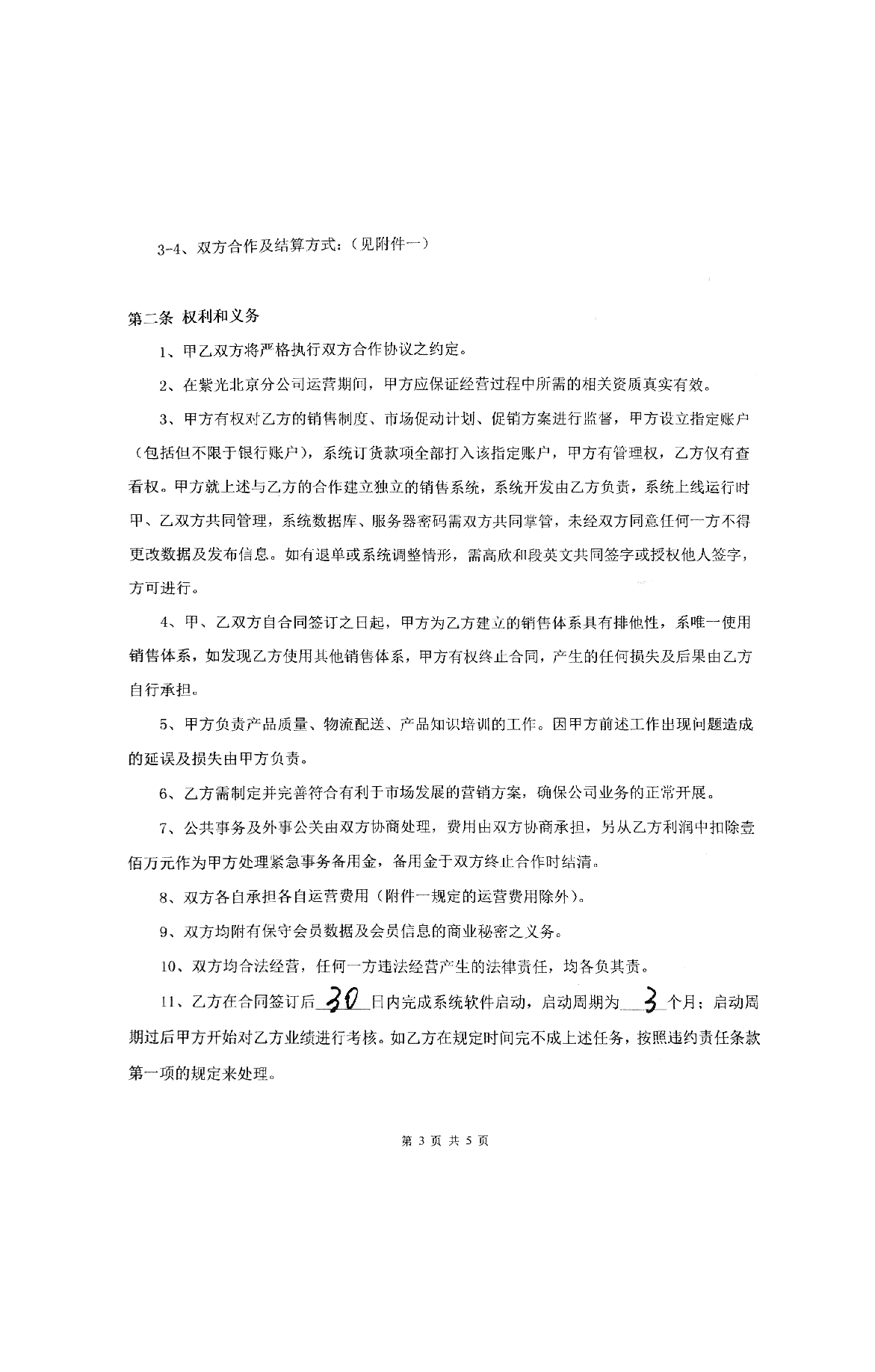
其实,威海紫光挂靠一事,绝非浪得虚名,早在2017年2月,就与涉及金融、汽车、科技实业、新能源以及电子商务等内容的家和众信集团签署战略合作协议,同样是以一张牌照,两种奖金制度的方式进行挂靠。





(双方签署的合同)
2017年7月,就曾与臭名昭著的红杉国际扯上了关系,改名善德系统,并带去了自己的产品与奖金制度,挂靠威海紫光运作直销。

2018年8月16日,威海紫光医诺美颜共享美业启动会在威海举行,高欣与威海紫光高层出席,并达成战略合作协议。
但经过了解调查后发现,紫光医诺的奖金制度与威海紫光奖金制度完全不符,依然秉承着“一张牌照,两种制度”的方式进行挂靠。
紫光医诺奖金制度:
一、经销商合作条件: 8655(日薪一万);
二、奖金制度
1、上拿2代领导人收入的5%,投资额的两倍结束(相当于静态);下拿4代5%(永久拿)。
2、拓展奖:第一层100%回本层;第二层起层碰50%(无限层);每一层的第二碰归为量奖10%。注:直推2人5%,三人7%,直推4人10%。
3、服务提成:200。
一钻经销商:小区业绩200万,自动生成奖金100万;
二钻经销商:小区500万,奖300万;
三钻经销商:小区1500万,奖400万,全球业绩5%加权平分;
一钻2%、二钻1%、三钻1%。
4、福利奖:
收入20万国内游
收入五十万海外游
收入100万百万豪车奖励(首付16万)
注:收入的10%重复消费
5、平台管理费:
收入5%平台管理费
提现3%、资金转B无需手续费
6、每月复销290(有收入的自动扣除)
7、层碰第一碰7000元
第二层第二碰3500,层碰无限
量碰700无限
挂靠成瘾或是为了提高业绩
其实不难想象,威海紫光的疯狂挂靠,很大一部分原因就是提高业绩。
自2015年10月23日拿到中华人民共和国商务部颁发的直销牌照后,在近三年的直销生涯里,威海紫光业绩一直低迷,2015——2017年业绩为0.52亿元、2亿元、1亿元,所以,谋求快速发展、日进斗金可能是他们的首要任务。
但是,自2018年7/8/9号文件的发布,国家对于资金盘、挂靠等行为的打击力度加大,威海紫光却依然不以为意,一意孤行,在笔者看来,这并不是一件值得推崇和炫耀的事情。
即便依赖挂靠,最终提高了业绩,又能怎样?置企业21年的品牌于不顾?置直销逐渐良好的形象于不顾?置法律法规于空物?到头来,终究是竹篮打水一场空。
- 罗麦科技涉嫌虚假宣传跨区精英 “直销”变“传
- 直销还是传销?砸了20万买产品?完美公司一直销
- 安发国际甘诺宝力再次涉嫌传销 无证经营长达
- 近期国内的“资金盘”骗局,骗你没商量,千万
- 新时代国珍骗局深度开扒:国珍是不是央企?
- “无限极”销售人员夸大产品功效 灵芝皇胶囊能
- 陷入如新NuSkin传销被“洗脑”的十大明星
- 关于安利公司组织减肥培训、服用安利产品致死
- 小心了,这些微信代理都是传销
- 水龙头“治病”又“生钱” 紫光吉美销售方式涉
- 罗麦科技涉嫌传销工商局敢说传销拍死工商局
- 安利掌纹大师误导服用纽崔莱,导致如花少女脸
- 泉立方:背后污点重重、多次被工商依法处罚
- 欣欣向荣背后的直销危机:是谁给了康美疯狂违








