挂靠、贴牌 揭开威海紫光伪直销之谜
编辑:龙冬冬来源:直销资讯网 2017-12-01 16:17围观: 次
近日威海紫光在其微信公号发表一篇声明,声明中提到“从未与任何一家公司进行所谓的合作,同时还承诺保留用法律手段维护公司的合法权益”。正所谓无风不起浪,威海紫光作为拿牌公司到底有没有出租牌照的行为呢?那么,让小编一一道来。
国泰家和挂靠威海紫光 合作协议就是铁证
近日,据第一直销网报道,一家名为“国泰家和电子商务集团公司”和威海紫光科技园有限公司(以下简称“威海紫光”)战略合作。随后,小编通过查询发现,这家名为国泰家和集团有限公司并不是唯一挂靠威海紫光的企业。据商务部直销行业管理系统信息显示,威海紫光在2015年获得商务部颁发的直销牌照,主要从事于药品、保健品等产品的生产,而“国泰家和”却是从事汽车后市场服务的。
2017年2月24日,国泰家和与威海紫光科技园有限公司在北京举行了战略合作协议签约仪式,并决定将成立北京紫光家和科技有限公司。
对此,国泰家和电子商务有限责任公司总裁陈旻曾表示,国泰家和集团与紫光科技园达成战略合作打造家和汽车新模式“光和模式”一方面是为了整合客户资源;另一方面是建立产业互联系统,选择与远负盛名的大健康企业威海紫光合作,是为了实现人们真正的富足梦:健康与财富同行。此外,陈旻还特别强调家和汽车新模式将主要分为2大模块:汽车战略运营和金融支持。
如今距离已经双方签约已经10个月过去了,但在小编查询国家企业信用信息公示系统时发现,并没有一家叫做“北京紫光家和科技有限公司”的企业信息。不过,在赶集网上、微信公众平台都能发现这家公司的身影。通过这些资料,了解到紫光家和公司主要涉及的是汽车领域。
该公司自创又大力推崇的“光合模式”,听起来又是什么“共享健康”、什么“共享经济财务”。小编通过大量的信息搜集,发现家和众信的一个经销商通过微信大肆宣传光合模式。其中提到“拨比率高达66.67%”,“投入三千短短几个月赚几十万甚至百万”,如此极具煽动性的语言让人不得不心生疑虑。 而所谓的光合模式就是通过下线分成的模式进行业务推销,而且是多层次奖金制度,这已经涉嫌传销。
显而易见,敢让家和众信如此猖狂的进行传销的法宝就是“有牌照”,而这个牌照就是暗指威海紫光的直销牌照,甚至明目张胆的说是“规避风险”。
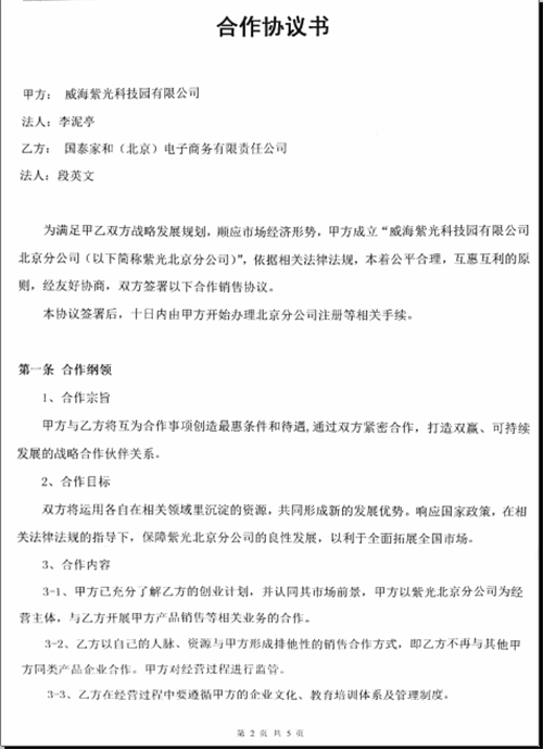
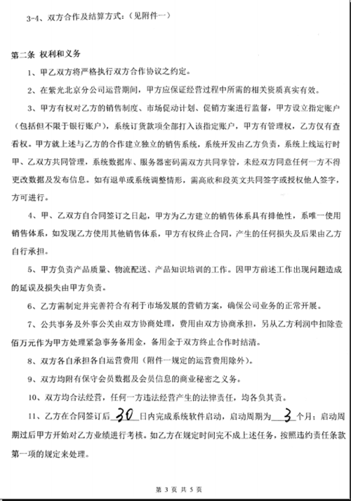
这是当事双方签订合同的签字和公章,甲方是威海紫光的高欣签字,具体合作结算费用写的清清楚楚,明眼人一看就是挂靠收取租金。现在看来威海紫光是不是啪啪打脸,证据在手,不是你们发个声明就跟没事人一样,人在做天在看。
提及红杉国际,第一印象就是频繁挂靠。究竟有多频繁?自2016年7月起至今,与红杉国际传出绯闻的企业至少有富迪、荣格、绿活美地、威海紫光、武 汉健康新天地五家。一位红杉国际内部员工表示:“苛刻的制度让红杉国际内部早已四分五裂,众多网头在捞到一桶金后迅速离开。”
这种说法在另一位董事“修心老师”那里得到了佐证——威海紫光要求红杉国际不能以公司的名义和制度进行宣传,只能以善德系统的名义宣传。
2017年7月底,被绿活美地甩掉后,红衫国际领导人找到了威海紫光,并将公司嫁接到威海紫光开始运作。据了解,红杉国际挂靠威海紫光后,更名为善德系统。在一个名为“小帅”的红杉国际董事微信里看到,红杉国际是项目名称,但其运作的团队是善德系统。
在红杉国际和威海紫光打得火热的同时,又有一波红杉国际的人开始大肆宣传已经与另一家申牌企业武汉健康新天地进行战略合作。(部分资料来源于:世直研)
而根据《直销管理条例》的规定:从事直销经营必须经商务部批准获得直销经营许可,任何单位和个人未经批准从事直销活动的,将被依法查处。根据《行政许可法》,被许可人(即直销企业)涂改、倒卖、出租、出借行政许可证件,或者以其他形式非法转让行政许可的,行政机关将依法给予行政处罚;构成犯罪的,依法追究刑事责任。个别企业或团队打着与直销企业合作的名义从事直销,属于未经批准从事直销,是违法经营行为,工商、公安机关将依法予以查处。
通过这些宣传资料可以看出,国泰家和与红杉国际跟直销企业威海紫光合作的真正目的就是通过挂靠,来对外宣称他们是合法合规的直销。
贴牌成为直销产品 本身就是违法
据了解,一款名为“威海紫光升力元”产品在网上热销,而提到这款产品就不得不说紫光升力元的来源了,2016年10月,山西升力元保健品有限公司与威海紫光科技园有限公司达成合作。
公开资料显示,山西升力元保健品有限公司是一家以经营保健食品为主的生产贸易型企业,公司位于山西省晋中,注册资本为600万人民币,主要经营升力元蚂蚁粉蚂蚁粉胶囊、升力元蚂蚁胶囊、升力元牙膏、升力元芦荟胶,升力元世欣胶囊,升力元润通美康等产品。
与此同时,网上还有“紫光升力元进货和报单系统视频”,从视频中不难看出,在其会员报单系统后台显示多款“直销”产品可以选购。
但实际上,威海紫光在国家商务部备案的又有那些呢?小编从国家商务部直销行业管理中查到,威海紫光只有两款产品在商务部备案,即:破壁灵芝孢子粉胶囊与鼎点酒。那么,如此多的威海紫光产品究竟是怎么进入直销产品序列的呢?
那么,直销企业允许贴牌产品进直销吗?根据2016年10月18日,商务部连发了两个重要通知,一个是《直销产品类别及生产指引(试行)》以下简称《产品指引》,一个是《商务部关于直销产品和直销培训员备案管理有关事项的通知》(以下简称《通知》)。
《产品指引》中规定,直销产品应当符合《直销管理条例》规定,由直销企业或直销企业的母公司、控股公司生产,除此之外,直销企业不得销售委托加工的产品。母公司对直销企业、直销企业对控股公司,前者的出资额或者持有的股份,应当占后者资本总额或股本总额的百分之五十(不含)以上。
而去年7月1日正式实施的《保健食品注册与备案管理办法》已经明令禁止贴牌生产,备案主体必须是生产企业,不允许保健品贴牌生产;同一企业不得使用同一配方注册或者备案不同名称的保健食品,不得使用同一名称注册或者备案不同配方的保健食品。
据网络资料显示,一喝黑是许新升院长研发的产品,昌国健康养生基地已在药监主管部门注册了“一喝黑”、“一喝通”两个绿色健康食品,同时本网还在国家知识产权局网站查询到许新升和徐丽君申请专利公告。可见“一喝黑”此产品不是紫光生产的产品。
目前有网友提供消息,“一喝黑”也挂靠威海紫光,本网得到该直销人在群内的宣传截图,具体如下:
一喝黑奖金制度如下:
终身只做一个点终身只做一条线多个点封顶多个点收益也就是说您自己直接推荐的合作伙伴所有的奖金收入都有你本人50%奖金公司系统会从后台直接划分到您个人账户上,真正体现多劳多得,少劳少得,不劳也不赔,让直销没有难民。
会员资格:
银卡会员,一次性消费1980元购买产品,
金卡会员,一次性消费6000元购买产品,
白金卡会员:一次性消费12000元购买产品
钻石卡会员:一次性消费24000元购买产品
奖金分配如下:
一、直推奖:25%
您直推不封顶不出局无限层无限代单区挣大钱解决传统直销大象腿的弊端,你直推一个,可拿396元,1200元,2400元,4800元。
备注,1比0.8pv结算
二、量碰,12%,13%,14%,15%
银卡会员12%~每天封顶2000元,
金卡会员13%~每天封顶6000元
白金卡会员14%~每天封顶12000元
钻卡会员15%~每天封顶24000元
举例,你左区24000钻卡,右区24000钻卡,收入是19200x15%等于2880元。
三、见点奖10元,20元,40元,80元,拿24层,(双数拿,单数不拿)
偶数拿2~24层
按合赢模式层层见点,偶数计数放大无限到达24层已经约二千多万人
见点金额
银卡会员:10元,金卡会员:20元,白金卡会员:40元, 钻石卡会员:80元
四、领导奖5%
银卡,金卡没有,
白金卡、2.4.6.代拿5%
钻卡、2.4.6.8.代拿5%
五、开店补助3%~5%
国泰家和挂靠威海紫光 合作协议就是铁证
近日,据第一直销网报道,一家名为“国泰家和电子商务集团公司”和威海紫光科技园有限公司(以下简称“威海紫光”)战略合作。随后,小编通过查询发现,这家名为国泰家和集团有限公司并不是唯一挂靠威海紫光的企业。据商务部直销行业管理系统信息显示,威海紫光在2015年获得商务部颁发的直销牌照,主要从事于药品、保健品等产品的生产,而“国泰家和”却是从事汽车后市场服务的。

2017年2月24日,国泰家和与威海紫光科技园有限公司在北京举行了战略合作协议签约仪式,并决定将成立北京紫光家和科技有限公司。
对此,国泰家和电子商务有限责任公司总裁陈旻曾表示,国泰家和集团与紫光科技园达成战略合作打造家和汽车新模式“光和模式”一方面是为了整合客户资源;另一方面是建立产业互联系统,选择与远负盛名的大健康企业威海紫光合作,是为了实现人们真正的富足梦:健康与财富同行。此外,陈旻还特别强调家和汽车新模式将主要分为2大模块:汽车战略运营和金融支持。
如今距离已经双方签约已经10个月过去了,但在小编查询国家企业信用信息公示系统时发现,并没有一家叫做“北京紫光家和科技有限公司”的企业信息。不过,在赶集网上、微信公众平台都能发现这家公司的身影。通过这些资料,了解到紫光家和公司主要涉及的是汽车领域。

该公司自创又大力推崇的“光合模式”,听起来又是什么“共享健康”、什么“共享经济财务”。小编通过大量的信息搜集,发现家和众信的一个经销商通过微信大肆宣传光合模式。其中提到“拨比率高达66.67%”,“投入三千短短几个月赚几十万甚至百万”,如此极具煽动性的语言让人不得不心生疑虑。 而所谓的光合模式就是通过下线分成的模式进行业务推销,而且是多层次奖金制度,这已经涉嫌传销。
显而易见,敢让家和众信如此猖狂的进行传销的法宝就是“有牌照”,而这个牌照就是暗指威海紫光的直销牌照,甚至明目张胆的说是“规避风险”。

这是当事双方签订合同的签字和公章,甲方是威海紫光的高欣签字,具体合作结算费用写的清清楚楚,明眼人一看就是挂靠收取租金。现在看来威海紫光是不是啪啪打脸,证据在手,不是你们发个声明就跟没事人一样,人在做天在看。
红杉国际挂靠威海紫光 换个马甲黑的能洗白
提及红杉国际,第一印象就是频繁挂靠。究竟有多频繁?自2016年7月起至今,与红杉国际传出绯闻的企业至少有富迪、荣格、绿活美地、威海紫光、武 汉健康新天地五家。一位红杉国际内部员工表示:“苛刻的制度让红杉国际内部早已四分五裂,众多网头在捞到一桶金后迅速离开。”
这种说法在另一位董事“修心老师”那里得到了佐证——威海紫光要求红杉国际不能以公司的名义和制度进行宣传,只能以善德系统的名义宣传。
2017年7月底,被绿活美地甩掉后,红衫国际领导人找到了威海紫光,并将公司嫁接到威海紫光开始运作。据了解,红杉国际挂靠威海紫光后,更名为善德系统。在一个名为“小帅”的红杉国际董事微信里看到,红杉国际是项目名称,但其运作的团队是善德系统。
在红杉国际和威海紫光打得火热的同时,又有一波红杉国际的人开始大肆宣传已经与另一家申牌企业武汉健康新天地进行战略合作。(部分资料来源于:世直研)
而根据《直销管理条例》的规定:从事直销经营必须经商务部批准获得直销经营许可,任何单位和个人未经批准从事直销活动的,将被依法查处。根据《行政许可法》,被许可人(即直销企业)涂改、倒卖、出租、出借行政许可证件,或者以其他形式非法转让行政许可的,行政机关将依法给予行政处罚;构成犯罪的,依法追究刑事责任。个别企业或团队打着与直销企业合作的名义从事直销,属于未经批准从事直销,是违法经营行为,工商、公安机关将依法予以查处。
通过这些宣传资料可以看出,国泰家和与红杉国际跟直销企业威海紫光合作的真正目的就是通过挂靠,来对外宣称他们是合法合规的直销。
贴牌成为直销产品 本身就是违法

(视频截图)
据了解,一款名为“威海紫光升力元”产品在网上热销,而提到这款产品就不得不说紫光升力元的来源了,2016年10月,山西升力元保健品有限公司与威海紫光科技园有限公司达成合作。
公开资料显示,山西升力元保健品有限公司是一家以经营保健食品为主的生产贸易型企业,公司位于山西省晋中,注册资本为600万人民币,主要经营升力元蚂蚁粉蚂蚁粉胶囊、升力元蚂蚁胶囊、升力元牙膏、升力元芦荟胶,升力元世欣胶囊,升力元润通美康等产品。
与此同时,网上还有“紫光升力元进货和报单系统视频”,从视频中不难看出,在其会员报单系统后台显示多款“直销”产品可以选购。
但实际上,威海紫光在国家商务部备案的又有那些呢?小编从国家商务部直销行业管理中查到,威海紫光只有两款产品在商务部备案,即:破壁灵芝孢子粉胶囊与鼎点酒。那么,如此多的威海紫光产品究竟是怎么进入直销产品序列的呢?

那么,直销企业允许贴牌产品进直销吗?根据2016年10月18日,商务部连发了两个重要通知,一个是《直销产品类别及生产指引(试行)》以下简称《产品指引》,一个是《商务部关于直销产品和直销培训员备案管理有关事项的通知》(以下简称《通知》)。
《产品指引》中规定,直销产品应当符合《直销管理条例》规定,由直销企业或直销企业的母公司、控股公司生产,除此之外,直销企业不得销售委托加工的产品。母公司对直销企业、直销企业对控股公司,前者的出资额或者持有的股份,应当占后者资本总额或股本总额的百分之五十(不含)以上。
而去年7月1日正式实施的《保健食品注册与备案管理办法》已经明令禁止贴牌生产,备案主体必须是生产企业,不允许保健品贴牌生产;同一企业不得使用同一配方注册或者备案不同名称的保健食品,不得使用同一名称注册或者备案不同配方的保健食品。
一喝黑挂靠威海紫光
据网络资料显示,一喝黑是许新升院长研发的产品,昌国健康养生基地已在药监主管部门注册了“一喝黑”、“一喝通”两个绿色健康食品,同时本网还在国家知识产权局网站查询到许新升和徐丽君申请专利公告。可见“一喝黑”此产品不是紫光生产的产品。
目前有网友提供消息,“一喝黑”也挂靠威海紫光,本网得到该直销人在群内的宣传截图,具体如下:

终身只做一个点终身只做一条线多个点封顶多个点收益也就是说您自己直接推荐的合作伙伴所有的奖金收入都有你本人50%奖金公司系统会从后台直接划分到您个人账户上,真正体现多劳多得,少劳少得,不劳也不赔,让直销没有难民。
会员资格:
银卡会员,一次性消费1980元购买产品,
金卡会员,一次性消费6000元购买产品,
白金卡会员:一次性消费12000元购买产品
钻石卡会员:一次性消费24000元购买产品
奖金分配如下:
一、直推奖:25%
您直推不封顶不出局无限层无限代单区挣大钱解决传统直销大象腿的弊端,你直推一个,可拿396元,1200元,2400元,4800元。
备注,1比0.8pv结算
二、量碰,12%,13%,14%,15%
银卡会员12%~每天封顶2000元,
金卡会员13%~每天封顶6000元
白金卡会员14%~每天封顶12000元
钻卡会员15%~每天封顶24000元
举例,你左区24000钻卡,右区24000钻卡,收入是19200x15%等于2880元。
三、见点奖10元,20元,40元,80元,拿24层,(双数拿,单数不拿)
偶数拿2~24层
按合赢模式层层见点,偶数计数放大无限到达24层已经约二千多万人
见点金额
银卡会员:10元,金卡会员:20元,白金卡会员:40元, 钻石卡会员:80元
四、领导奖5%
银卡,金卡没有,
白金卡、2.4.6.代拿5%
钻卡、2.4.6.8.代拿5%
五、开店补助3%~5%
后记:





【特别声明:部分文字及图片来源于网络,仅供学习和交流使用,不具有任何商业用途,其目的在于传递更多的信息,并不代表本平台赞同其观点。版权归原作者所有,如涉版权或来源标注有误,请及时和我们取得联系,我们将迅速处理,谢谢!】
人气文章
- 罗麦科技涉嫌虚假宣传跨区精英 “直销”变“传
- 直销还是传销?砸了20万买产品?完美公司一直销
- 安发国际甘诺宝力再次涉嫌传销 无证经营长达
- 近期国内的“资金盘”骗局,骗你没商量,千万
- 新时代国珍骗局深度开扒:国珍是不是央企?
- “无限极”销售人员夸大产品功效 灵芝皇胶囊能
- 陷入如新NuSkin传销被“洗脑”的十大明星
- 关于安利公司组织减肥培训、服用安利产品致死
- 小心了,这些微信代理都是传销
- 水龙头“治病”又“生钱” 紫光吉美销售方式涉
- 罗麦科技涉嫌传销工商局敢说传销拍死工商局
- 安利掌纹大师误导服用纽崔莱,导致如花少女脸
- 泉立方:背后污点重重、多次被工商依法处罚
- 欣欣向荣背后的直销危机:是谁给了康美疯狂违








