易健涉传又融资 广告公司收款宣扬上市高回报(2)
编辑:凌风来源:未知 2013-06-28 16:16围观: 次
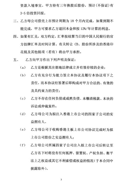
上市募资政策是:每个经销商可以购买所谓的CB积分,叫做可转股债券,多的投入有几十万的。承诺十八个月上市,如不能上市按照年利率12%计算,上市获利3--5倍(不保证)。收款方是大连易健广告策划公司,开户行是“中国民生银行大连星海支行”。虽然是一纸漏洞百出的非法合同,但是已经收了上亿元的资金。有些经销商为了最大限度获利,借高利贷买这个积分。CB协议在全国市场大规模签署,一式两份。(见图)




提前购买CB合同
【特别声明:部分文字及图片来源于网络,仅供学习和交流使用,不具有任何商业用途,其目的在于传递更多的信息,并不代表本平台赞同其观点。版权归原作者所有,如涉版权或来源标注有误,请及时和我们取得联系,我们将迅速处理,谢谢!】
人气文章
- 罗麦科技涉嫌虚假宣传跨区精英 “直销”变“传
- 直销还是传销?砸了20万买产品?完美公司一直销
- 安发国际甘诺宝力再次涉嫌传销 无证经营长达
- 近期国内的“资金盘”骗局,骗你没商量,千万
- 新时代国珍骗局深度开扒:国珍是不是央企?
- “无限极”销售人员夸大产品功效 灵芝皇胶囊能
- 陷入如新NuSkin传销被“洗脑”的十大明星
- 关于安利公司组织减肥培训、服用安利产品致死
- 小心了,这些微信代理都是传销
- 水龙头“治病”又“生钱” 紫光吉美销售方式涉
- 罗麦科技涉嫌传销工商局敢说传销拍死工商局
- 安利掌纹大师误导服用纽崔莱,导致如花少女脸
- 泉立方:背后污点重重、多次被工商依法处罚
- 欣欣向荣背后的直销危机:是谁给了康美疯狂违








