保健食品行业:投诉量五年增长3.5倍,质量、虚假宣传投诉占比高
保健食品同时具有食品与药品双重属性,既具有食品的快消品属性,也与药品一样受更严格监管。我国保健食品大致可分为主要依据中医理论的传统保健品,和主要依据现代营养学和预防医学理论的现代保健食品。随着人们健康意识的觉醒,现代营养学和预防医学知识愈发普及,保健食品的保健作用正在逐步被广大群众所接受,保健品市场规模持续扩大,2020年保健食品行业发展也将呈现一些新的趋势。
80、90后渐成保健主力,推动保健食品行业市场发展
2019年我国60周岁及以上人口达到25388万人,占比达到18.1%,65岁以上人口占比上升为12.6%,随着我国老龄化的发展,大健康概念的发展,居民保健意识逐渐加强。除了老年人之外,年轻人亦是保健品消费中的有力群体。据叮当健康研究院数据显示,80、90后有养生意识的人数超过7成,其中80后占到了38.7%。在营养保健品的购买者中,90后占比达到25.01%;长期使用保健品的90后高达21.9%。
我国保健食品行业市场规模持续增长。根据Euromonitor数据,2018年,在全球保健品市场中,美国和中国其保健品行业市场规模分别为718亿美元和402亿美元(折合人民币2575亿元),排名第一和第二名。

保健食品投诉量五年增长3.5倍,质量、虚假宣传投诉占比高
我国得益于消费升级、人口老龄化等需求带动,行业增长较快;与此同时保健品行业乱象,消费者投诉也不断。据中国消费者协会,2015-2019年我国保健食品消费投诉量不断增加, 2019年保健食品投诉量达到8291件,同比上涨13.61%,约为2015年的3.5倍,达到历史新高。

从保健食品消费投诉具体类别来看,2019年8291件保健食品的投诉中,主要是关于保健品质量和虚假宣传的投诉较多,占比接近60%。2993件是有关保健品质量的投诉,占比达到36.1%;其次是关于虚假宣传的投诉达到1737件,占比达到20.95%。

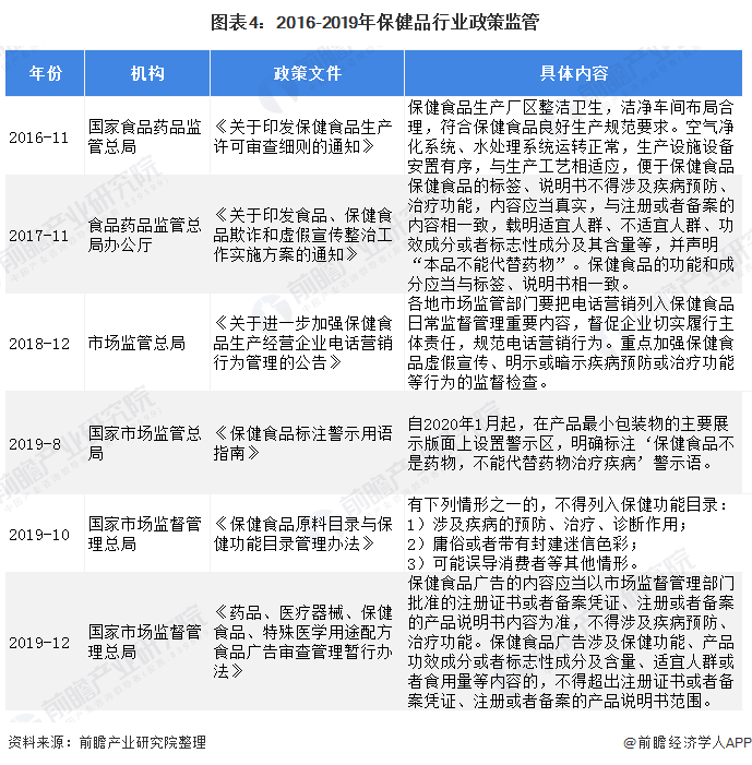
政策加强保健食品行业规范,侧重广告宣传与食品原料审查
针对保健品行业发展,国家从政策上对于保健品行业实行了监管。2016-2019年,国家从保健食品生产许可审查细则、保健食品虚假宣传整治、保健食品营销等多个方面颁布了多项政策上对保健品行业开展监管。
2019年,国家加强了保健品行业整治。2019年1-4月,13部门联合在全国开展了保健品行业百日整顿行动,出动执法人员274.1万人次,检查保健品类店铺73.1万个,撤销所涉直销产品备案49个,吊销食品经营许可证54户,吊销营业执照90户,捣毁制假售假窝点465个。罚没款6.64亿元,曝光典型案例100个。2019年10月新版食品安全法实施条例实施,保健食品迎来最严监管。


2019年12月新冠疫情的爆发,使得民众对保健食品的需求增大。疫情之后,将是健康产业加速发展的窗口时期。保健品占据较大比例的膳食补充剂类产品、增强免疫力的产品将有较大的市场需求。在2019年保健食品得到最严监管后,保健行业市场将得到进一步规范。2020年保健品行业可能得到较好的发展。
- 杰康诺起盘试水直销 已缴纳2000万元保证金
- 北京北方大陆获得第71张直销牌照
- 湖北擎天通宝公司试水直销 陈社行与陈社强谁先
- 维亿阳光卷土重来再战直销 已启动申牌业务
- 2013年全球直销100强发布 隆力奇等10家在华拿牌企
- 海南金芦荟更名荟生(海南)健康产业有限公司
- 2015中国直销风云榜 第1波直销大佬阵容曝光
- 2015中国直销风云榜 又一波直销大佬震撼来袭
- 华莱严正声明与鑫亚无任何关系 “内部商议”属
- 直销+数字资产 富迪CIC智能积分项目开局
- 10家进军直销尚未发布申请直销声明企业概况
- 商务部否认WV梦幻之旅在申请直销牌照
- 工商总局部署2014年打击传销监管直销工作
- 中国十大骗子产业 传销每年狂赚中国人500亿








