凭借挂靠而生的“卫阳商城”以何实现软着陆?
毫无疑问,“互联网+”是当下最热门的产业之一,不少直销圈内圈外的企业都想跟着沾一下光。比如,在最近就冒出来了一个叫“卫阳新零售”的项目,被炒得火热。这个项目由来已久,却也争议不断,华爱国际系统推出的这个网上商城到底靠不靠谱?
以“卫康第一支直销系统”闻名的华爱国际,却为何与另外一家直销企业有着更深层的渊源,这三者到底是一个怎样的情况?分别担任华爱集团董事长,卫阳商城董事长的王大阳、王二阳兄弟俩,在作为华爱国际系统创始人的这些年里都经历了什么?中国网从怒斥其传销之丑恶,到成为其亲密无间的战略合作方,究竟又是怎么一回事?
一走了之,给某拿牌企业留下了烂摊子
故事的开端,我们从上个世纪七十年代初期的青口镇王庄社区开始讲起。
据了解,华爱国际系统的创始人王大阳、王二阳兄弟就是在这里出生、在这里长大的,“二阳”上完初中就开始打工挣钱,后来慢慢开始做起了水产品的生意,二人曾共同从事水产养殖业近十年。而当赣榆育苗行业开始走下坡路时,王大阳又开始研究互联网并于2001年接触直销行业。2005年,兄弟俩加入了正在为申请直销牌照奔走的一家直销企业。

二人在某拿牌企业从事直销近十年,直至在苏州买了别墅、买了车。2010年5月,某川国际系统举行了主题为“港澳旅游褒奖”的大型分享盛会,王大阳、王二阳在当时的身份是某川国际系统执行委员会中的一员。
2013年,王大阳、王二阳兄弟俩在山东省临沂市扎根,选择与山东某拿牌企业合作。尽管王大阳离开了某拿牌企业,但却给这位合作伙伴留下了一副烂摊子,这个烂摊子最后给某拿牌企业招致了一纸诉状。
据《王某与某公司返还原物纠纷一审民事判决书》显示,2013年5月的一天,被告员工李凤带原告王某至被告董事王大阳处,由王大阳对王某授课,让其投资。王某同意后,由王某汇款38000元至王大阳指定的被告法定代表人儿子的账户。但王大阳至法院开庭前仍用各种理由不见原告。为此王某诉讼至法院,请求法院判令被告返还38000元,算上期间利息合计43000元。
经查,王大阳曾与王某签订《协意书》一份,内容为:“因***投资爱家店货款一事:因和***本着自愿双方签订合同开店,公司规定一个月可退货,但王某本人3个月因感觉无力做***事业想退店,因和公司提出退店时间,所以本人王大阳也多次积极帮助找公司领导协调。为了圆满解决此事,本人愿意帮助王某退门货款3万元,产品8千元货直接发到王某家里,由魏盛龙证明。本协意双方自愿生效。退门店协意到公司要由王某积极配合,要求到公司配合退店”。
审理中,***有限公司表示,该笔38000元已由公司收到,但公司已将价值38000元的货物发给了王某,但王某表示其未收到货物。
入驻山东某拿牌公司,业绩与争议齐飞
离开了某拿牌企业,华爱国际系统至此进入到“扬名立万时期”。
2015年,山东某公司获得直销牌照,2月6日华爱国际系统宣布正式加盟,并成为该公司第一支直销系统,通过几年的发展,不断壮大,成功帮助该公司起盘。华爱系统领导人王大阳曾表示,华爱国际系统将在不断扩大规模的同时,完善系统内部组织架构,未来将走系统产业化发展之路,涉足更多领域,使系统发展更加多元化。

2016年,华爱国际系统在集团总部对面斥资5000万购买了华爱国际大厦,集团总部与华爱国际大厦只间隔一条公路,两者相互辉映,一度让业内人士惊叹。据华爱内部人士透露,当时的华爱国际系统直销会员在全国共有20多万人。
在华爱国际系统乘势起飞,为山东某公司带来不俗的业绩之时,争议与麻烦却也随之找上门来。同年6月,中国网报道,临沂兰山、郯城、罗庄等地数百名山东某公司会员联名向媒体举报:当初加入该公司成为会员分别交纳了2000元、6000元、12000元、20000元的入门费(成为会员之初,王大阳多次在招商大会承诺:上交的入门费会逐步返本,但是现在却不予兑现)。

此外,中国产经新闻也在这段期间报道华爱国际系统能否定性为传销等问题向临沂市高新区市场监督管理局求教并反映情况。不久后,焦副局长致电该记者表示,局里初步认定华爱国际系统属于违规从事直销活动。
尽管身陷舆论漩涡,但二阳的气焰却反而愈盛。2017年2月14日,江苏华爱国际贸易有限公司(负责华爱国际系统)、连云港卫阳电子商务有限公司(负责卫阳商城)相继成立,两公司的法定代表人分别是王大阳和王二阳。直到当年4月,山东某公司举行十八周年庆典,王大阳还获得了别墅大奖,7月2日,华爱大型项目说明会还在公司科技园内举办,当时华爱国际系统仍在大力推崇公司。
但到了两个月后的9月5日,情况发生了转变。
卫阳商城,从二进宫到独立门户
是时,华爱国际突然发布公告,称经华爱系统高层做如下决定,原策略委员王长岭、丁华,常委委员刘家佃,现决定移除华爱国际系统领导层,未来任何个人行为与华爱国际无关,也不得以华爱任何名义从事活动。

同日,华爱国际还发布了一条公告,该公告告知所有会员编号变更事项,并在上方附上了某拿牌公司网站,原属于山东某拿牌公司旗下的华爱国际系统却公告另外一家拿牌公司的网站,这引发业内人士的猜测。王大阳随后亲自证实了消息的真实性,他表示华爱国际系统已于9月1日正式离开山东某生物公司,加盟另外一家拿牌公司。虽说在目前,王大阳还在赣榆区青口镇卫康健康信息咨询服务部担任法人。
离开卫康后,华爱国际系统还曾在一段时期更名为大爱国际系统,同年9月15日,也就是在王大阳与山东某拿牌公司分手半个月后,大爱国际全球战略启动会议就在苏州正式召开,这标志着大爱国际与某拿牌企业的正式联手。王大阳、王二阳在当时以“大爱国际系统创始人”的身份出席了本次活动。卫阳国际商城在本次活动中得到了着重介绍,据会议介绍,该商城是由大爱国际贸易有限公司倾力打造的链接厂家与用户的O2O模式商城。
同年12月9日,华爱集团启动大会在总部拉开帷幕,王大阳正式担任起华爱集团董事长一职,王二阳担任总裁。会上,华爱国际发展委委员、圣宏团队创始人张家铭还亲自演示了卫阳磁立方能量床垫,以便会场中的经销商们能够见证它所带来的“神奇效果”。

据代理商介绍,该床垫的价格高达每条1.1万元。

尽管这场合作看似情投意合,但华爱集团“二进宫”到某拿牌企业的日子过得也并不长久,一年半后,2019年2月11日,大年初七,由华爱集团举办的“卫阳商城启动会”在华爱集团总部开启,这代表着什么不言而喻。兜兜转转几年,兄弟俩还是选择出来单干了。

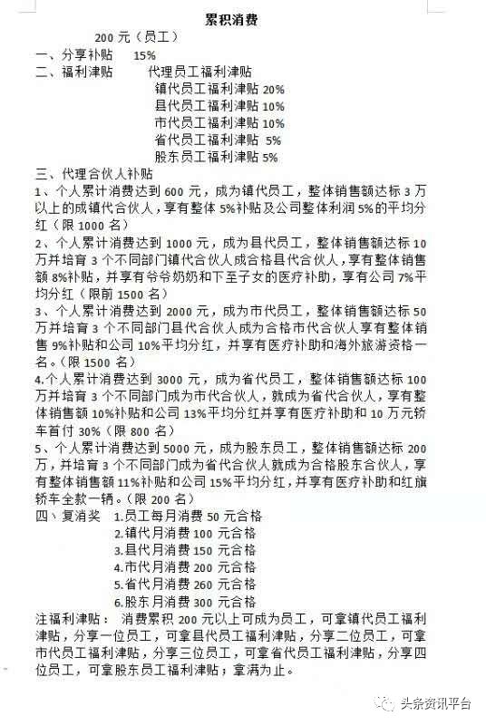
上图为独立后华爱最新奖金制度
后记
2019年1月24日,为了给卫阳商城做宣传,王大阳一行人驱车赶往北京,应邀来到中国网健康频道,中国网健康频道(健康中国)总监、总经理王子枫、中国网健康频道(健康中国)运行总监许晴晴、中国网健康频道(健康中国)事业发展部主任李辉予以接待。

至此,华爱国际系统正式与中国网达成合作,卫阳商城成了中国网健康中国战略合作单位,王大阳和王二阳也随之从中国网的“传媒经济”板块走到了“健康中国”板块,这魔幻的经历,不禁让人啧啧称奇。

5月28日,在“信用让消费更放心”暨华爱集团-卫阳新零售三周年庆典庆典仪式上,华爱集团卫阳商城又与山东贺涵科技发展有限公司等一批“先进企业”签订了战略合作协议。这批企业究竟有多“先进”呢?调查发现,山东贺涵科技发展有限公司成立于2019年5月14日,也就是说,这家公司在庆典前半个月才刚刚注册完成。

对于企业来说,通过新闻平台进行品牌传播,以此拉动企业品牌成长和营销活动的有效扩展,这本无可厚非。但对于品牌宣传方而言,现在越多越多的大众媒体和退休的官员,给没有拿牌的公司和涉嫌传销的公司站台,这既不利于站台者自身品牌的塑造,也会拉低该媒介平台的公信力,更会误导与混淆社会大众的认知。显然,这种行为对于一个有职业操守的知名的大众媒体来说,并不是一个明智之举。至于今后,二阳还会带着卫阳商城去挂靠哪家企业,抑或是还将会带来哪些舆情风暴,头条资讯平台都将继续保持关注。
- 杰康诺起盘试水直销 已缴纳2000万元保证金
- 北京北方大陆获得第71张直销牌照
- 湖北擎天通宝公司试水直销 陈社行与陈社强谁先
- 维亿阳光卷土重来再战直销 已启动申牌业务
- 2013年全球直销100强发布 隆力奇等10家在华拿牌企
- 海南金芦荟更名荟生(海南)健康产业有限公司
- 2015中国直销风云榜 第1波直销大佬阵容曝光
- 2015中国直销风云榜 又一波直销大佬震撼来袭
- 华莱严正声明与鑫亚无任何关系 “内部商议”属
- 直销+数字资产 富迪CIC智能积分项目开局
- 10家进军直销尚未发布申请直销声明企业概况
- 商务部否认WV梦幻之旅在申请直销牌照
- 工商总局部署2014年打击传销监管直销工作
- 中国十大骗子产业 传销每年狂赚中国人500亿








