外资企业放宽准入,国务院再放利好消息!(附全文)
编辑:龙冬冬来源:新华社 2018-01-11 09:58围观: 次
经李克强总理签批,国务院日前印发《关于在自由贸易试验区暂时调整有关行政法规、国务院文件和经国务院批准的部门规章规定的决定》(以下简称《决定》),自印发之日起施行。
《决定》明确,为保障自由贸易试验区有关改革开放措施依法顺利实施,在自由贸易试验区暂时调整《中华人民共和国船舶登记条例》等11部行政法规,《国务院办公厅转发国家计委关于城市轨道交通设备国产化实施意见的通知》、《国务院办公厅关于加强城市快速轨道交通建设管理的通知》2件国务院文件以及《外商投资产业指导目录(2017年修订)》、《外商投资民用航空业规定》2件经国务院批准的部门规章的有关规定。
《决定》要求,国务院有关部门和上海市、广东省、天津市、福建省、辽宁省、浙江省、河南省、湖北省、重庆市、四川省、陕西省人民政府要根据有关行政法规、国务院文件和经国务院批准的部门规章的调整情况,及时对本部门、本省市制定的规章和规范性文件作相应调整,建立与试点要求相适应的管理制度。
此前,国务院于2017年3月批准印发辽宁、浙江、河南、湖北、重庆、四川、陕西7个自由贸易试验区总体方案以及全面深化上海自由贸易试验区改革开放方案,明确了上述自由贸易试验区实行的相关改革开放措施。2017年6月,国务院办公厅印发《自由贸易试验区外商投资准入特别管理措施》,明确了对自由贸易试验区外商投资准入特别管理措施之外领域的外商投资企业的设立、变更以及合同章程实施备案管理,同时,在采矿业、制造业、交通运输业、信息技术服务业、金融业、租赁和商业服务业、教育、文化、体育和娱乐业等领域进一步深化改革和扩大开放。








附件:
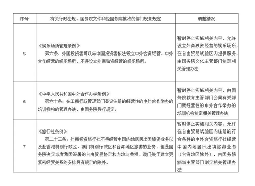
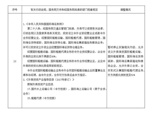
国务院决定在自由贸易试验区暂时调整
有关行政法规、国务院文件和经国务院批准的
部门规章规定目录
注:第1项至第9项此前已经在上海、广东、天津、福建自由贸易试验区作了暂时调整,此次暂时调整适用于其他自由贸易试验区。第10项至第16项适用于所有自由贸易试验区
【特别声明:部分文字及图片来源于网络,仅供学习和交流使用,不具有任何商业用途,其目的在于传递更多的信息,并不代表本平台赞同其观点。版权归原作者所有,如涉版权或来源标注有误,请及时和我们取得联系,我们将迅速处理,谢谢!】
人气文章
- 杰康诺起盘试水直销 已缴纳2000万元保证金
- 北京北方大陆获得第71张直销牌照
- 湖北擎天通宝公司试水直销 陈社行与陈社强谁先
- 维亿阳光卷土重来再战直销 已启动申牌业务
- 2013年全球直销100强发布 隆力奇等10家在华拿牌企
- 海南金芦荟更名荟生(海南)健康产业有限公司
- 2015中国直销风云榜 第1波直销大佬阵容曝光
- 2015中国直销风云榜 又一波直销大佬震撼来袭
- 华莱严正声明与鑫亚无任何关系 “内部商议”属
- 直销+数字资产 富迪CIC智能积分项目开局
- 10家进军直销尚未发布申请直销声明企业概况
- 商务部否认WV梦幻之旅在申请直销牌照
- 工商总局部署2014年打击传销监管直销工作
- 中国十大骗子产业 传销每年狂赚中国人500亿








