共享经济政策红利持续释放,2020年规模或达十万亿

据不完全统计,截至2017年7月31日,我国共享经济类创业公司已超过861家,投融资事件超过581起,吸金1583亿元。共享经济持续火爆,已然成为一种生活方式,持续不断地渗透到人们的生活当中。
图表1:截至2017年7月31日共享经济类创业公司发展现状

资料来源:前瞻产业研究院整理
共享经济是时代发展的必然产物
共享经济这个术语最早由美国得克萨斯州立大学社会学教授马科斯·费尔逊(Marcus Felson)和伊利诺伊大学社会学教授琼·斯潘思(JoeL. Spaeth)于1978年发表的论文(Community Structureand Collaborative Consumption:A Routine Activity Approach)中提出。
普遍认为,共享经济是指拥有闲置资源的机构或个人有偿让渡资源使用权给他人,让渡者获取回报,分享者利用分享他人的闲置资源创造价值。
事实上,自2014年开始,共享经济在全球范围内开始生根发芽。共享经济是时代发展的产物。当前,产品过剩、互联网技术的发展、环保意识的不断提高、网络安全性的提高和人们价值观的转变等因素综合催生了共享经济。第三方通过搭建网络平台,使得终端用户能够利用互联网,通过网络平台来实现物品/服务的有效交换。
图表2:共享经济的发展条件、驱动力及影响

2016年共享经济规模超3.45万亿 知识技能类的增长最快
根据前瞻产研究发布的《2017-2022年全球及中国共享经济发展模式与典型案例分析报告》显示,2016年我国共享经济市场规模超过3万亿元,同比增长103%。
图表3:2015-2016共享经济市场规模变化情况(单位:亿元,%)

资料来源:国家信息中心 前瞻产业研究院整理
从应用领域来看,目前共享经济渗透的主要领域包含旅行住宿、物流、交通、闲置物品和知识技能服务等。2016年,共享经济在各个领域的应用不断深化,其中知识技能类的增长达到205.00%,问咖、值乎、分答、知乎、Live、喜马拉雅FM、"好好说话"等知识付费类分享成为2016年共享发展的亮点之一。
此外,关注度最高的交通出行类年增长104.00%。2016年,共享单车几十家平台涌现。初步估算,到2016年底,单车分享注册用户规模约2000万人,日订单量超百万。
而网络直播则是2016年分享经济的另一大亮点,据统计,2016年,网络直播平台约200家,市场规模达到350亿元,用户数量达到2亿人。
图表4:2016年分享经济重点领域市场交易额增长率(单位:%)

资料来源:国家信息中心 前瞻产业研究院整理
2020年共享经济规模将达10万亿元
在过去的一年中,鼓励分享经济发展的国家政策密集出台,为分享经济发展带来明显的政策红利。
图表5:2016年出台的鼓励分享经济发展的部分政策文件

资料来源:国家信息中心
2017年1月26日,国务院发布的《"十三五"促进就业规划》中明确指出,要通过该支持发展共享经济来培育新的就业增长点,创造就业岗位能力。

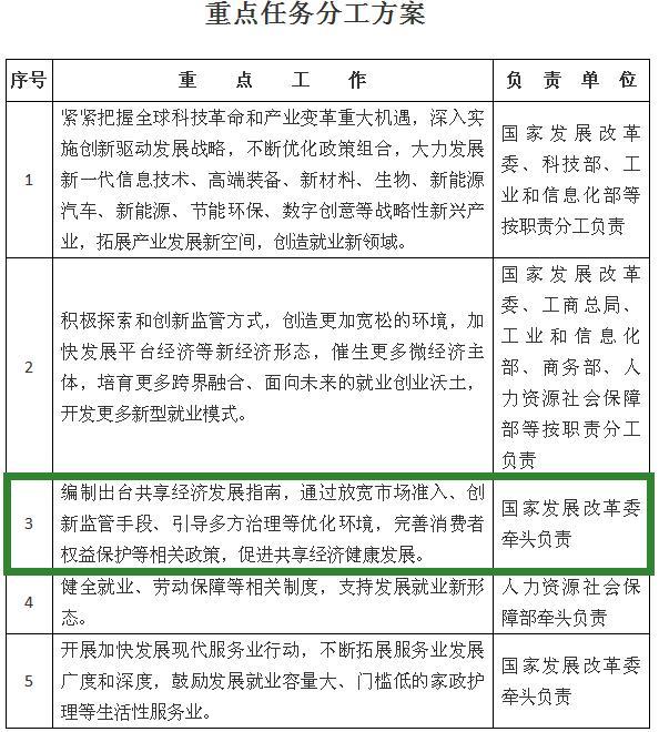
此外,在重点任务分工方案中提出,将由发改委负责编制出台共享经济发展指南,通过放宽市场准入、创新监管手段、引导多方治理等优化环境,完善消费者权益保护等相关政策,促进共享经济健康发展。健全就业、劳动保障等相关制度,支持发展就业新形态。

尽管共享经济仍面临着不少政策阻碍。中国劳动保障研究院研究员张丽宾认为,共享经济有利于激活资源,提高使用效率,带动就业增长,"即使现实中出现了很多问题,这是好事,这些问题将逐步解决"。未来,共享经济政策将逐步完善。
结合近几年我国共享经济的发展态势,国家信息中心预测,未来几年分享经济仍将保持年均40%左右的高速增长,到2020年分享经济交易规模占GDP比重将达到10%以上,到2025年占比将攀升到20%左右。按此测算,2020年我国共享经济的交易规模将达到10万亿元,而到2025年则有望达到25万亿元。
图表6:2020年共享经济市场规模预测(单位:万亿元,%)

资料来源:国家信息中心 前瞻产业研究院整理
- 杰康诺起盘试水直销 已缴纳2000万元保证金
- 北京北方大陆获得第71张直销牌照
- 湖北擎天通宝公司试水直销 陈社行与陈社强谁先
- 维亿阳光卷土重来再战直销 已启动申牌业务
- 2013年全球直销100强发布 隆力奇等10家在华拿牌企
- 海南金芦荟更名荟生(海南)健康产业有限公司
- 2015中国直销风云榜 第1波直销大佬阵容曝光
- 2015中国直销风云榜 又一波直销大佬震撼来袭
- 华莱严正声明与鑫亚无任何关系 “内部商议”属
- 直销+数字资产 富迪CIC智能积分项目开局
- 10家进军直销尚未发布申请直销声明企业概况
- 商务部否认WV梦幻之旅在申请直销牌照
- 工商总局部署2014年打击传销监管直销工作
- 中国十大骗子产业 传销每年狂赚中国人500亿








