交大昂立再扛申牌大旗 二度进军直销胜算几何?
编辑:龙冬冬来源:第一直销网 2017-07-21 08:53围观: 次

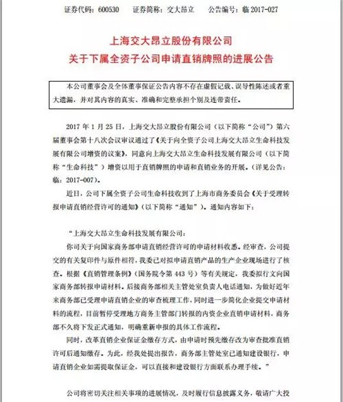
7月18日,上海交大昂立股份有限公司(以下简称交大昂立)发布关于下属全资子公司申请直销牌照的进展公告,公告中提到:2017年1月25日,上海交大昂立股份有限公司第六届董事会第十八次会议审议通过了《关于向全资子公司上海交大昂立生命科技发展有限公司增资的议案》,同意向上海交大昂立生命科技发展有限公司增资以用于直销牌照的申请和直销业务的开展。


以下为交大昂立公告原文:
第一直销网查询发现,2005年年底,交大昂立就曾对外宣布进军直销并着手申牌事宜,最后却不了了之。
时隔多年,交大昂立为何重提申牌?
这一次,交大昂立能否申牌成功?
这一次,交大昂立又能否重新在腥风血雨的保健品江湖站稳脚跟?
保健品行业的长跑健将
在保健品业界,交大昂立一直以行业中的长跑健将自诩,这是因为保健品行业鱼龙混杂,大浪淘沙,无数明星企业几年时间即盛极而衰被淘汰,交大昂立能一直生存到现在,可以说并不容易。
上世纪80年代末,上海交大的青年教师兰先德和同事一起发现了一种有益的菌株,这就是后来人们所熟悉的“昂立一号”口服液的主要成分,为了可以把这个科研成果转化为产品推向市场,兰先德选择了下海经商的路子。
1990年,昂立公司正式成立。在设厂的最初阶段,新产品的推广十分艰难,兰先德最初就是和同事一起蹬着几辆破旧的自行车满载着产品四处叫卖的。最初“昂立一号”口服液定价为5元一瓶,这个价格在当时可以买一只老母鸡,因此并不为消费者所接受。
而由此,兰先德也发现了产品在市场上宣传的薄弱环节。1992年,兰先德与后来创办三株口服液的吴炳新父子专门成立销售公司,发动了强大的市场攻势。
兰先德毫不吝啬在广告方面的投入,昂立在众多中心城市的电视台购买了大量的黄金时间段,其广告的核心无疑是把昂立一号“既清又补”的概念和“清除体内垃圾”的独特宣传口号标榜出来。
而此时,交大昂立国企的特殊身份也开始发挥了效应,兰先德通过各种渠道极力推广交大昂立的产品,昂立一号开始大规模进入学校、超市等本地渠道,得到了当地政府的极力推广,一时间,从某种意义上说,昂立一号已成为政府默认的官方保健品。
“曾经有这么一阵,在老干部之间,大家都送昂立一号这个保健品,已经成为一种风潮。”一位上海保健品销售公司人士对记者回忆说。
1998年,“昂立一号”口服液的销售额由1992年的200万元一跃突破6亿元,这在当时已是一个惊人的数字,而兰先德也就凭此坐上了我国保健品行业大佬的头把交椅。
保健品业务沦为配角
然而,磨难似乎总是在鼎盛时期到来。
在1998年之前,全国共有3000多个企业在生产保健品,众多的企业其实就是家庭作坊式企业,“一口锅两只缸三个工人就能搞罐装”,欺骗消费者行为屡屡发生,而相应的保健品行业法规尚未出台,这导致当时一个极为混乱的局面。
在我国保健食品的发展历史上,从最早的蜂王浆大战开幕,到后来的鱼油大战、燕窝大战、鳖精大战,每一次大战都以消灭了一个保健食品品类而告结束。从轰轰烈烈到偃旗息鼓,一个品类的保健食品寿命已经从以前的三五年缩减到了两三年。
1998年后,中国保健品市场上开始有大批商家消失,一批保健品企业倒闭,包括曾经声势浩大的沈阳飞龙、哈慈等。
交大昂立在混乱的市场中也难以维持业绩的高增长。短暂的顶峰之后,交大昂立的销售额开始逐渐下降。
虽然在2001年交大昂立上市时,兰先德便确定了以“昂立一号”口服液为代表的保健滋补品及保健食品为主营业务,但随后的几年中,兰先德为了在利润上有更好的表现,开始大规模进军房地产,而这个政策也得到了其控股方交大校方的支持,此后的交大昂立在房地产的收入逐渐上升。
在2006年,交大昂立在地产上收获了1.7亿元,比2005年增长886%,拉动了公司总体经营收入的28%以上。在2007年,在交大昂立的盈利结构上来看,房地产收益已经达到了近80%,这意味着交大昂立开始转变为一个房地产公司,而公司曾经起家的保健品业务彻底沦为配角。
房地产给交大昂立带来了巨额收益,但兰先德也因此栽了大跟头,终至锒铛入狱。2008年年初兰先德因涉嫌受贿、挪用公款等被刑拘。在兰先德被拘四个月之后,更换了主要领导的交大昂立开始战略调整,决定将子公司上海三元昂立营养食品有限公司解散清算,三元昂立营养食品公司同时涉足生物医药、植物提取和营养食品等其他产业。这家公司的解散,意味着交大昂立暂时退出了营养食品领域。
有业内人士不无惋惜地表示:如果交大昂立一直专注保健品主业,或许现在仍然是领跑者。只可惜世事没有如果。
增资全资子公司二度进军直销
第一直销网查询发现,早在2005年年底,交大昂立就对外宣布进军直销,并着手申请直销牌照。
交大昂立有关高层表示,早在上世纪90年代中国直销出现时,昂立就一直在关注和研究。但当时一些如“老鼠会”、“金字塔”等非法传销和不诚信的宣传,让昂立不敢贸然进入。直到2005年12月1日《直销管理条例》正式实施,才踌躇满志进军直销。
时任交大昂立总裁的兰先德也对直销牌照信心满满。2006年,交大昂立正式成立直销事业部,并为新产品的开发设立了对口的直销科研部,精选了五大系列已获卫生部许可的产品,作为进入直销领域的先行军。据资料显示,昂立当时打算投入上亿元,用于产品研发、服务网点设置、信息系统建设、培训、管理等模块的运行。
然而,一年多之后,交大昂立就传出欲退出直销,据称原因是公司迟迟拿不到直销牌照,不少做直销的高层也已离开。
现如今看来,当时交大昂立已经将经营重心放在了房地产上,保健品业务式微,同时公司核心管理层也深陷囵圄,无暇顾及申牌事宜可能是造成公司申牌不成功的主因。
而经过了几年的折腾,交大昂立又逐步将重心从房地产板块转回到了保健品业务上。根据交大昂立披露的财报,2016年,交大昂立房地产业务的营收只有892万。
同时,交大昂立在保健食品板块做出了很多调整,例如逐步完善营销渠道体系构建、加大核心竞争力益生菌产品的研发和推广。
不过,由于近年来国外保健品生产企业纷纷进入中国市场,产品种类快速扩张,营销方式层出不穷,市场竞争愈发激烈,加上交大昂立长期在研发投入不足、营销渠道建设相对滞后,其保健品业务发展一直难以突破瓶颈。
交大昂立披露的财报显示,2015年,公司保健品板块的业绩为约为1.85亿元,2016年约为1.65亿元。虽然业绩较为稳定,但不论是与巅峰时期的交大昂立相比,还是与如今的汤臣倍健、安利等企业相比,差距依然不小。
为了打破瓶颈,交大昂立重新扛起了申牌大旗。而直销牌照也成为交大昂立完善营销渠道体系构建的重要一环。
今年初,交大昂立发布公告称将对对下属全资子公司——上海交大昂立生命科技发展有限公司增资,具体增资情况如下:
为进一步做大做强公司的主营业务,拓展直销领域业务,在现有保健食品、食品基础上,研发并引入符合市场需求预期的健康类产品,以新型直销的模式进行市场推广,公司拟以自有资金对生命科技进行增资,本次增资总额为人民币7000万元,认缴出资7000万元计入注册资本。增资完成后,生命科技注册资本将增加至1亿元,仍为公司全资子公司。
同时,今年1月份,为扩大公司保健食品、食品的生产规模,交大昂立宣布拟投资约7000万元在上海市松江区明南路453号新生产用房建立新生产工厂,并计划2018年第一季度末工程竣工投产。交大昂立表示,该建设项目完毕后,公司生产年产值将从目前的2.9亿元增加至5亿元。
从二度申牌到扩大生产线,交大昂立显然很想再造当年保健品业务的辉煌。不仅如此,2016年交大昂立在巩固原有主业的同时,启动收购联交所上市公司泰凌医药,积极布局医药大健康板块。交大昂立表示,近年来公司不断明确发展思路和目标任务,调整原有发展战略,逐步转型大健康领域,计划打造成为医药大健康产业投资、整合平台型公司。
明星产品被指涉嫌虚假宣传
交大昂立第一次的创业成功,很大程度上得益于当时兰先德进行的疯狂营销。除了传统的电视、报纸广告,交大昂立还采用了专家义诊的销售模式、举办“昂立科普宣传月”等营销手段。“在那段时间,翻开报纸是昂立,打开电视是昂立,走上街头发现那些穿白大褂义诊的还是昂立的人,一时间感觉被这家公司包围了。”一位上海籍消费者回忆说。
广告造就了曾经的昂立神话。但是和其它众多保健品企业一样,“虚假宣传”也成了交大昂立深受诟病的“顽疾”。
第一直销网查询发现,去年12月29日,上海交大昂立股份有限公司生产的保健食品“昂立一号牌益生菌颗粒”因虚假宣传登上了国家食药监总局的黑榜,原因是该产品通过电视媒介发布虚假违法广告,宣称“没有任何副作用,保证缓解便秘、腹泻,吃一个月,腰围腿围就有改善”等。
对于该通告,交大昂立对外解释,此事并非公司及下属子公司所为,而是昂立一号牌益生菌颗粒的外地电视购物服务代理商上海灏耀实业有限公司2016年7月、8月在贵阳广播电视台播放的家有购物节目广告中涉嫌夸大宣传,该公司已被要求静屏2-6个月。交大昂立称,将进一步加强代理商的管理,必要时将追究其法律责任。
然而,据新京报报道,昂立一号牌益生菌颗粒电视购物虚假宣传广告不止这一个。3月20日,记者以“昂立一号”为关键词,在百度搜索到一条来自优酷的“新昂立一号益生菌颗粒”的电视购物视频,这个名为“八点档电视购物”的节目中,“郑教授”称,“吃昂立一号牌益生菌颗粒后见效快、见效明显、见效持久,尤其是便秘严重者一天要吃两条……体弱多病的孩子容易感冒,也要及时补充。”
随后,记者又在优酷上搜索,发现湖南卫视快乐购中,一位曾经150斤的服用者用照片展示自己服用昂立一号益生菌颗粒后的身材变化:3个月后130斤,再坚持3个月,变成110斤,标准A4腰。
总结
作为曾经的保健品行业巨臂,交大昂立创造过奇迹,也摔过不少跟头,走了不少弯路。
外界一度认为这个昔日大佬将逐渐退出江湖。
让人意外的是,交大昂立在阵痛之后开始尝试转型,加大保健品板块投入、重新申请直销牌照,交大昂立重振保健品业务的决心不小。
不过,复兴之路注定不平坦,愈发激烈的保健品行业竞争、申牌大军的日益增长,加上国企改革的掣肘、虚假宣传带来的负面影响,种种内忧外患,都等待着交大昂立一一去解决。
而申牌,仅仅是踏出了万里长征的第一步。
【特别声明:部分文字及图片来源于网络,仅供学习和交流使用,不具有任何商业用途,其目的在于传递更多的信息,并不代表本平台赞同其观点。版权归原作者所有,如涉版权或来源标注有误,请及时和我们取得联系,我们将迅速处理,谢谢!】
人气文章
- 杰康诺起盘试水直销 已缴纳2000万元保证金
- 北京北方大陆获得第71张直销牌照
- 湖北擎天通宝公司试水直销 陈社行与陈社强谁先
- 维亿阳光卷土重来再战直销 已启动申牌业务
- 2013年全球直销100强发布 隆力奇等10家在华拿牌企
- 海南金芦荟更名荟生(海南)健康产业有限公司
- 2015中国直销风云榜 第1波直销大佬阵容曝光
- 2015中国直销风云榜 又一波直销大佬震撼来袭
- 华莱严正声明与鑫亚无任何关系 “内部商议”属
- 直销+数字资产 富迪CIC智能积分项目开局
- 10家进军直销尚未发布申请直销声明企业概况
- 商务部否认WV梦幻之旅在申请直销牌照
- 工商总局部署2014年打击传销监管直销工作
- 中国十大骗子产业 传销每年狂赚中国人500亿








