天狮公司公布专项整改的 “十二个严禁”
致:所有经销商/直销员
坚守诚信经营,为消费者提供优质的产品和服务,严禁夸大、虚假宣传是公司长期以来的态度和要求。为响应与配合国家“百日行动”,充分保护消费者权益,公司现公布专项整改的 “十二个严禁”。并就“十二个严禁”解读如下:
一、国家法律法规对夸大、虚假宣传的规定
长期以来,国家一直把食品安全、生命安全和身体健康作为重大的民生问题来抓,在《广告法》、《食品安全法》、《消费者权益保护法》、《保健食品广告审查暂行规定》等多部法律法规中,对夸大、虚假宣传都有明确的规定和处罚标准。相关法律法规规定,在产品宣传中不得出现:
1. 明示或暗示产品具有疾病预防或者治疗等功能;
2. 表示功效、安全性的断言或保证;
3. 声称或暗示为保障健康所必需;
4. 与药品或其他保健食品进行比较;
5. 直接或间接怂恿任意、过量使用保健食品;
6. 夸大保健食品功效或扩大适宜人群范围,明示或暗示适合所有症状及所有人群;
7. 以专家、医务人员和消费者的名义和形象为产品功效作证明等。
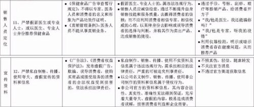
二、“十二个严禁”是什么
公司推出“十二个严禁”,旨在规范市场的销售行为,更好地保障消费者知情权、选择权等消费权益,赢得消费者的信任,尊重消费者的信赖,以营造良好的消费环境,维护市场的稳定、健康发展。“十二个严禁”涵盖了销售观念、销售对象、功效宣传、销售人员定位、宣传资料 5个方面,聚焦保健食品销售中常见的误区,着力解决消费者关心的热点问题,是企业守住诚信经营底线、确保顾客消费安全的明确要求。
三、“十二个严禁”的具体说明


专项整改“十二个严禁”,从保护消费者利益出发,旨在营造良好的消费环境,为公司持续稳健的发展夯实基础。我们要将上述“十二个严禁”牢记于心,严于律己,持续推进,坚持长期落实到位。








