活络康膜夸大宣传遭查处,改名道圣康膜故伎重施
远红外线是指红光外侧的光线,属于电磁波的范畴,具有强热的作用。远红外线也是一种优秀的理疗方式,可以促进血液循环,改善循环系统,增强新陈代谢,提高免疫功能。远红外线还有消炎功能,促进炎症的吸收,也可以降低神经末梢的兴奋性,起到镇痛作用。
远红外线疗法也是通常所称的理疗。理疗就是物理治疗的简称,包括扎针,烤电,长短波,按摩,推拿,针灸。还有封包,热疗。
——360百科
道圣康膜涉嫌夸大宣传为何故?
据道圣康膜宣传称:“远红外线被称为人体的生命之光,负氧离子,疏通血管,强健骨骼,纳米科技透皮技术。”

据宣传称,其具体可治疗的疼痛种类包括:颈椎病、肩周炎、滑囊炎、腱鞘炎、富贵包、滑膜炎、网球肋、月子病、足跟痛、痛经、乳腺增生、跌打损伤、骨关节炎、肩袖撕裂、腰肌劳损、骨质增生、腰腿疼痛、肩椎管狭窄、软组织损伤、股骨头坏死、半月板损伤、坐骨神经痛、老寒腿、类风湿、创伤性关节炎、腰间盘突出、强直性脊椎炎、风湿性关节炎、膝盖韧带拉伤、痛风性关节炎。附加作用:鼻炎、痛经、牛皮癣、皮炎、减肥、便秘、感冒、高烧、咽炎、妇科炎症、脚气、痘痘等均有神奇的疗效。通过使用道圣堂道圣康膜可帮助10亿人解决疼痛困扰。

而经笔者查询后发现,拥有众多神奇疗效的道圣康膜仅仅只是一款非特殊用途化妆品。

道圣康膜产品配料表
据悉,黑龙江大众安泰药业有限公司生产的“道圣康膜(黑G妆网备字2019000132)”是经国家药品监督管理局备案的非特殊用途化妆品。
根据《广告法》第55条规定虚假宣传的处罚如下:
违反本法规定,发布虚假广告的,由市场监督管理部门责令停止发布广告,责令广告主在相应范围内消除影响,处广告费用三倍以上五倍以下的罚款。广告费用无法计算或者明显偏低的,处二十万元以上一百万元以下的罚款。
由此可见,道圣康膜在产品宣传方面有着明显的偏差。资本逐利,敢于冒此风险进行宣传活动也只不过是为了招收代理。据悉,道圣康膜代理模式如下:


由天津道圣堂科贸有限公司出台的道圣堂道圣康膜代理模式如图所示。
一瓶50毫升、一盒两瓶、一箱48盒的道圣康膜零售价为286元。
660元级别:一次性支付660元购买三盒,拿货价220元/盒;
9120元级别:一次性支付9120元购买一箱,拿货价190元/盒,赠送8支;
23040元级别:一次性支付23040购买3箱,拿货价160元/盒,赠送24支;
84240元级别:一次性支付84240购买13箱,拿货价135元/盒,赠送104支。

宣称包赚不亏的道圣康膜
由此可见,如此宣传也不过是为了招收代理,道圣康膜化妆品也逃不过众多微商品牌的老套路。
在这份代理价格表中有一处与普通微商不同的是,并没有为各个级别设置诸如总代、市代、省代等等级别名称,仅仅是以投资金额来代替。其中缘由,还需要从道圣康膜的前身活络康膜说起。
活络康膜遭查处
从前文中可知,道圣康膜由天津道圣堂科贸有限公司运营,黑龙江大众安泰药业有限公司生产,而道圣康膜的品牌属天津上洪溪科贸有限公司所有。


2019年1月注册成功的道圣康膜品牌商标

2019年12月18日天津上洪溪被列入异常。图片资料来源于企查查APP


图片资料来源于企查查APP
天津上洪溪旗下品牌还包括道圣堂,以及下文中将提到的活络康膜。
由此可见,天津道圣堂科贸、上洪溪科贸、以及活络康膜、道圣康膜之间有着十分紧密的联系。
据长沙政法频道2019年2月18日报道称:“最近有一些极不正常的广告在微信朋友圈广为流传,声称各种疑难杂症的患者,只要服用了一款名为活络康膜的产品,不打针、不吃药涂涂抹抹就好了,甚至还能治疗脑梗、中风等疾病。”
而这款宣称能治疗疾病,名为活络康膜的产品仅仅只是一款普通化妆品。


活络康膜的产品外包装与道圣康膜相比,除了名称以及细节略有不同外,两款产品的外包装都非常相近。

报道中称,道圣堂活络康膜产品销售分为董事、总代、省代、市代、特约五个级别的层次,代理根据下单提货的数量晋升为相应的级别,级别越高拿货的价格就越低。
长沙市市场监督管理局相关负责人表示,活络康膜涉嫌夸大宣传、非药品冒充药品销售,该局已经立案调查。目前,活络康膜的多家线下体验店已被执法部门查处。
活络康膜代理制度与上文中的道圣康膜代理制度相比,只是多了一个231840元的董事级别,其它方面基本相同。因曾活络康膜遭受打击,于是道圣康膜代理级别取消各个级别名称,目的在于混淆视听。
与哈药集团有关?
从活络康膜线下体验馆的宣传海报以及活络康膜的产品外包装盒中可以清晰的看到“哈药集团”以及其商标。

哈药集团与道圣堂商标出现在活络康膜线下体验馆海报的明显位置。
由此可见在活络康膜遭遇查处后,改名为道圣康膜采用类似的方式继续开展业务。虽然在道圣康膜的产品包装盒上剔除哈药集团标识,但是与哈药集团的关系同样说不清道不明。
首先从道圣康膜生产厂家黑龙江大众安泰药业有限公司说起。

黑龙江大众安泰药业有限公司历史名称为哈药集团黑龙江同泰药业有限公司,成立于2004年,法人姜福生(持股8.3333%)。

道圣康膜运营商为天津道圣堂科贸有限公司,姜福生持股19%。
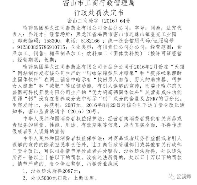
值得一提的是,改名前的黑龙江大众安泰药业有限公司曾因广告违法行为遭到处罚。

处罚决定书
冠名哈药集团的活络康膜在遭遇长沙执法部门的查处,改名道圣康膜后,其宣传手段和代理制度却依然“换汤不换药”,可谓前景不佳。
反观哈药集团,近几年状况堪忧。

据报道称,本身轻视研发就导致哈药股份产品结构陈旧,大幅削减广告费用之后,营业收入更是一落千丈,截止2018年营业收入仅仅只有十年前的水平了。即使近来合资建厂、混改等动作不断,但哈药股份的未来依然并不光明。
哈药集团控股子公司哈药股份连续多年营收下滑,净利润连续两年下滑,今非昔比的哈药股份产品结构老化,竞争力加速衰减。最新数据显示,2019年一季度,哈药股份营业收入26.74亿元,同比下滑6.43%,归属净利润为负1.45亿元,扣非后净利润为负1.63亿元。哈药股份在一季报中预测,第二季度业绩不会明显好转,公司年初至下一报告期末累计净利润仍然为负。
编者按
活络康膜虽因广告违法行为遭遇查处,但是在改名道圣康膜后仍有愈演愈烈之势。在产品代理模式等方面交入门费、拉代理的销售行为同样问题颇多,对其前景笔者并不看好。
无论是活络康膜还是道圣康膜与哈药集团错综复杂的关系也同样引人关注,希望哈药集团能爱惜自己的羽毛,与微商品牌划清界限。
关于道圣康膜,捉销师将持续关注报道。
- 别再上当了!央视曝光2017最新传销组织名单
- 2017年最新出炉200个资金盘骗局黑名单曝光
- 传销渗入“汽车团购’,“万元购车”是最大骗
- 国通通讯以网络电话为幌子,涉嫌传销诈骗
- 唐山百位大妈陷“传销骗局”?是真治病还是真
- “中国一川”网络传销被查 非法交易高达7.9亿
- “莱蔓仙姿”“佳合家美”活力霜涉嫌传销
- 马来西亚政府查封MBI集团 冻结1.7亿赃款
- 新疆克拉玛依市海济药业传销案宣判
- 政府严厉打击WV梦幻之旅传销 南京已有11人被捕
- 善心汇真的出大事了?据传,张天明的资金被冻
- 榆林一传销组织以赫柏绿源净水机为幌子诈骗5
- LOOOPOOO创始人马志才被通缉
- 湖北襄阳女子当街被3名大汉强拉上车 防城港警方








