"中国红梅集团博智大爱CDC"第一个案件宣判了!附“CDC”骨干名单!
从湖北省枣阳市人民法院公布的判决书中获悉:“ CDC中国物联网数字货币 ”也就是现在微信,QQ里面一直搞忽悠不兑现的“中国物联网海外特区博智大爱平台”简称“CDC”一般参与互联网骗局的人也称为“红梅集团”这个骗局的第一个诈骗案,现在宣判了。

2019年8月24日张某某被枣阳市公安局刑事拘留,9月17日被取保候审。
2017年底至2018年10月期间,张某某通过微信加入“龙绥国际”、“CDC中国物联网数字货币”、“福民慈善基金会”、“中国方园慈善基金会”、“中华民族爱心基金会”等各类“民族资产解冻”项目。被告人张某某在超过6个月没有成功兑现的情况下,仍然利用其本人微信(微信账号“wxid-yflxhi”)对上述“民族资产解冻”项目进行推广、宣传、发展会员,张某某利用微信账号发送各类推广、宣传诈骗信息共计30187条。

张某某在共同犯罪中起次要或辅助作用,是从犯,到案后如实供述自己的犯罪事实,认罪态度好,自愿认罪认罚,有悔罪表现,法院对其应当从轻处罚。
法院判决张某某犯诈骗罪,判处有期徒刑九个月,缓刑一年,并处罚金人民币1000元。张某某供犯罪所用的本人财物予以没收。
目前在微信群里面,不少人知道“CDC"是诈骗了并且开始醒悟了

2019年8月份公安部二次发布“民族资产解冻”类骗局。子虚乌有的“中国红梅集团”就属于此类诈骗。
诈骗骨干名单
"中国红梅集团博智大爱CDC"一号人物:徐正玲,自称“红梅局长”



"中国红梅博智大爱CDC"三号人物:杨瑞平
平台实际操控人,2012年开始与白景龙一起做”民族大业项目“

杨瑞平、男、52岁、身份证号码:4242319670xxxxxxxx、湖南长沙人、“中国红梅集团”“董事局办公室主任”,是诈骗集团内部徐正玲、白景龙、杨瑞平三驾马车的主要核心人物之一,与白景龙一道进行平台上的诈骗工作。
"中国红梅集团博智大爱CDC"“董事局”“副局长”黄杰

"中国红梅集团博智大爱CDC"“董事局”“副局长”钟浩

"中国红梅集团博智大爱CDC"“会员部部长”普绍明

"中国红梅集团博智大爱CDC""人力资源部部长"黄鹤峰

“五大分局”区域划分:
一、“华东分局”(办事处在上海)
辖区为中国东部沿海地区,包括江苏、上海、浙江、福建、江西共5个省市。
"华东分局局长”刘宇军

二、“华南分局”(办事处在深圳)
辖区为中国南部沿海地区,包括湖南、广东、广西、海南,云南,贵州,香港,澳门共8个省市。
"华南分局局长"文良创

三、“华西分局”(办事处在西安)
辖区为中国内陆西部地区,包括新疆、西藏、青海、甘肃、宁夏、陕西、四川、重庆、共8个省市
"华西分局局长"崔永龙

"华西分局副局长"乔银杰

四、“华北分局”(办事处在沈阳)
辖区为中国北部地区,包括黑龙江、吉林、辽宁、内蒙古,共4个省市。
"华北分局局长"张敬龙

五、“华中分局”(办事处在合肥)
辖区为中国中东部地区,包括北京、天津、河北、河南、山东、山西,安徽,湖北共8个省市。
“华中分局局长”张锦华

“华中分局”张锦华的分局最大,人数占了整个诈骗平台的五分之三。
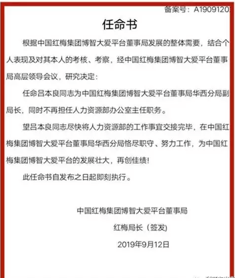
平台内部伪造的“任命书”

骗子平台自己“封官”以及部分待遇:
“副局长”:年薪:1000万—2000万人民币。
“部长”(含局办主任),年薪:500万—1000万元人民币。
“副部长”“分局长”(“分局长”后与“部长”为平级骨干),年薪:300—500万人民币。
“各部处长”“分局副局长”年薪:100—200万人民币。
“各部副处长”“分局处长”,年薪:60—150万人民币。
一个编造的“中国红梅集团”在工商系统中根本就不存在的公司,居然忽悠了不少的人,打着“振兴民族,富国强民”的口号,忽悠会员免费注册进行洗脑,宣传“中国物联网数字货币CDC",在今年公安部公布的“民族资产解冻”类虚假项目骗局中就有“中国物联网”。在中国人民银行,中国银保监会的警告中就有对打着“区块链”“数字货币”“股权”非法集资的提醒。
“中国红梅集团”宣称的”中国物联网数字货币“英文单词简称CDC,并且炫耀有30多个国家的中国人参加,会员超过了上千万!每天在微信群里面忽悠要开网了,大家要把标准头像弄好,否则不能进行识别,这些谎言居然就有那么多人相信,如果换了衣服就不能识别,那么支付宝这些一年四季岂不是要带上最开始验证的衣服?那么CDC每时每刻都还要带上职业装,只能呵呵!哄鬼去吧!一年四季都在吹嘘CDC挂牌开网,除了忽悠就是忽悠,光打雷不下雨。
请看一些群里面的忽悠:


涉嫌违法犯罪原因:
他们公开宣称是受国外”皇家“全权委托并由政府认可解付”皇家民族资产”,业务上谎称是用”皇家资金“,”做一带一路实现中国梦“、管理上,用佛法、家法、国法三法相约,培训精英骨干、打造所谓的“铁军团队”,经济上以虚构的事实,以占有为目的,用借钱的方法诈骗会员的钱财。
利箭在出击提醒:请被骗了钱的人积极到自己当地警方报案,这是“民族资产解冻”类骗局!你们被骗了!
- 别再上当了!央视曝光2017最新传销组织名单
- 2017年最新出炉200个资金盘骗局黑名单曝光
- 传销渗入“汽车团购’,“万元购车”是最大骗
- 国通通讯以网络电话为幌子,涉嫌传销诈骗
- 唐山百位大妈陷“传销骗局”?是真治病还是真
- “中国一川”网络传销被查 非法交易高达7.9亿
- “莱蔓仙姿”“佳合家美”活力霜涉嫌传销
- 马来西亚政府查封MBI集团 冻结1.7亿赃款
- 新疆克拉玛依市海济药业传销案宣判
- 政府严厉打击WV梦幻之旅传销 南京已有11人被捕
- 善心汇真的出大事了?据传,张天明的资金被冻
- 榆林一传销组织以赫柏绿源净水机为幌子诈骗5
- LOOOPOOO创始人马志才被通缉
- 湖北襄阳女子当街被3名大汉强拉上车 防城港警方








