浙江之信控股涉非吸案最新动态:冻结资金4500余万元 多名业务员被逮捕
编辑:龙冬冬来源:平安西湖 2020-02-28 14:58围观: 次
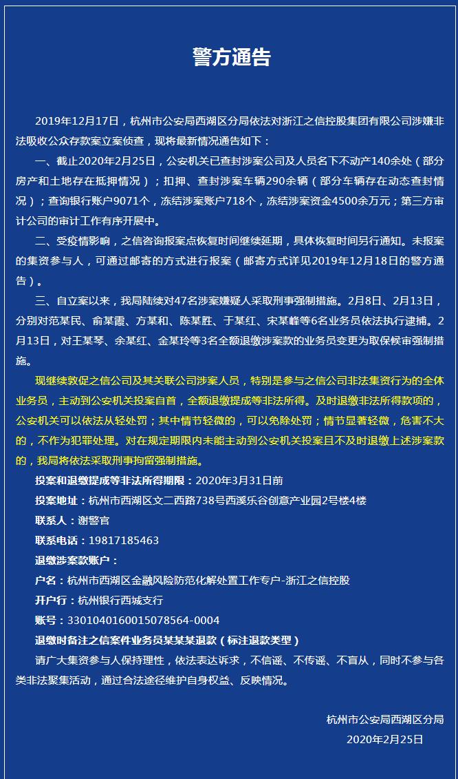
近日,杭州市公安局西湖区分局发布关于浙江之信控股案最新案情通告。通告显示,截止2月25日,公安机关已查封涉案公司及人员名下不动产140余处(部分房产和土地存在抵押情况);扣押、查封涉案车辆290余辆(部分车辆存在动态查封情况);查询银行账户9071个,冻结涉案账户718个,冻结涉案资金4500余万元;第三方审计公司的审计工作有序开展中。
自立案以来,警方陆续对47名涉案嫌疑人采取刑事强制措施。2月8日、2月13日,分别对范某民、俞某霞、方某和、陈某胜、于某红、宋某峰等6名业务员依法执行逮捕。2月13日,对王某琴、余某红、金某玲等3名全额退缴涉案款的业务员变更为取保候审强制措施。
警方敦促之信公司及其关联公司涉案人员,特别是参与之信公司非法集资行为的全体业务员,主动到公安机关投案自首,全额退缴提成等非法所得。及时退缴非法所得款项的,公安机关可以依法从轻处罚;其中情节轻微的,可以免除处罚;情节显著轻微,危害不大的,不作为犯罪处理。对在规定期限内未能主动到公安机关投案且不及时退缴上述涉案款的,将依法采取刑事拘留强制措施。投案和退缴提成等非法所得期限为2020年3月31日前。
附公告原文:

【特别声明:部分文字及图片来源于网络,仅供学习和交流使用,不具有任何商业用途,其目的在于传递更多的信息,并不代表本平台赞同其观点。版权归原作者所有,如涉版权或来源标注有误,请及时和我们取得联系,我们将迅速处理,谢谢!】
人气文章
- 别再上当了!央视曝光2017最新传销组织名单
- 2017年最新出炉200个资金盘骗局黑名单曝光
- 传销渗入“汽车团购’,“万元购车”是最大骗
- 国通通讯以网络电话为幌子,涉嫌传销诈骗
- 唐山百位大妈陷“传销骗局”?是真治病还是真
- “中国一川”网络传销被查 非法交易高达7.9亿
- “莱蔓仙姿”“佳合家美”活力霜涉嫌传销
- 马来西亚政府查封MBI集团 冻结1.7亿赃款
- 新疆克拉玛依市海济药业传销案宣判
- 政府严厉打击WV梦幻之旅传销 南京已有11人被捕
- 善心汇真的出大事了?据传,张天明的资金被冻
- 榆林一传销组织以赫柏绿源净水机为幌子诈骗5
- LOOOPOOO创始人马志才被通缉
- 湖北襄阳女子当街被3名大汉强拉上车 防城港警方








