非特殊用途化妆品宣称具美白功效,近期公告频出的“御丽诗妃”现状几何?
有化妆品行业研究报告披露,在居民可支配收入的不断提升、国人对外在形象要求与认知的提高以及核心消费人群结构的变化等一系列因素驱动下,国内化妆品行近几年来一直保持着稳健的增长。本土化妆品品牌在营销推广、渠道建设方面已经形成了各自的竞争优势,本土品牌更善于抓住国内年轻消费者的痛点,迎合他们的沟通方式与购买渠道。受益于国内化妆品行业快速崛起趋势,很多本土的企业都拥有了“带领中·国化妆品走向世界,打造世界一流的化妆品公司”的野心与企图。
在一年半前,出现在大众视野之中的“御丽诗妃”也是其中之一。这个品牌采用的是怎样的模式运作的?非特殊用途化妆品为什么会宣称具有美白功效?在银卡、金卡和钻卡三级会员之上,其代理级别又需要跨过怎样的门槛?佐润护眼液为什么会被紧急召回?
公司背景,现状如何
苏州御丽诗妃日用品有限公司成立于2018年10月19日,法定代表人池海彬,创始人李翔,注册资本1000万元,实缴0元,股东有张新丹、李翔、池海彬(大股东)。据其官方微信公众号介绍,这是一家集科研,开发,生产,销售,服务于一体的现代化集团,以生产,研发美容护肤品,护眼产品为主的大众消费日用品而著称。经查,池海彬、张新丹和李翔等人还曾在同期成立了苏州绿能兰天新能源科技有限公司,该公司现已注销。

据资料介绍,2018年9月16日起消费者就可以在御丽诗妃进行报单,次月,御丽诗妃的产品正式走向市场。

(创始人李翔)
目前,该公司旗下的主要产品有“御丽诗妃柔肤水滋润型”、“御丽诗妃奢颜多肽焕肤精华液”、“御丽诗妃奢颜爆水霜”等多款产品,经查国产非特殊用途化妆品备案服务平台,我们发现这些产品的实际生产企业分别是广东舒畅日用品有限公司和广州市海姿薇生物科技有限公司。
还有资料介绍,“2018年,御丽诗妃公司3位领导人和公司10位研发工程师,经过3个多月的努力,我们的御丽诗妃深层洁面乳诞生了”,而实际上,目前的“御丽诗妃深层洁肤乳滋润型”(备案编号粤G妆网备字2019249216 )的生产企业为广东舒畅日用品有限公司,在早前,同名的一款产品(生产企业广州市海姿薇生物科技有限公司、备案编号粤G妆网备字2018207882)已经注销。

值得一提的是,御丽诗妃购物商城的公众号的认证主体为苏州御丽诗妃日用品有限公司。还有一个名为“苏州御丽诗妃日用品有限公司”的公众号的认证主体为个人,微信号为“chihiabin8”,如果把“a”与“i”换个位置,我们就能发现这个拼音编排的结果就是上文提到过的该公司法定代表人的名字“池海彬”。据了解,该公众号此前的名称为“常来常往金管家”,2017年12月注册,2018年9月更名,而在2018年9月15日之前该公众号所推送的内容都已无法查看。

在御丽诗妃的官网也就是其购物商城上,经查该网站商品列表,我们发现只有美容护肤这一类别中有四款产品,分别是标价168元的深层洁肤乳(滋润型)、柔肤水(滋润型)、奢颜多肽焕肤精华液,以及标价196元的奢颜爆水霜,其他诸如生活日用、休闲食品等板块皆为空白。

美白祛痘?虚假宣传
接下来,我们来看看御丽诗妃的产品都有哪些功效。据御丽诗妃公司的公众号介绍,该品牌旗下的深层洁面乳具有“美白提亮肤色”等功效,而事实上,这款产品属于非特殊用途化妆品。

在很早之前,国·家食品药品监督管理总局就发布了《关于调整化妆品注册备案管理有关事宜的通告(第10号)》,明确将美白化妆品纳入祛斑类化妆品管理。通知指出,目前,市场上大部分宣称有助于皮肤美白增白的化妆品,与宣称用于减轻皮肤表皮色素沉着的化妆品作用机理一致。为控制美白化妆品的安全风险,凡宣称有助于皮肤美白增白的化妆品,将其一并纳入祛斑类特殊用途化妆品实施严格管理。

没有实际特殊用途的化妆品不得宣称相关特殊功效,而“美白”也属于化妆品行业宣传的违禁词汇。因而,御丽诗妃在其公众号上的上述宣传行为涉嫌违反《广告法》相关规定。

当然,被公司方面宣传具有美白功效的产品也不止这一件,还有“奢颜多肽焕肤精华液”。

除此之外,深层洁肤乳还被宣传称具有“祛痘”的功效。有规定指出,化妆品标签不得宣称疗效,不能欺骗和误导消费者,但“祛痘”本身难道就不是一种功效的宣称吗?按照美国食品药品监督管理局(FDA)解释,祛痘、去屑这类产品既属于化妆品,又属于药品,它们需要同时遵循化妆品和药品的要求。对此,不少专家在这些年来都对此发表过个人见解,广州医学院第一附属医院皮肤科黄卓辉认为,对于祛痘类的产品,目前在监管上还不够严格,很多符合安全标准的产品,其功效成分并未经过国·家评估,因此效果甚微。

知名律师赵占领的看法则是:化妆品不是医药用品,化妆品广告宣传的淡斑、祛痘、美白等效果,因使用方法、个人体质、生活习惯的不同从而具有很大的差异性。在广告用语方面,无论是产品的印刷品、视频、直播等传播方式,广告文案采用的一些具体语言描述介于《广告法》的灰色地带,市场监察部门在进行处罚的时候,可能也有一定的难度。

三级会员,多级代理
下面,我们再来看看御丽诗妃的运营模式。

据悉,御丽诗妃的会员级别分为银卡、金卡和钻卡三个级别。其中,银卡会员需花费336元 (配送等价产品)重复消费享受半价;金卡会员需花费1680元(配送等价产品)重复消费享受半价;钻卡会员需花费3360元 (配送等价产品)重复消费享受半价。
御丽诗妃的制度特色之一是10%的业绩奖(拿小市场业绩10%,1:1结算),其中,银卡会员日薪封顶600元;金卡会员日薪封顶3000元;钻卡会员日薪封顶6000元。除了业绩奖,会员们还有不限人数,永不封顶的领导奖可拿,即拿第一代业绩奖收入的30%、拿第二代业绩奖收入的40%、拿第三代业绩奖收入的60%。不过,银卡会员无领导奖。
复消奖也是其制度中需要注意的一部分,钻卡会员是1至30代1%;金卡会员是1至15代1%;银卡会员1至10代1%,据资料介绍,复消奖励根据会员的网体计算(不管是自己发展的还是领导滑落的,只要在该会员网体以下),即网体以内每个点位二次消费的1%。200元起订,本人要拿复消奖励自己必须复消。
在会员以上,还有“代理”级别。市级代理一次消费50万原价产品,享受所在区域会员复消购物的2%的补助;区县代理一次消费10万原价产品,享受所在区域会员复消购物2%的补助。市,区,县代理费的10%作为直接介绍奖,奖励给介绍人,之后不参与任何奖金分配。(备注:市代一年小市场业绩100万作为考核,区县一年小市场业绩30万作为考核,如不满足取消资格,剩余所有产品公司可以按7折收回)。
此外,在御丽诗妃中,还有服务中心这一概念。区代,市代拥有优先开通服务中心的资格,所有会员小区业绩满20万方可申请报单中心。至于报单费,钻卡是60元每单;金卡是30元每单;银卡是6元每单。
2019年1月,公司发布公告称,“新注册会员级别为1680元,公司送168购物币(等于一支产品),新会员级别为3360元,公司送336购物币(等于两支产品)。”除了购物币,御丽诗妃方面还制造出了“复消币”(复费币)、“金币”等概念,复消币只能用作重复消费产品,不可以报单,提现。复消币刚刚推出时,公司方面还在提醒代理,“请尽量向领导人购买金币消费。金币可以用作报单,消费,提现。”而要充值金币,需要成为报单中心后,联系客服才能充值。

我们不妨以御丽诗妃佐润护眼液为例,这款产品市场价为每瓶336元,会员价为每瓶168元,而这款产品的试用装在无复消奖、无各级代理奖金的情况下,被公司定价为110金币、336购物币,御丽诗妃方面称,金币未参与奖金拨出所以定价110,购物币已参与奖金拨出所以无法优惠。从此之中,或许能一窥其金币与购物币之间的端倪。
紧急召回,新增“考核”
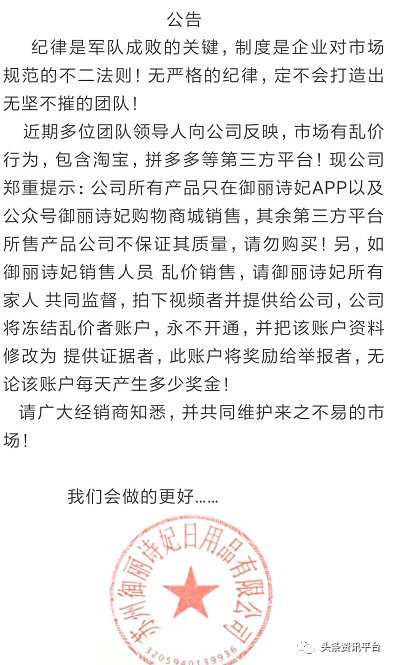
近期,还有御丽诗妃的多位团队领导人向公司反映,市场有乱价行为,包含淘宝,拼多多等第三方平台。随后,公司发布公告提示:“公司所有产品只在御丽诗妃APP以及公众号御丽诗妃购物商城销售,其余第三方平台所售产品公司不保证其质量,请勿购买。”

到了2019年11月19日,御丽诗妃所发布的《区代、市代要求通知》的内容更加值得关注,该《公告》指出“因钱而来,因情而留,得人心者得天下,望所有团队领导铭记于心!吝啬者令人远之,小气者令人讨厌!低调,谦卑,大度,愿意为团队付出,是御丽诗妃不变的文化……区代、市代在原有制度考核基础之上,另外加一条请您知悉:当您达成区代、市代业绩后,公司会咨询您的推荐人,以及您推荐的所有人,您是否全力以赴为团队付出?是否小气吝啬?团队伙伴是否喜欢你?以上三条,一点不达标,公司将不予开通代理。”

当月22日,御丽诗妃佐润护眼液上线。结果五天后,公司方面就发表了《通知》,称“刚刚接到通知,御丽诗妃佐润护眼液有护眼液三个字,护眼液为敏感字眼未通过审核,需要重新命名!现公司决定此产品下架,不接受购买,重新上线需要包装名字更换!另所有销售人员禁止销售佐润护眼液,公司会与各经销商联系通知产品召回方式……”

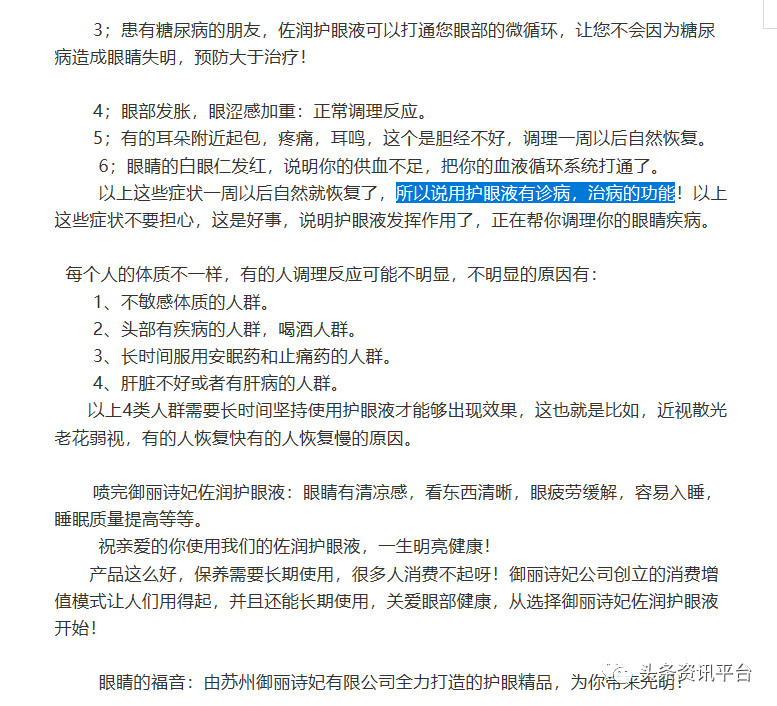
在微信公众号“水木坣”(在该公众号的功能列表中,含有对御丽诗妃进行推广的板块)对这款产品进行描述的一篇文章中,含有“患有糖尿病的朋友,佐润护眼液可以打通您眼部的微循环,让您不会因为糖尿病造成眼睛失明,预防大于治疗……以上这些症状一周以后自然就恢复了,所以说用护眼液有诊病,治病的功能!”等宣传用语。

另据代理商小吴转发的一张有关该产品介绍的图片资料显示,我们还看到了这款护眼液对“老花眼、青光眼、白内障、干眼症、结膜炎、迎风流泪、黄斑病变、飞蛾症(只听说过飞蚊症,没听说过飞蛾症)”等病症都有功效。

这样宣传真的没问题吗?事实上,如果这款产品没有“国药准字”,就算它是消毒产品,如此宣传的行为也显然涉嫌虚假宣传,这些文章与图片使用大量医药术语,与消毒产品的属性和适用范围不符的话,无疑将会涉嫌虚假宣传、欺骗消费者。截止目前,我们通过查询国产非特殊用途化妆品、特殊用途化妆品、消毒产品、药品等备案平台,在对“佐润”等关键词进行搜索后,均没能得到任何搜索结果反馈。

据启信宝显示,目前该公司所申请的商标“御丽诗妃”和“佐润”都还处于“申请收文”的状态。

后记
近些年来,更适合东方人肤质的本土化妆品逐渐在国内开始走红,这些化妆品有着一些与生俱来的天然优势,比如本土品牌就更加熟悉本土市场的渠道结构,且国产品牌的性价比优势更有利于其借助经销商体系,充分渗透各大市场,布局于此的御丽诗妃也正是其中之一。但在眼下,也有不少国产化妆品未经批准擅自宣传美白等功效,也着实让不少消费者和行业监管部门为此感到头疼,而御丽诗妃也是其中之一。

至于今后,带着“同心同德同使命,定心定位定江山”的企业口号的御丽诗妃会在新的一年里迎来怎样的发展?产品的乱价现象又能否得到遏制?“护眼液”改头换面后再次出现在御丽诗妃的市场中,会是一副怎样的模样?对此,头条资讯平台将继续保持关注。
- 别再上当了!央视曝光2017最新传销组织名单
- 2017年最新出炉200个资金盘骗局黑名单曝光
- 传销渗入“汽车团购’,“万元购车”是最大骗
- 国通通讯以网络电话为幌子,涉嫌传销诈骗
- 唐山百位大妈陷“传销骗局”?是真治病还是真
- “中国一川”网络传销被查 非法交易高达7.9亿
- “莱蔓仙姿”“佳合家美”活力霜涉嫌传销
- 马来西亚政府查封MBI集团 冻结1.7亿赃款
- 新疆克拉玛依市海济药业传销案宣判
- 政府严厉打击WV梦幻之旅传销 南京已有11人被捕
- 善心汇真的出大事了?据传,张天明的资金被冻
- 榆林一传销组织以赫柏绿源净水机为幌子诈骗5
- LOOOPOOO创始人马志才被通缉
- 湖北襄阳女子当街被3名大汉强拉上车 防城港警方








