买个保险还能倒欠费?原来保险也能“暴雷”!
随着人们对闲置资金利用的重视和理财观念的提高,不再满足于股票投资嘛?能赚点当然最好,但是有时亏损也在所难免!
如果投资一个项目,你能接受多大的损失?亏损15%?亏损50%?时运再不济也就亏损个100%嘛,还能干嘛!
最近就有一桩怪事,发生在号称投资风险最低的保险行业,发生在号称保险市场最为成熟的香港,发生在一家号称历史悠久的保险公司,涉及200多位投保人、数亿投资一夜归零,还倒欠保险公司管理费!
保险史上,投连险引发群体性风波很多,不过,此次投连险“暴雷”事件,也只是数百年保险历史以来,仅此一家,仅此一款,绝无仅有。
所以不应该让整个香港保险行业“背锅”,内地保客也应该打破对香港保险的“迷信”!

投保人买的是保险还是基金?
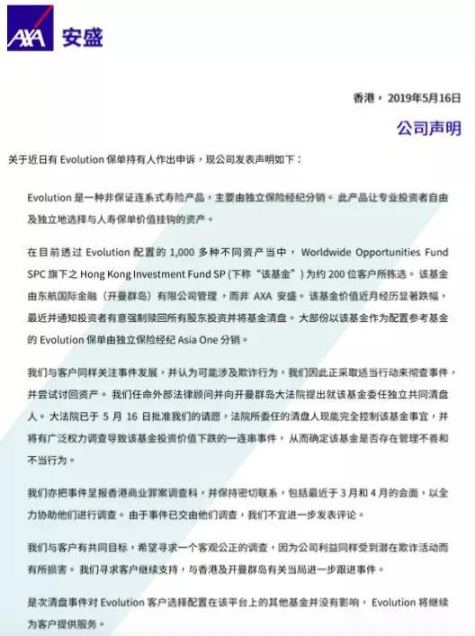
事件的经过大致是这样的:约200投保人购买了香港安盛保险公司推出的一款名为Evolution的投连险,该险种将一款名为Hong Kong Investment Fund SP(HKIF)的基金纳入投资范围。
2018年年中,投保人发现该Evolution投连险保单净值一夜之间暴跌95%以上,在后续扣除账户建档费、管理费等费用后,投保人还倒欠保险公司的钱。
近一年时间以来,面对投保人的交涉、控诉和质疑,香港安盛保险公司分别在5月16日、6月10日、6月16日发表了三则声明。
我们梳理一下香港安盛保险公司的三则声明(附二),发现安盛只顾着撇清关系:
1、 该保险产品不是安盛卖的,是独立的保险经纪公司Asia One卖的;
2、 该保险产品由投保人自负盈亏,这是常识;
3、 投资不是安盛干的,是客户自己选择了HKIF基金;
4、 该基金清盘方案可能涉嫌欺诈,安盛正在协助香港警方对该基金涉嫌欺诈进行商业罪案刑事调查;
5、 所有服务产品包括Evolution均正常运营不受该事件影响。
一言以蔽之:跟我何干,我也是受害者之一?
任谁看了这两则声明都会受不了啊。
面对安盛毫无诚意的撇清关系,苦苦煎熬和纠缠了一年的投保人, 6月11日发文将该投连险“暴雷”事件曝光(附一),瞬间炸裂并引发广泛关注。
我们来梳理一下投保人几个质疑的地方:
1、 为何在持有该保险产品期间,安盛从未主动寄过该保险产品运行情况的相关资料?
2、 数年来,该保险产品每到申购日保单净值就大幅上升,每到赎回日保单净值就大幅下跌,该保险产品是否存在恶意亏空?
3、 该保险产品主要投资物业和二手房,为何在没有得到投保人同意的情况下擅自改变投资方向?
4、 该保险产品仅为专业投资人提供,安盛为何不做投资人专业资格审核?
5、HKIF基金经安盛推荐才纳入该投连险的吧,有没有对该基金做过风险预审?
投保人当初可是奔着安盛这个品牌去的啊,可是奔着Evolution是安盛推出的一款投连险去的啊,账户建档费、管理费等费用你收了,这三则声明想说明什么?然而,包括最新的6月16日的声明,安盛仍在撇清关系,均没有解决投保人的质疑。
事到如今,难道安盛想说明:投保人啊,你买的不是安盛的保险,而是HKIF基金?
有专家分析称:此次Evolution投连险“暴雷”,香港安盛保险公司、保险经纪公司Asia One、HKIF基金管理公司和投保人都有相应的责任。
香港安盛保险公司当然有责任,而且这些责任也不是香港安盛保险公司三则声明就能撇清的。

投保人这钱还能要回来吗?
安盛保险投连险“暴雷”后,投保人最关心的问题莫过于这钱能不能要回来了。
笔者就“钱能不能要回来”的问题,曾经第一时间咨询了多位保险公司的资深人士,他们的回答都指向一个字:难!
近200位投保人分别来自中国内地、新加坡、马来西亚和其他国家地区,属于境外投资者,香港保险不受内地法律和监管部门监管,而且投保人都是自然人,对香港法律认知不足,保单是否正规合法,有无存在“地下保单”嫌疑,凡是种种,都让投保人处于绝对劣势地位,这也是香港安盛保险公司两则声明傲慢,游行示威也不能撼动香港安盛保险丝毫的原因。
不过,投保人也可以朝着以下方向努力:
首先,投保人要认识到单枪匹马、拉横幅、示威维权是起不到多大作用的,建议200位投保人要抱团取暖,团结联合当初出售保险产品的保险经纪人,他们更清楚保险产品的条款,能给出更专业的建议。
其次,200位投保人需要寻求和争取更多媒体的支持和帮助。从2018年年中到2019年年中,已经一年过去了,如果不是相关媒体曝光,任凭个别投保人交涉,香港安盛保险公司估计还是对投保人爱理不理。所以媒体的力量还是值得信赖的。
第三,200位投保人联合聘请香港第三方保险索赔公司协助维权,理由是他们更专业,也更熟悉香港的保险法律和监管规则!
第四,请求香港保监会介入。香港安盛保险公司运营合规与否,投保人自然管不着,但是还有保监会呢。说实话,如果在内地有保险公司捅了这么大篓子,银保监会早就介入调查了,可是,至今还没听到香港保监会介入的消息,说明这效率太低了。另一方面也说明,如果投保人只是拉横幅示威,是起不到作用的,投保人有质疑和控诉,还不如直接去找香港保监会呢。
第五,寻求法律途径解决。香港还是讲法制的,不过香港法律维权的成本非常高昂。如果200位投保人联合起来,聘请律师事务所代理发起诉讼,能够证明香港安盛保险公司在运营过程中涉嫌违法违规,还是可以追究的。
总的来说,如果Asia One的保险经纪人在销售过程中涉嫌销售误导、隐瞒或者虚假宣传,投保人可以追诉Asia One保险经纪公司;如果香港安盛保险公司在运营过程中涉嫌违法违规,投保人可以追诉安盛;如果HKIF基金在投保人不知情、没有获得投保人允许或者安盛允许的情况下,擅自更改基金投资方向导致亏损清盘,安盛或者投保人都可以追诉HKIF基金的管理公司。
至于结果嘛,现在一切难有定论。

在香港安盛保险公司维权的保客
打破香港保险“迷信”
在此,笔者要科普一下投连险。所谓投连险,也称投资连结险,投资额度比较大,投资门槛也比较高,更偏向投资,收益不保底,投保人自负盈亏。投连险有多个账户,连接着不同风险的投资品种,由投保者自由选择不同风险的投资组合,由保险公司管理运营。
不过,香港投连险和内地投连险不同的地方在于:内地投连险由保险公司管理账户,而香港投连险除了保险公司管理相关账户外,投保者还可以选择第三方投资公司管理不同账户。
而这次香港安盛保险公司“暴雷”的投连险Evolution,就是由保险经纪公司Asia One销售,投保人选择了HKIF基金,HKIF基金由东航国际金融(开曼群岛)有限公司管理。
尽管香港保险近年来有所降温,但是内地保客还是趋之若鹜,而这次投连险“暴雷”事件,也会打破一些香港保险在内地的一些“迷信”:
首先,香港保险市场更加专业和成熟,并不意味着香港保险公司的运营就一定比内地保险公司更合法合规,监管也不见得就一定比内地强。
其次,香港是国际金融中心,保险产品费率市场化程度更高,并不意味着所有保险产品都具有更高的竞争力,如价格更便宜,收益更高,性价比更高等。
第三,每一家香港保险公司都会炫耀自己的历史,一百年甚至几百年,以此博取内地投保者的信任,然而,香港安盛保险公司的投连险“暴雷”事件证明:一家历史悠久的国际大型保险集团也不一定就比内地新生的保险公司更稳健。
第四,香港安盛保险公司三则声明表明,安盛保险公司作为世界第一大保险公司,世界九大“大而不能倒”的保险集团,百年品牌,不一定就“以客户为中心”,比内地新生保险公司服务更好,面对利益纠纷,也可能傲慢、店大欺主、抵赖和推卸责任。
第五,此次投连险“暴雷”事件发生在保险市场更加专业和成熟的香港,也给内地投保者上了一节生动的课,原来被号称投资风险最低的保险也不保险,也存在“暴雷”可能。
第六,买保险容易理赔难,跨境索赔难上加难,那是相对于重疾险和医疗健康险而言,那么购买理财险就没有理赔难题了吧,没想到吧,香港安盛保险公司投连险“暴雷”事件证明:香港保险中的理财险一旦发生纠纷,维权可能更难。
第七,香港理财险种类繁多,投资更加多元化、国际化,意味着风险也更高,需要更专业的保险知识和投资能力,同时也不见得买了香港保险就能坐等收益,也可能发生一些比如投连险“暴雷”事件的糟心事。

在香港安盛保险公司维权的保客
香港保险隐藏六大风险
当然,保险“暴雷”实在罕见至极,在金融行业各种“暴雷”的面前,不足一提。
自2015年以来,香港保险在内地持续火爆,在巅峰的2016年,内地投保人贡献了726亿港元、40.6%的香港新增保费,即使2017年和2018年有所降温,也仍然占了香港新增保费的三成以上。为此,银保监会多次提示内地赴港购买保险的风险。
首先,香港保单不受内地法律保护。内地居民投保香港保单,需亲赴香港投保并签署相关保险合同,且内地居民投保香港保险适用香港地区法律。如在境内投保香港保单,则属于非法的“地下保单”,既不受内地法律保护,也不受香港法律保护。如果发生纠纷,投保人需按照香港地区的法律进行维权诉讼。与内地相比,香港法律诉讼费用较高,可能面临较高的时间和费用成本。
其次,面临汇率风险。内地居民在香港购买的保单,赔款、保险金给付以港币、美元等外币结算,消费者需自行承担外币汇兑风险。
第三,面临外汇政策风险。现行外汇管理政策尚未开放,内地居民赴港购买人寿保险和分红型保险,存在一定的政策风险。如果购买期交保单,也可能存在因外汇支付政策变化导致无法交纳续期保费的风险。
第四,保单收益存在不确定性。内地保单通常按照中档预期分红4.5%演示,而香港通常按照6%的预期分红演示,甚至按照13%的预期分红演示,但是预期分红并非保证收益,近年来,香港保单实际分红通常在4%左右,和预期分红落差很大。
第五,香港保单前期现金价值低,中期退保损失大。香港监管部门对保险产品的现金价值无具体要求,大多数长期期交保单在保单前期现金价值很低,前2年甚至3年的现金价值为零,如果客户退保将承受较大的损失。
第六,不管内地还是香港保单,都需要认真阅读保险产品条款。不过,香港保险产品条款使用繁体字,表述方式和逻辑与内地不尽相同。投保人需认真阅读保险条款,充分理解保险责任、理赔条件等重要内容,避免因对条款理解不准确而引发合同纠纷。

保客在香港拉横幅维权
附一:安盛保险投保人6月11日发表的全文
附二:香港安盛保险公司分别在6月16日、6月10日和5月16日发表的声明



- 别再上当了!央视曝光2017最新传销组织名单
- 2017年最新出炉200个资金盘骗局黑名单曝光
- 传销渗入“汽车团购’,“万元购车”是最大骗
- 国通通讯以网络电话为幌子,涉嫌传销诈骗
- 唐山百位大妈陷“传销骗局”?是真治病还是真
- “中国一川”网络传销被查 非法交易高达7.9亿
- “莱蔓仙姿”“佳合家美”活力霜涉嫌传销
- 马来西亚政府查封MBI集团 冻结1.7亿赃款
- 新疆克拉玛依市海济药业传销案宣判
- 政府严厉打击WV梦幻之旅传销 南京已有11人被捕
- 善心汇真的出大事了?据传,张天明的资金被冻
- 榆林一传销组织以赫柏绿源净水机为幌子诈骗5
- LOOOPOOO创始人马志才被通缉
- 湖北襄阳女子当街被3名大汉强拉上车 防城港警方








