科创板“原始股”?证监会:骗子!股票买卖应通过这些渠道
6月3日,证监会发布非法证券期货警示称,近期,一些不法分子借“科创板”“创业板”“纳斯达克”等概念炒作,编造公司即将到上海、深圳或境外交易所上市的噱头,诱导不明真相的个人购买所谓“原始股”;有的公司在推销产品时兜售“原始股”,承诺高比例分红,吸收大量社会公众资金。这些多是骗人钱财的违法犯罪活动。
各种骗局套路频出
套路一:谎称“原始股”即将转板纳斯达克上市
近年来,北京某公司及其集团公司通过各省、市级代理公司,叫卖OTCBB(美国场外柜台交易系统)挂牌公司的原始股,且称即将转板纳斯达克上市。
销售代理表示回报以几倍、几十倍计算,即使项目三年内没有上市,该公司也会退还本金及10%违约金。
赵某等人打着上述集团的科研项目即将上市的幌子,以给投资人配发原始股权为诱饵,在盘锦市欢喜岭地区、盘锦市兴隆台区、吉林市、东丰县、东辽县进行传销活动,直接或间接发展9个层级,共计51人,非法获利人民币3.4万元。
结合赵某其他违法行为,辽宁的法院判决被告人赵某犯组织、领导传销活动罪,判处有期徒刑三年,并处罚金人民币10万元。
套路二:低价兜售所谓境外上市公司“原始股”
案例1,2006年,犯罪分子钱某等人成立“美国第一联邦北京代表处”,并与西安交大长天软件股份有限公司签订协议,以1276万元收购交大长天39.88%的股权,每股作价1.6元。同时,其在北京多次召开投资说明会,声称交大长天股票将在美国上市,投资可获得近10倍的高额回报。在多番劝诱下,100余名投资者分别以7到10元不等的价格购买了交大长天股票,涉案金额约3000万元。
案发后,公安机关迅速行动,将上述39.88%的股权予以冻结。2008年,北京市西城区法院对此案作出判决,判处钱某等人犯非法经营罪,并决定将冻结的股份予以变卖,变卖款及追回的其他款项按比例发还投资者。
案例2,2013年底,投资者向深圳证监局反映,深圳市金吉投资基金管理有限公司(以下简称“金吉投资”)致电投资者,称深圳市九州源矿业投资股份有限公司(以下简称“九州源”)拟在加拿大多伦多交易所上市,金吉投资代表九州源公司向广大投资者出售原始股,原始股价格较低,一旦公司上市成功,将获得巨大收益,若上市不成功,九州源则以高于投资者购买价的金额回购股份。
经调查,深圳证监局基本确认九州源通过金吉投资推介并公开销售公司原始股的行为涉嫌非法发行。深圳证监局遂将案件线索及相关证据材料移送深圳市经侦局。2014年3月,深圳市经侦局正式立案侦查。随后发现,相关公司实际控制人为逃避打击,又成立了一家子公司,并数次变换办公场所。为防止更多投资者上当受骗,减少社会危害,深圳证监局与深圳市经侦局及时调整打击方案,决定迅速展开收网行动。经审讯,犯罪嫌疑人对擅自发行股票等犯罪事实供认不讳。
案例3,2005年,陕西杨陵亨泰绿色高科技股份有限公司对外宣称其股票将于新加坡上市,承诺每股价格不低于3.6元,并以该公司证券部的名义向公众销售股票。至案发时,该公司共向363名投资者以2元至3.6元不等的价格销售股票,金额累计达780余万元。2008年,西安市碑林区法院对此案进行了审理,判决杨陵亨泰公司及其法人代表陈某犯擅自发行股票罪。
套路三:宣称“新三板”股票转板诱使投资者高价购买
2015年12月起,洪某某、邓某某等人控制的安徽某财富资产管理有限公司、安徽某投资管理有限公司及其下辖公司、代理销售公司和个体销售人员,通过微信等工具招揽投资者,向投资者推荐“新三板”股票,宣称某只“新三板”股票即将转板上市,可赚取高额收益,诱使投资者高价向其购买“新三板”股票。
经查,洪某某、邓某某等人销售的多只“新三板”股票,是其从“新三板”挂牌企业原始股东处低价购入的,再通过高价转售给投资者获取巨额利润。截至案发,以洪某某、邓某某为首的犯罪团伙,共向社会公众销售“新三板”股票金额4348.8万元。
2017年6月23日,上海市静安区人民法院依法对洪某某、邓某某等人非法经营案作出判决,分别判处洪某某、邓某某等12人非法经营罪,判处有期徒刑9个月至1年,缓刑1年至3年,并处罚金5万元至50万元。
擦亮眼!这三类渠道才合法
证监会强调,为了防止投资者上当受骗,保护好投资者的财产利益,建议普通个人投资者通过以下合法渠道参与股票投资买卖:
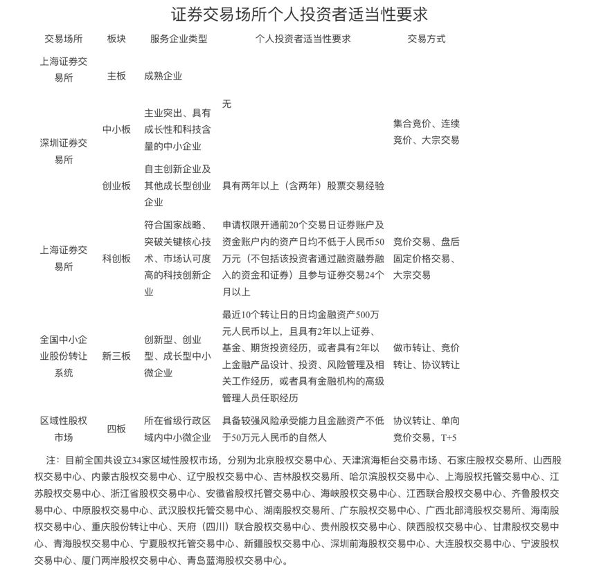
一是上海证券交易所和深圳证券交易所
开有A股证券账户的个人投资者可以通过证券公司申购拟上市公司首次公开发行的新股,购买上市公司以配股、增发等形式发行的股票,也可以参与上市公司股票的日常交易。买卖深圳证券交易所创业板和上海证券交易所科创板股票的个人投资者应当满足一定的适当性要求。
二是全国中小企业股份转让系统(新三板)
新三板是经国务院批准的全国性证券交易场所,开有新三板账户的个人投资者可以通过证券公司申请参与新三板挂牌公司股票买卖。参与新三板挂牌公司股票买卖的个人投资者应当满足一定的适当性要求。
三是区域性股权市场(也称四板)
区域性股权市场(一般称为“股权交易中心”或“股权交易所”)是按照国务院规定设立的私募证券的发行、转让场所,受所在地省级人民政府和中国证监会的协同监管,个人投资者可在各省、自治区、直辖市、计划单列市四板市场开户买卖其挂牌公司或展示企业股票。参与四板市场股票买卖的个人投资者应当满足一定的适当性要求。

图片来源:证监会网站
证监会表示,需要提醒的是,凡未经中国证监会核准,而采取广告、公告、广播、短信、推介会、说明会、互联网以及其他公开劝诱等方式向社会不特定对象销售股票的,属于非法证券活动。遇到推销股票或公开劝诱时,要擦亮眼睛,提高警惕,谨防上当受骗,造成财产损失。一旦发现自己的合法权益受到侵害,请及时向公安机关报案。
- 别再上当了!央视曝光2017最新传销组织名单
- 2017年最新出炉200个资金盘骗局黑名单曝光
- 传销渗入“汽车团购’,“万元购车”是最大骗
- 国通通讯以网络电话为幌子,涉嫌传销诈骗
- 唐山百位大妈陷“传销骗局”?是真治病还是真
- “中国一川”网络传销被查 非法交易高达7.9亿
- “莱蔓仙姿”“佳合家美”活力霜涉嫌传销
- 马来西亚政府查封MBI集团 冻结1.7亿赃款
- 新疆克拉玛依市海济药业传销案宣判
- 政府严厉打击WV梦幻之旅传销 南京已有11人被捕
- 善心汇真的出大事了?据传,张天明的资金被冻
- 榆林一传销组织以赫柏绿源净水机为幌子诈骗5
- LOOOPOOO创始人马志才被通缉
- 湖北襄阳女子当街被3名大汉强拉上车 防城港警方








