随着智能手机和移动互联网的普及,在给人们带来便利的同时,也给一些犯罪分子带来了可乘之机。近期一起网络期货投资诈骗事件闹得沸沸扬扬,以股票投资的名义向投资者宣传,实际上却在实施着诈骗行为,一大批诈骗平台被曝光,背后也浮出多家支付机构,充当资金转账的角色。
诈骗金额高达6000多万
据《华夏时报》报道,在第一金融、国泰金融、友邦金融等平台上,都存在相似的诈骗行为,很可能是同一团伙作案。此次诈骗涉及范围巨大,受害者遍布全国,仅就能统计到的139名来自这些平台的受害者,到目前被骗金额就已经超过6000万。
不难发现,这些平台起初都是通过开设股票投资课程,来达到吸引投资者的目的,再向他们传递快速实现资金翻倍的信息,设好圈套,步步诱导投资人,最后想方设法的把投资人的钱转到黄金、外汇、石油等期货上,利用虚拟交易资金盘爆仓迅速转移资金。在这些诈骗平台里,有很多家都是我们耳熟能详的,除了上述几家外,还包括环海陆港、华海国际、黑石、中国金融集团等20多家。
表面上这些平台之间看似并不相关,但又有着密不可分的联系,一家名为上海迅付(环迅支付)的第三方支付机构,便是它们共同的工具,在所有出现问题的平台上,投资者的资金都是通过上海迅付来转出的,可见上海迅付在其中扮演非常重要的一环。
上海迅付担当资金结算通道
早在去年12月份,上海迅付就卷入一起金额高达数亿元的“红海行动”原油期货诈骗事件,遭到了多名投资人的举报与维权。在一家名为TOP500的虚假交易平台上,许多投资人进行了账号的注册,并在鼓动下转账入金,在被骗后受害者才知道,该资金以客户备付金的名义,以网上消费、购物等形式转入了商户名称为‘上海迅付信息科技有限公司’账号上。
蒙受如此损失,投资者自然不会善罢甘,他们将情况反映到了公安局以及央行上海分行。央行上海分行在经过严格的检查后,根据订单号查出有两家公司作为商户接入了上海迅付,上海迅付为其提供资金结算。央行上海分行同时还表示,上海迅付存在未对商户真实性检查,未对商户经营状况进行核实,将签约商户的资金结算至其支付账户,开展支付账户与非同名银行结算账户之间转账业务的问题。违反了《银行卡收单业务管理办法》《非银行支付机构网络支付业务管理办法》的相关规定。
而在本案中,上海迅付对此前央行的通报置之不理,明知违规依然为虚假商户提供结算,银行流水显示,在这20多家平台上充值的用户,资金均是通过上海迅付迅付来完成交易的,钱被划转到了3家个人商户名下。在投资者的资金流出时,上海迅付作为主要通道,承担了80%以上的资金流出。迅付为了利益而放松对接入商户的资质审核,给投资人造成巨大损失。
事实上,上海迅付除了参与到诈骗案中,还被曝为SSC、菠菜、棋牌、P2P、理财等提供支付接口,违规历史众多。
屡遭投诉处罚

在聚投诉平台上,关于迅付的投诉量居高不下,据支付百科统计,仅12月份,在聚投诉平台上就有12起是与迅付有关的。很多投诉都显示正在处理中,迅付方面并没有给予回复,更没有将问题解决。

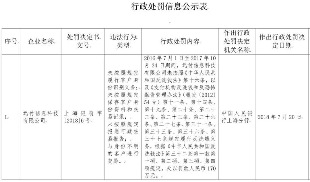
此外,在央行的处罚中,迅付也是常客。2018年8月,迅付信息科技有限公司因违反《中华人民共和国反洗钱法》,以及《支付机构反洗钱和反恐怖融资管理办法》被人民银行上海分行处罚,罚款人民币170万元。
2017年8月,迅付信息科技有限公司因违反支付业务规定,央行没收其违法所得人民币285696.89元,并处以罚款人民币150万元,共计1785696.89元(178万多)。
虽然屡次被罚还上过央视,现在距离迅付的下次续展只有两年的时间了,不知违规不断又陷入泥潭的迅付,还能否顺利通过。
盒子支付获得迅付控制权?
2018年6月,北海石基与深圳盒子信息科技有限公司签订股权转让协议,将其持有的迅付信息22.5%的股权以近2.5亿元转让给盒子科技,盒子离获得支付牌照又近了一步,据相关知情人士向支付百科透露,迅付的管理权现在已经落到了盒子支付手上。
但是它将面临三个问题:
1.名字虽然从支付改成了科技,但是在刚刚结束的CFT50论坛上,中国人民银行支付司温信祥司长认为FinTech更多是金融,所以就得接受同样标准的监管。并非你改个公司名字,或对外说我做科技了就可以规避了,只要你碰金融(支付)就得受到监管。
2.此前据接近监管的人士向支付百科透露,监管部门正在酝酿修订新版的《非金融机构支付服务管理办法》,其中明确要求支付机构不得转让、出租、出借支付业务许可证。
3.迅付收单牌照只有五省(江苏省、浙江省、 山东省、福建省、天津市),而它的业务覆盖全国,在支付百科看来,即便是盒子未来全资收购迅付,收单业务仍被限于五省内,其他省份将无法开展业务,代理商群体将被取舍。









