信和、银谷财富、泰然金融等15家公司被提示非法集资风险
编辑:左林燕来源:如皋发布 2018-10-23 16:16围观: 次

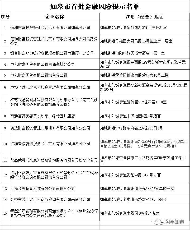
备注:已被公安受理、立案查处的企业不在此列
为有效防范化解本地区金融风险,提高市民金融风险防范意识,不给非法金融活动以可乘之机,经前期核查,特对下列在我市登记注册的企业(已被公安机关立案的除外)向全市市民进行金融风险提示。
截至目前,这些金融风险提示的企业均未取得国家金融管理部门或地方金融监管部门批准(含备案),不具备从事吸收存款、发放贷款、销售私募基金、销售保险等金融业务的资质。
市防范和处置非法集资工作领导小组办公室提醒广大投资者:投资有风险,投资人需自担风险;非法集资参与人自行承担因参与非法集资受到的损失。
请广大市民注意潜在金融风险,若发现存在非法吸收公众资金等违法行为,及时向市处置办或公安部门举报。
举报电话:0513-87199392,110,12345;举报邮箱:rgsjrb@163.com
如皋市防范和处置非法集资工作领导小组办公室
2018年10月17日
【特别声明:部分文字及图片来源于网络,仅供学习和交流使用,不具有任何商业用途,其目的在于传递更多的信息,并不代表本平台赞同其观点。版权归原作者所有,如涉版权或来源标注有误,请及时和我们取得联系,我们将迅速处理,谢谢!】
人气文章
- 别再上当了!央视曝光2017最新传销组织名单
- 2017年最新出炉200个资金盘骗局黑名单曝光
- 传销渗入“汽车团购’,“万元购车”是最大骗
- 国通通讯以网络电话为幌子,涉嫌传销诈骗
- 唐山百位大妈陷“传销骗局”?是真治病还是真
- “中国一川”网络传销被查 非法交易高达7.9亿
- “莱蔓仙姿”“佳合家美”活力霜涉嫌传销
- 马来西亚政府查封MBI集团 冻结1.7亿赃款
- 新疆克拉玛依市海济药业传销案宣判
- 政府严厉打击WV梦幻之旅传销 南京已有11人被捕
- 善心汇真的出大事了?据传,张天明的资金被冻
- 榆林一传销组织以赫柏绿源净水机为幌子诈骗5
- LOOOPOOO创始人马志才被通缉
- 湖北襄阳女子当街被3名大汉强拉上车 防城港警方








