"京都世纪影视"诈骗跑路,受害者维权为何如此艰难?
8月22日至今京都世纪影视投资网站、手机app端均无法登录,客服无响应,返现及本金均无法回收,在浙江海宁公安局报案确认为网络诈骗,但是海宁公安以没有管辖权为由拒绝给我们立案,让我们众多受害人求救无门,倍感失望。这是我们名为“京都世纪诈骗”的维权群里所有受害人当前面临的困境,我是群成员之一,并且是受害最严重的那一类,总共被骗45万,已经倾家荡产,徘徊在生死边缘。
7月初,我偶然在某微信公众号上看到了一条投资广告。“说是有一款电影理财产品,我们可以投资电影成为会员,也就是通过购买相关电影的版权,并获得凭证,每个人可以根据自己持有的版票份额进行分红,回报率很高。客服介绍他们的会员人数有20多万,提供的电影项目包括《爱情公寓》、《狐踪谍影》、《黄金兄弟》《影》等热映及未上映的影片。


(合同截图)
了解基本情况后,我于7月10号尝试性地投入了2000元,投资的项目为电影《狐踪谍影》。5天后,我拿到了70元的利润。接着我又给《新乌龙院》投了7000元,前两次投资一共拿到了500元左右的利息。在顺利拿到两笔利息,并收到他们送的保温杯等投资奖品后我开始逐渐信任这家平台。因为贪婪心作祟和客服一再地诱导欺骗,他们还给我提供了公司的营业执照和融资性担保经营许可证书等法律性证件,我在启信宝和百度天眼查上一看信息都是真的,所有材料都指向位于浙江海宁盐官镇的、由影视大碗尤小刚控股的浙江京都世纪影视文化有限公司,所以我就彻底相信了。(以下是营业执照等合法性证件)

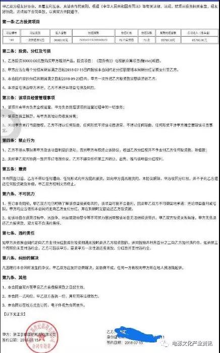
7月15日,我大胆刷信用卡3万在他们微信客服的引导下与“京都世纪影视”签订了第三份投资合同,投资项目为电视剧《楚乔传2》。在该项目介绍页面,除了影片的剧情简介外,还显示了该项目的投资进度百分比以及太平洋等知名保险公司的作保字样,该项目投资期限为70天,分红周期为2018年7月15到2018年9月23日,到期一次性还本付息65700元。按照事先的承诺,我在付款成功后可以提供注册手机号和转账金额,由客服进行入款,银行入款1万以上的还可以赠送1%的奖励。当时猪油蒙了心,一心想着挣钱,没有考虑后果就投了。
进行了第三笔投资后,我每天都会打开APP查看收益状况。发现那些短期项目确实有每天都在给我付息,并有短信提示,好像7月23号吧,我发现APP登录不上,25分钟过去了还是不能登录,心里一惊,马上给客服打电话,接通后他说是在系统维护,马上会好的,我紧张的心稍微平复了些,果然不多一会,他们的APP正常了。(要是那时候他们就跑路,我也不会越陷越深,投资那么多,现在悔恨万分。)
接下来我盲目大胆,没有和家人和朋友商量,在他们不知情的情况下从银行贷款15万和透支名下所有信用卡以及借朋友12万,在近两个月的时间里前后共投进45万,投了差不多二十个电影理财项目,投资最多的有6万的《叶问4》,5万的《暮光巴黎》,像张艺谋导演的《影》项目5万起投,我投了2次,把10万投了进去!这些大的项目每投一笔还有苹果手机,佳能相机等家电物品赠送,这些我都收到了,到最后实在没啥想要的了,他们说物品可以等价折现,我又拿到了几笔折现金额,可是那个时候头脑发热,被眼前的利益冲昏了头脑,根本不知道止损,得到的分红及折现金额又全部复利投了新的项目,直到8月22号下午京都世纪APP真正关网跑路,我还在想着和上次一样是系统维护,等了多半天也不见APP正常显示,给客服打电话已打不通,联系微信和QQ客服均无人回应,再在百度一搜,“京都是骗子,京都诈骗跑路、、、”的消息把我吓傻了,我的心在滴血,整个身体在颤抖,8月22号一整晚我都没睡着、、、,23号一早,我赶紧收集了相关资料去当地公安局报案,当地公安局一看,说现在情况还不明朗,我又是在网上投资的,诈骗我们的公司显示在浙江海宁,就指派我去浙江海宁报案。我面如土色地从公安局出来,不敢给家里人说,一个人买了去浙江海宁的火车票,坐了两天一夜的火车,一路上心惊肉跳,惴惴不安。到达海宁后就去经侦队报案,我把上当被骗经过一说,警官郑重地告诉我确确实实被骗,并且这种网上诈骗案子隐秘性很强,侦破难度大,能不能破,破了能追回来多少本金他们都说不好,然后给我做了笔录,但是没有立案!就让我回去等消息。
我此时五内俱焚,感觉天都塌了,拖着沉重的双腿回到住处,感觉活不下去了,大哭了一场,实在撑不住了,就给家里人打电话交代了我犯下的大罪。家人知道了这件事,犹如五雷轰顶。对于一个贫苦的农民家庭来说,这45万就是天文数字!他们是从来没有想过而且不敢想的,而我,这个家的祸害,竟然以这种方式把自己和这个家全部拖进了深渊,从此我自己人生变道,亲手毁掉了自己的幸福生活,家人被我牵连受苦受难,债台高筑。
8月24号早上我在网上找到了受害者维权群,才发现被骗的人达几百人,遍布全国各地20多个省市,被骗资金几千万。他们多半和我一样,先是在自媒体上看到了投资广告,或者收到朋友的邀请,在顺利地拿到前期的小额投资利息后,又进行了数额较大的投资。
下面是我们最近整理组织的京都世纪诈骗平台的资料:
常见手法:高收益、周期短、拉人有奖励
据我们受害者提供的材料显示,京都世纪APP只能通过客服发送的链接扫码下载,该APP并未上线手机应用商城,在网上也均未搜索到“京都世纪影视”APP或者显示以前的下载地址已失效。在多份“京都世纪影视”投资合同中可以看到,平台在合同中标明了分红周期、分红次数及分红金额。另外,合同指出项目亏损由平台承担,投资人不承担亏损风险。在合同中,“分红及亏损”一项的细则较多,多是无条件维护乙方利益。违约责任、解决纠纷等与风险相关的条款则较少。
据我们回忆,“京都世纪影视”APP在8月22号清盘跑路前曾推出多个短期福利项目,起投金额3000元,5000元不等,可以不限次数投!该项目的日化收益高达10.1%,5天就可以拿到分红。“这已经是跑路前的征兆,跑路前还在搜刮我们的辛苦钱,这些骗子真得是丧尽天良,害人不浅!”难友王女士称,自己在拿到前期利息后曾邀请了两位好友成为该平台会员。按照平台的“邀好礼”规则,推荐3个以上的用户可获得豆浆机一台,推荐15个以上的会员可以获得50克中国黄金金条。

后来我们受害人抱团取暖,团结一心,大家都在自己当地报案,当地公安也只是做了个笔录,说不能立案,我们要去诈骗公司地(海宁)报警立案,他们协查。于是我们受害者联名递上受害资料.有关转帐银行记录.对方银行帐号等有关证据,托浙江嘉兴的受害者家人统一上交海宁公安局。可海宁公安接报后到现在不给立案,辩解说是海宁京都世纪公司尤小刚说此事与他公司无关,是别人冒充的。海宁公安说他们没有管辖权,叫我们去骗子公司所在地报案,我们如果知道骗子在哪里那我们不成了侦探了吗?现在我们受害者是投诉无门,被当地公安和海宁公安像皮球一样踢来踢去,大部分受害者和我一样是用信用卡套现网贷的钱投的,现在看不到希望连死的心都有。希望政府能给我们老百姓做主,查出犯罪分子,严惩骗子,追回我们的血汗钱。
京都世纪影视与投资人的聊天记录:

京都世纪影视的APP页面:

以上的一位投资者陈述的相关信息,以下还有125位受害者被骗,涉嫌诈骗金额757.509万元




现在电影投资平台公司太猖狂,更多投资者因为这样的平台一次又一次的受骗,希望大家能谨慎参与投资,并且多多分享此篇文章让更多的人关注以防被骗,大家投资电影寻找正规平台参与投资。
- 别再上当了!央视曝光2017最新传销组织名单
- 2017年最新出炉200个资金盘骗局黑名单曝光
- 传销渗入“汽车团购’,“万元购车”是最大骗
- 国通通讯以网络电话为幌子,涉嫌传销诈骗
- 唐山百位大妈陷“传销骗局”?是真治病还是真
- “中国一川”网络传销被查 非法交易高达7.9亿
- “莱蔓仙姿”“佳合家美”活力霜涉嫌传销
- 马来西亚政府查封MBI集团 冻结1.7亿赃款
- 新疆克拉玛依市海济药业传销案宣判
- 政府严厉打击WV梦幻之旅传销 南京已有11人被捕
- 善心汇真的出大事了?据传,张天明的资金被冻
- 榆林一传销组织以赫柏绿源净水机为幌子诈骗5
- LOOOPOOO创始人马志才被通缉
- 湖北襄阳女子当街被3名大汉强拉上车 防城港警方








