易投资被雷,无奈良性退出,晚间发布逾期兑付公告!
编辑:左林燕来源:每日聊互金 2018-10-10 14:29围观: 次
易投资平台自2016年2月上线以来,累计出借人数约2.9亿元,累计成交额约25.2亿元,借贷余额约4.4亿元。

国庆节刚过!网贷平台易投资因市场行情不佳,贷后环境恶劣,已严重影响到平台的运营,本着最大程度爆出易投资全体出借人用户权益的角度出发,经平台高层管理慎重考虑,决定良性退出。在10月8日晚间发布“致易投资所有出借人用户的公告”,提到平台良性退出网贷,并承诺公司核心高管及法定代表人承诺:上缴个人护照,不失联,不跑路;进行视频直播,答疑解惑;定期去相关部门进行报备。
兑付方案计划
1. 第一阶段:2018-10-08至2019-10-31,兑付本金30%,每月不少于2%;
2. 第二阶段:2019年11月至2020年10月,兑付本金30%,每月不少于2%;
3. 第三阶段:2020年11月至2021年10月,兑付本金40%,每月不少于3%;
4. 第四阶段:利息兑付执行阶段,本金兑付完毕后开始执行。
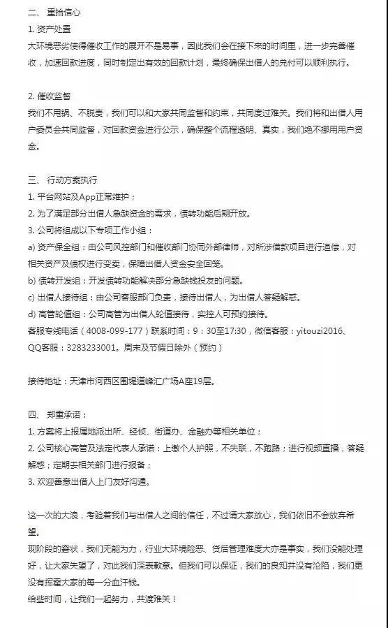
具体公告如下:


【特别声明:部分文字及图片来源于网络,仅供学习和交流使用,不具有任何商业用途,其目的在于传递更多的信息,并不代表本平台赞同其观点。版权归原作者所有,如涉版权或来源标注有误,请及时和我们取得联系,我们将迅速处理,谢谢!】
人气文章
- 别再上当了!央视曝光2017最新传销组织名单
- 2017年最新出炉200个资金盘骗局黑名单曝光
- 传销渗入“汽车团购’,“万元购车”是最大骗
- 国通通讯以网络电话为幌子,涉嫌传销诈骗
- 唐山百位大妈陷“传销骗局”?是真治病还是真
- “中国一川”网络传销被查 非法交易高达7.9亿
- “莱蔓仙姿”“佳合家美”活力霜涉嫌传销
- 马来西亚政府查封MBI集团 冻结1.7亿赃款
- 新疆克拉玛依市海济药业传销案宣判
- 政府严厉打击WV梦幻之旅传销 南京已有11人被捕
- 善心汇真的出大事了?据传,张天明的资金被冻
- 榆林一传销组织以赫柏绿源净水机为幌子诈骗5
- LOOOPOOO创始人马志才被通缉
- 湖北襄阳女子当街被3名大汉强拉上车 防城港警方








