币圈传销套路浮出水面:平均每月发一个币割韭菜

从2月到现在,平均每月发一个币的俞凌雄又行动了,这次他看中的是汽车领域。6月27日,名为“车链(CSL)”的项目开始在俞凌雄的各个群里疯转,同时进入私募环节,预计募资6亿元。
据称,这一次,新币上线平台仍然是俞凌雄旗下的万象交易所。
此时距离上一个币种“幸孕链”的发布时间,还不到一个月。事实上,这已经是俞凌雄团队今年发行的第5个代币,割韭菜的效率惊人。
在此之前,与俞凌雄有关的万象币、黄金链、菠菜币、幸孕链均被指是传销币。在腾讯官方推出的微信小程序“灵鲲金融风险查询举报中心”上,这几个币种共有千余次举报,理由均为“疑似传销币”。

同时,上述区块链项目都没有独立官网,白皮书也未公开发布,而是在俞凌雄的代理商及“徒子徒孙”的微信群中传播。
自称拥有30万会员、3万弟子、代理商600余人的俞凌雄,一面顶着“币圈蝗虫”、“传销之父”的质疑,一面向自己的信徒不停出手,疯狂敛金。
俞凌雄的“车链”
此刻,俞凌雄的追随者们正在计算自己的钱包余额,计划参与新币CSL的认购。
在冲科技独家拿到的“车链(CSL)”白皮书中,这一项目被描述为“全球汽车消费流通体系结算交易超级网络”,号称将通过去中心化,建立汽车行业生态链, 提供资产互通、全球化的金融服务方案和智能化的策略组合。
车链的私募方式和俞凌雄团队所发售的前几个币种类似,并没有在外界公开发售,而是在代理商的微信群里传播和募资。尽管白皮书中并没有提及俞凌雄的名字,但在其相关社群中,都整齐地打着俞凌雄的名号。

根据白皮书,车链(CSL)总发行量30 亿枚,分 10 年投入应用,第一期释放10%参与认购,共3 亿枚。俞凌雄的一位代理表示,认筹价格为每枚CSL2元。这意味着,这一轮的募资总额将高达6亿元。

这位代理还透露,俞凌雄向他们承诺,“(这是)时间问题,价值投资,一年后能涨到100元。”
同时,代理们还在四处邀人加入,宣称六个月后“中国将拥有自己的交易所,最大程度地接受区块链和数字货币,这批拿到众筹的人将会走在前端”。
冲科技查询企查查后发现,白皮书中的车链创始人庚宇彬此前担任董事长的上海车神资产管理有限公司曾两次被列入经营异常名录,原因分别是通过登记的住所或者经营场所无法联系、未依照《企业信息公示暂行条例》公开2016年年度报告。

此外,这份白皮书还存在明显的排版混乱,很多段落前后间距、格式均不一致。最尴尬的是,就连“车链”的名字也已经被使用,更早的项目名为“Car Chain”。

深信传销币的90后
过去,传销这个概念总被认为和大爷大妈群体更为相关。但在俞凌雄的追随者里,主要成员却是80后和90后,其中不乏未毕业的大学生群体。
席卷全民的焦虑感,使得那些对区块链了解极少、又担心错过赚钱大潮的年轻人,走进了俞凌雄的包围圈。
今年1月,真格基金创始人徐小平呼吁大家拥抱区块链革命的一段话火了。王海峰就是那时候知道了这个新名词。

1995年出生的王海峰似乎没能真正拥抱上这场革命。他用父亲的钱买万象币并亏了一笔后,就再没能从父亲那里拿到钱。但王海峰还是一心扎进去,觉得“前期被套,意味着后期入场全是机会”。
王海峰身边的人比他更疯狂。由于一个朋友交了60万费用,成了俞凌雄的代理商,王海峰得以拥有一项特权:不交代理费也能享受代理商的待遇。他创建了自己主管的区块链学习群,提供关于万象平台的币种的信息,跟随俞凌雄去往香港、澳门学习区块链知识。
但直到今天,王海峰似乎也没学到什么知识——在他的认知中,区块链等于买卖数字货币。每当有人提起挖矿,他就会说,“挖矿过时了,谁还玩挖矿,我们都玩数字货币。”
和俞凌雄的大多数追随者一样,王海峰朋友圈的信息几乎都与俞凌雄有关。所有关于俞凌雄的消息,包括语录、群消息截图、朋友圈截图、录音、视频、网页链接等,王海峰都会一式两份,一份转到自己的区块链学习群里,一份转发至朋友圈。
币圈红人宝二爷在某个短视频里的一句话也被他们套用来获取信任,“只要创始人、创始团队公开身份,这个币就有希望”。王海峰深信不疑对此深信不疑,每当群里的新人询问大家惯常使用的交易所时,他都会反问,“你玩什么平台,创始人是谁?”
一旦有人提出质疑,王海峰就会反击,“你知道俞凌雄和陈安之的关系吗?”
实际上,贩卖成功学的陈安之在很早前就被指控过非法吸资。俞凌雄和陈安之一样,也是商业成功学的大师。在他3800元一次的课程上,学员们听到最多的都是他对自己经历的描述。对此,王海峰也清楚,“这些都是为了让我们更信任他”。
揭穿身份包装术
在发售车链之前,俞凌雄正在进行一场形象反击战,因为他觉得自己被“黑公关”了。
由于自媒体“北纬31度”的一篇报道,俞凌雄开始被外界质疑。在此之前,他的身份看起来处于国际政商关系的绝对上位圈:中柬商业协会主席、道商学院创始人、万象交易所董事。

在道商学院的官网上,俞凌雄的介绍为“带领10万+企业家构建新商业时代的金融大生态系统”,“把事业版图和“一带路沿线国家紧密结合,踏上时代节拍”。追随者们认为,“他是下一个马云”。
凭借对身份及履历的包装,俞凌雄自称拥有大批的追随者:30万会员、3万弟子、600多个代理商。其中,嫡传弟子入门费100万,代理商60万;每发展一个代理商下线,则可以获得18万的奖励,发展一个弟子下线能拿到50万。
为了包装身份,俞凌雄为自己颁发了许多“荣誉”。但稍加推敲,就会发现这些所谓的荣誉并不存在。
他自称曾被《财富》中国评为2016年“中国40位40岁以下的商业精英”,《财富》(中文版)专刊对其进行人物专访,并于2017年7月登上由商务部主管的《中国国际财经》杂志7月刊封面人物。

俞凌雄团队制作的假财富榜图
冲科技查询《财富》官网后发现,俞凌雄并未出现在《财富》中国的任何榜单中,《财富》(中文版)也未对其进行过任何采访。

俞凌雄制作的假《中国国际财经》杂志封面图
《中国国际财经》杂志工作人员也表示,他们从来不会使用人物作为封面,事实上,这是一份刊登论文的学术期刊。

真正的《中国国际财经》杂志封面
在俞凌雄的自我包装中,柬埔寨是一个高频词汇。
他自称担任主席的中柬商业协会,号称由柬埔寨商务部批准成立,柬埔寨王国副首相梅森安阁下亲自为协会成立揭牌。
但在柬埔寨王国官网、柬埔寨商务部官网上,均无法查询到关于该协会的任何信息。

相关宣传稿中的一张配图显示,协会成立仪式曾登上央视新闻频道,但翻看往期节目会发现,这条新闻并不存在。

并不存在的“央视新闻”
在俞凌雄的宣传稿里,他被称为“柬埔寨洪森首相座上宾”。洪森此前发布的一条Facebook信息中,包含有俞凌雄等人的合照,这也被俞凌雄团队称为“洪森对中柬商业协会的肯定”。

但实际上,翻看洪森的Facebook可以发现,这是一位酷爱PO图的首相。但凡出席活动,他都会将与民众的合影发至Facebook,每次的发图数量高达20-30张,其中就包括与俞凌雄合影的那次。

北纬31度的报道中曾提到,中国驻柬埔寨大使馆的领保联络员称,“希望中国来柬经商的同胞一定要警惕这种情况,在柬埔寨与首相等领导人合影并不能代表什么,这边领导人比较亲民,普通人见到也能与其合影。”
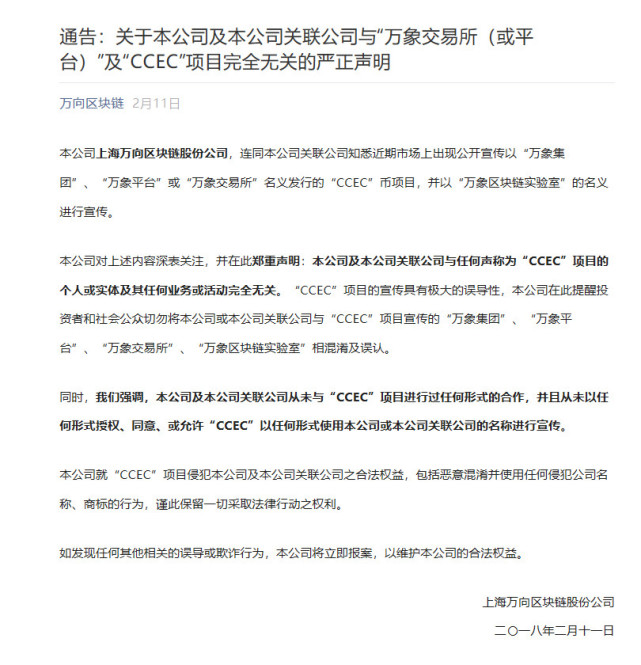
俞凌雄旗下的万象交易所上线之初,也发生过类似的乌龙事件。万象交易所最初使用“万象区块链实验室”的名义进行宣传,直到万向区块链微信公众号发布公告,称以“万象集团”、“万象平台”或“万象交易所”名义发行的“CCEC”币项目,均与上海万向区块链股份公司及关联公司完全无关。

俞凌雄的追随者们列出了“跟俞凌雄干区块链的十大核心理由”,包括“他的名字值100亿”、“挥金如土、把钱当工具”、“一年业绩18个亿”等。
但事实上,由于欠款1.25亿余元,俞凌雄早在2017年12月4日就被广东省揭阳市中级人民法院列入失信人名单并限制出境。截止目前,剩余6713万余元尚未还清。

随后,俞凌雄摇身一变,成了柬埔寨华人。在万象交易平台的公关稿中,这一举动被解释为“为了万象区块链的发展”。
当传销穿上区块链马甲
但有些时候,俞凌雄也会露出马脚。
他的上一个项目幸孕链就引起了质疑。官方介绍称,幸孕链是不孕不育患者的福音,专注于辅助生殖、基因检测等精准医疗服务,是一个辅助生殖服务平台。
一些人认为,这“简直太扯了”,“没有合理的落地场景”。
向阳(化名)也有些担心,但他觉得,错过这次机会就太可惜了,“即使真的是传销,也不会把人关起来收手机、毒打,顶多被骗点钱”。
“说涨就涨”是向阳信任俞凌雄的原因之一。无论币市整体是熊还是牛,万象交易平台都是永恒的“单独市场”,社群中永远可以提前预告下一次大涨的时间。
“内部消息说菠菜要大涨,菠菜币价就立马升上去”,向阳对此很是认同。但币价涨了后,向阳并不能提币或交易,因为这些项目都被设置了锁仓,每个月只能提现5%。
在俞凌雄的币圈生态中,显现出鲜明的传销特征:组织层级明确、拉人发展下线有回报。要成为嫡传弟子,需要入门费100万;称为代理商则需要缴纳60万。对应的,每发展一个代理商下线可以获得18万的奖励,发展一个弟子下线则能拿到50万。

万象官网首页
借助高科技的概念,传销币就此突破了传统传销的地域限制。
被公开质疑后,俞凌雄在相关声明中称,自己并非这几个币的创始人。但不可否认的是,这些数字货币都只在俞凌雄旗下的万象交易所上进行交易;同时,每次新币上市,白皮书和私募消息都只会在俞凌雄和他庞大的弟子、代理商下线群中流传。有时候,传到最底层社群的时候,图片已经因为多次的保存发送而变得模糊。
这些社群俞凌雄“号令天下”的核心武器。他的语录、音频、视频、微信群和朋友圈截图,都会在社群中进行大范围传播。每次出现危机时,俞凌雄就会找出过去发布的消息,再附上一些“打鸡血”的话语,来打消信徒们的疑惑。

俞凌雄信徒们的朋友圈
俞凌雄和他不间断发布的传销币,只是当下币圈混乱景象中的一个缩影。
国家互联网金融风险分析技术平台的监测显示,截至今年4月,累计发现假虚拟货币421种,其中60%以上的网站服务器部署在境外,相对难以发现和追踪。
《每日经济新闻》曾采访过一位传销币平台的炒币者,并总结出了相关模式:交易平台搭建自己的系统后,产币数量、模式均由平台控制,利用炒币者将价格抬高并只在自己的平台内进行交易,同时根据炒币者拉拢的下线数量划分等级。等到积累了足够多的“韭菜”,就一举跑路。
投资者一旦遭遇跑路,基本求助无门。
截至目前,万象交易所后台共计约54万次点击。这意味着,可能有几万甚至十几万的人正陷在这个“庞氏骗局”中。
更可怕的是,新的追随者们还在源源不断的加入。一位45岁的大哥找到王海峰,指望着“我先学,日后可以让我儿子来做”;另一位万姓大学生则梦想着能靠万象币在年底赚上25万。
俞凌雄的下一个目标,是在泰国举办一场区块链的研讨会,参会人数10000人,门票1800元。按计划,他将直接获取1800万的门票收入。

俞凌雄的朋友圈
甚至,研讨会还没开始,代理商们已经开始传播俞凌雄的朋友圈截图,他PO出的是“大会期间全程带枪警卫保护、重要嘉宾警车开道”的照片。
- 别再上当了!央视曝光2017最新传销组织名单
- 2017年最新出炉200个资金盘骗局黑名单曝光
- 传销渗入“汽车团购’,“万元购车”是最大骗
- 国通通讯以网络电话为幌子,涉嫌传销诈骗
- 唐山百位大妈陷“传销骗局”?是真治病还是真
- “中国一川”网络传销被查 非法交易高达7.9亿
- “莱蔓仙姿”“佳合家美”活力霜涉嫌传销
- 马来西亚政府查封MBI集团 冻结1.7亿赃款
- 新疆克拉玛依市海济药业传销案宣判
- 政府严厉打击WV梦幻之旅传销 南京已有11人被捕
- 善心汇真的出大事了?据传,张天明的资金被冻
- 榆林一传销组织以赫柏绿源净水机为幌子诈骗5
- LOOOPOOO创始人马志才被通缉
- 湖北襄阳女子当街被3名大汉强拉上车 防城港警方








