海润摩尔微商代理维权:指责公司诈骗 侵吞几百万押金
日前,海润摩尔微商代理向啃美妆爆料称,多位微商代理在广州拉横幅维权,并提供了视频和图片等资料。资料显示,多位女性在一间未开业的门店前拉了一条横幅,上面写着“海润摩尔诈骗公司,侵吞代理几百万押金不退。”

图:海润摩尔代理维权
针对此事,啃美妆向当事双方进行了了解。
代理维权:指责公司诈骗,侵吞几百万押金
海润摩尔对外宣称,由吉林远东集团和海润影视集团共同投资。据代理透露,远东集团早前已经撤资,海润摩尔仍打着远东集团的旗号宣传,涉嫌虚假宣传,误导代理商。
通过天眼查了解,海润摩尔两大机构股东为吉林摩尔云商和北京海润广告,远东集团从未出现在股东名单中。而查询北京海润广告的资料,其由自然人艾民100%持股,无法证实与海润影视之间的关系。
该代理爆料称,海润摩尔CEO魏丽、副总裁张萍等人,通过在朋友圈炫富的方式,制造“一夜暴富”的假象,诱导代理囤货。

图:海润摩尔秀现金
2016年8月,海润摩尔推出新品“魔S”,为了诱导代理商大量囤货,公司承诺拿货38400元就送30个精准粉、精准客户。至今代理也没有完全收到所谓的精准粉,而魏丽和管理团队以各种理由迟迟不肯解决,很多代理只能吃哑巴亏,有苦不敢诉。

图:海润摩尔宣传海报
据其透露,很多代理商是刷信用卡、借高利贷来囤货,公司的承诺不兑现,货压在手里出不去,就要承担高额的利息,有些代理甚至闹得家庭破裂,逼进医院。
该代理表示,有些代理盲目囤货与公司的欺骗有关。海润摩尔无视代理死活,在全国各地召开招商会,几百人关在一个封闭的环境洗脑。“在招商会上,以团队代表张萍为首,欺骗代理商送引流、配网红资源。告诉大家必须要抓住机会,贷款借款都要实现屌丝逆袭。”

图:海润摩尔招商会现金
“特别是在2017年2月27日的厦门年会上,以各种送车送现金奖励活动,以团队PK的方式,榨干代理商的存款和银行卡,短短几小时涉及资金高达近千万。”
当代理商进行转型,不再与公司合作后,“以各种理由扣押保证金,并发动不明真相的员工和代理商以公司及官方客服的名义污蔑代理商。从15年开始扣押资金高达数百万!”代理为了追讨保证金,从北京追到广州,但公司负责人一直躲躲闪闪。
代理去海润摩尔在广州的菲昂斯美容院维权,视频显示,一位“保洁人员”声称菲昂斯美容院其实与海润摩尔没关系,实际是租了两个灯柜张贴海润摩尔的广告用来宣传造势。而海润摩尔以此美容院项目招商,20万元一个代理费,拉一个人头赚8万。
而在与代理签订的合同中,海润摩尔明确分为四级,代理对其合法性产生质疑。同时,公司从未向代理商开具发票,都是由CEO魏丽等个人账户收款。代理商表示,他们已经实名向工商局、税务局等部门举报。
公司回应:事实不符,已经起诉相关代理商
啃美妆就此向海润摩尔公司求证,其渠道运营“男男”回应称,系部分代理商造谣,已起诉相关代理商。
针对扣押保证金一事,“男男”表示,实际上只有三万元,而且是代理商违反了合同。


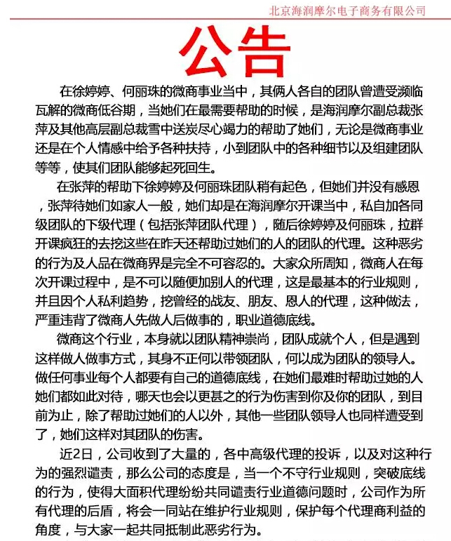
图:海润摩尔官方公告
官方公告显示,一、取消徐XX及何XX海润摩尔代理商资格,予以开除;(其中何XX在带团队期间不管理团队,但最近疯狂加自己代理的下属代理,挖跟随自己的人的代理,这种恶劣行为一并同等处罚。)二、扣除其保证金;三、不懂得行业基本素养,与其同行及相同行为跟随其代理,一并取消授权扣除保证金,并且其所有其团队中,所有级别下属代理,如继续良性从事海润摩尔微商事业,将自动归属其团队最高级别领导人领导。
针对美容院的质疑,“男男”称是被诬陷,并提供了两份落款均为“广州菲昂斯医疗美容门诊有限公司”的声明,第一份声明表示,广州菲昂斯医疗美容门诊有限公司”及旗下“广州菲昂斯医疗美容门诊”由“北京海润摩尔电子商务有限公司”投资,该门诊拥有独立经营权。另一份声明表示,否认菲昂斯与海润摩尔有关的“保洁人员”系装修公司员工,并非菲昂斯正式员工。

图:菲昂斯医疗美容声明
有关美容医院20万元一个代理,拉一个人头提成8万元,梁姓负责人则对啃美妆回应称,“菲昂斯”系海润摩尔股东投资,在法律上与海润摩尔是两个不同主体。代理不懂两家公司之间的关系,所有去那边闹。
关于代理提到的精准粉丝,海润摩尔梁姓负责人表示,公司花了几百万与引流公司合作,会在网上发布一些正能量的文章,如果有意向的会分配给代理。但有些人的转化能力强,有些人的转化能力弱。有时候可能没有及时的接待,过几天再去沟通的时候,可能就没有兴趣了。精准粉丝是有意向的人,不代表就是购买的客户,如果每个粉丝都能保证转化,“公司不如直接做零售了”。
有关晒现金炫富的问题,梁姓负责人称,“那是给代理发的奖金,光发奖金发了7个小时,最后把现金撒在空中,大家都得到了实惠。”

图:海润摩尔某产品代理级别
有关四级代理的问题,从“男男”提供的资料来看,确实是分为四个层级。分别为核心总代、总代、官方总监、总监,代理门槛分别为38400元、9000元、3000元、580元。梁姓负责人也确认,合同上就是四个级别。
关于远东集团的股东身份,梁姓负责人表示,远东集团以“摩尔云商”入股。此前,远东集团召开过“摩尔云商”的成立大会,可以证明此事。而关于海润广告的股东身份,他表示,海润影视就是靠广告起家的。至于为何工商层面没有关联,梁姓负责人并没有做出直接回应。
- 别再上当了!央视曝光2017最新传销组织名单
- 2017年最新出炉200个资金盘骗局黑名单曝光
- 传销渗入“汽车团购’,“万元购车”是最大骗
- 国通通讯以网络电话为幌子,涉嫌传销诈骗
- 唐山百位大妈陷“传销骗局”?是真治病还是真
- “中国一川”网络传销被查 非法交易高达7.9亿
- “莱蔓仙姿”“佳合家美”活力霜涉嫌传销
- 马来西亚政府查封MBI集团 冻结1.7亿赃款
- 新疆克拉玛依市海济药业传销案宣判
- 政府严厉打击WV梦幻之旅传销 南京已有11人被捕
- 善心汇真的出大事了?据传,张天明的资金被冻
- 榆林一传销组织以赫柏绿源净水机为幌子诈骗5
- LOOOPOOO创始人马志才被通缉
- 湖北襄阳女子当街被3名大汉强拉上车 防城港警方








