一“互联网+”企业法人被以涉嫌传销罪拘留 律所认定合法
近年来,移动互联网等新一代信息技术加速发展,技术驱动下的商业模式创新层出不穷,线上线下互动成为最具活力的经济形态之一,成为促进消费的新途径和商贸流通创新发展的新亮点。2015年9月,国务院办公厅发文鼓励线上线下互动创新,激发实体商业发展活力。并提出了关于推进线上线下互动,加快商贸流通创新发展转型升级的意见,大力发展线上线下互动,对推动实体店转型,促进商业模式创新,增强经济发展新动力,服务大众创业、万众创新具有重要意义
“互联网+商贸”便是传统产业拥抱互联网的一种方式,即主动将销售渠道互联网化,并实现“从工厂直达顾客(F2C)”。通过自己建立电子商务平台,企业不仅可以减少渠道环节、降低销售费用,更可以和顾客建立直接联系,了解顾客具体特征,进而为细分客户群体精准开发差异化、个性化产品。然而近日一“互联网+”企业——深圳京广和电子商务控股有限公司(简称京广和公司)董事长马丽勇被江西湖口县警方以“涉嫌组织、领导传销活动罪”刑事拘留,全国数万名京广和公司成员对此感到不解。
双赢模式
记者通过工商局备案资料得知,深圳京广和电子商务控股有限公司成立于2016年2月3日,其前身为廊坊京广禾电子商务有限公司,成立于2015年1月19日,总部位于河北廊坊市安次区科技企业创新创业园内,董事长为马丽勇。
据了解,京广和公司响应党和国家领导人“大众创业,万众创新,法无禁止即可为”的号召,遵照国家“供给侧结构性改革,吸引社会资源创造新供给,并让新供给创造新需求”的总要求,以鼓励消费,互利共赢为主旨,结合公司董事长马丽勇从商三十几年的生意经验,摸索出一套结合互联网+F2C+O2O的全新经营模式。它以电子商城网上交易和线下体验店展示为纽带,在商城交易平台上汇集大宗用于销售的日用商品,而不是资金;交易平台的参与者,是特定的商品提供者和实际消费者;参与公司利润分配的是商品实际消费者;消费者参与利润的分配额,不是固定不变的,而是以消费者实际消费额和公司利润实际获得额为基础的。公司给付消费者的商品及所得积分,均是以实名制网上返还支付。京广和与消费者之间的这种互利共赢新供给模式,是在消费者不断的商品消费中实现的。
记者从京广和公司官网了解到,公司主要经营目标是为了解决部分生产企业的产品库存问题。诸多企业因为渠道和促销环节问题,导致包装和质量很好的产品积压滞销。京广和公司通过整合二十家生产企业建立“企业联盟”,在线下建立实体产品展示和体验超市,以电子商务平台为检索、展示和交易方式,通过快捷的物流配送中心,及时完成配送。这一模式的推广,使得更多企业看到希望,不仅能快速解决库存经了解,该公司任何自然人均可免费注册,并通过实名认证成为京广和公司消费会员。公司在保证商品货真价实、假一赔十,商品价格与市场同质同价的同时,以自然消费为基础,把每一件商品的利润拿出来给消费者做积分(一元钱利润等于一积分),当顾客累计积分达到2900积分时,可参与公司经营利润的分配,且无时间限制。分配的标准是以每十天为一个结账周期,每个结账周期内,公司会把所赚取利润的60%拿出来进行加权平均分配给每一个消费者,其余40%归公司所有,一直分到4060元为止且没有承诺时间。也就是说,公司在消费者身上赚到的利润,最终不但都还给了消费者,而且还把企业利润40%中的一部分也分配给了消费者。这样消费者花了他本该花的钱,却赚到了他从来没有机会赚到的利润即中间环节的利润。
积压问题,盘活资金流,使很多濒临倒闭的企业摆脱困境走出了低谷,甚至实现了企业研发、生产、销售的良性循环。所以越来越多的企业上门寻求与京广和公司合作,短时间企业联盟成员由初期的二十多家快速发展到数百家。
“涉嫌组织、领导传销活动罪”被捕
2016年12月京广和公司董事长马丽勇被江西湖口县公安局以“涉嫌组织、领导传销活动罪”刑事拘留,公司账户数亿资金被冻结。
是否传销?
业内人士称,京广和公司采用的是结合互联网+F2C+O2O的一种全新的经营模式,与传直销有着本质上的区别。首先,传直销均为多层次计酬,例如:A推荐了B,则A会从B的销售业绩中提取报酬,而B又推荐了C,则B会从C的销售业绩中提取报酬的同时,A还会获得报酬。而京广和公司没有这样的提成关系,京广和公司只有直接推荐关系中推荐者首次达到消费积分的10%作为提成。隔层隔代即间接推荐关系则没有任何提成,例如A推荐了B,则A会从B的消费积分中提取10%作为报酬,而B又推荐了C,则B从C的消费积分中提取10%作为报酬,A则没有任何提成。京广和公司并不存在多层次计酬关系,与传直销有着本质上的法律区别。
其次,传直销均为团队计酬,凡是传直销公司均有团队组织架构,其奖金计算方式通常分为轨道制、级差制和矩阵式三种类型。除此之外,其余的奖金计酬方式均是在此三种类型的基础上演变而来的,即不断地把此三种类型的计酬方式进行分别或者是全部的组合拆开,再组合再拆开。换句话说,也就是此三种类型的变种。但是无论其如何演变,其团队计酬的基因均不会改变。例如某团队领导人,不管他级别有多高,带领着多么大的团队,只要他本月团队销售额为零,那么他的奖金收入一定是零。所以不管他如何诡辩,他的奖金收入一定还是来源于团队销售额的提成,这是毫无疑问的。而且即便是在同一家公司、做到同样的级别,因为每个人每个月做出的团队销售业绩是不同的,所以奖金收入也一定是不同的。
而京广和公司是在企业利润中提留20%作为企业发展奖励基金,专门用于激励那些在市场上尽心尽力,为企业发展做出过突出贡献的人。在京广和公司,只要通过自己的努力,销售业绩达到了公司的考核标准,别说是当月,就算是从今以后团队销售额永远是零,每个月该拿多少奖金就拿多少,而且只要是同样级别的领导人,无论本月团队销售业绩多少,其所得到的奖金数额都是一样的,因为他们的奖金来源根本不是来源于团队销售额的提成,而是来源于公司利润的20%加权平均分配的结果,其所得到的奖金多少,只与企业利润的高低有关,与团队销售业绩没有任何关系。
专家点评:
中国政法大学法学教授和有关法学专家表示:识别传销需要看三个特征:一是入门费,是否需要认购商品或交纳费用取得加入资格或发展他人加入的资格;二是拉人头,是否需要发展他人成为自己的下线,并对发展的人员以其直接或间接滚动发展的人员数量为依据给付报酬;三是团队计酬,是否以直接或间接发展人员的销售业绩为依据计算报酬。如果符合以上特征,就有可能涉嫌传销。
记者从北京盈科律师事务所出具的关于京广和电子商务有限公司经营模式法律意见书得知,京广和公司的运营贯彻公开透明原则,不仅网站信息,利润分配制度,合作模式和政策均公开透明,而且有公开的风险提示,不存在欺骗,诱导消费者。消费者进行消费是公开自愿的,消费者在网上商城用人民币兑换电子币进行购物,电子币随时可以提现。并且经审查,与京广和公司合作的所有诚信渠道商户,均为具有企业法人资格或个体工商营业执照的企业,在与公司签订合同后予以合作,系合同约定的合作行为而非拉人头的行为。
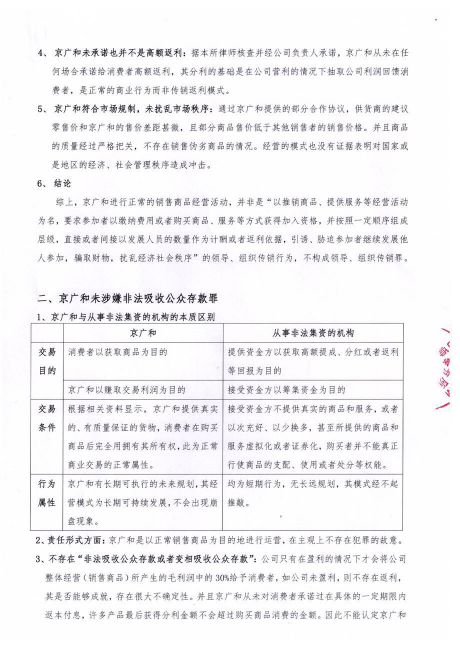
综上,京广和公司进行正常的销售商品经营活动,并非是“以推销商品,提供服务等经营活动为名,要求参加者以缴纳费用或者购买商品、服务等方式获得加入资格,并按照可一定顺序组成层级,直接或间接以发展人员的数量作为计酬或者返利依据,引导、胁迫参加者继续发展他人参加,骗取财物,扰乱经济秩序”的领导、组织传销行为,所以不构成领导、组织传销活动罪。<下图为北京盈科律师事务所出具的关于京广和电子商务有限公司经营模式法律意见书>




最后京广和公司广大会员们表示,希望国家有关领导以及江西省主要领导关注该案,能慎重区别看待京广和公司的经营模式。互联网时代许多企业包括京广和公司都是在创新的基础上摸着石头过河,只要经营动机是好的,是实实在在带领群众创业致富的,如果在发展的过程中存在着不足之处,只要是各职能部门提出建议和整改,他们会迅速落实纠正不足,只有这样中国的企业才能健康快速的发展。事态的进展媒体将会持续关注(记者 张涛 马先明)。
- 别再上当了!央视曝光2017最新传销组织名单
- 2017年最新出炉200个资金盘骗局黑名单曝光
- 传销渗入“汽车团购’,“万元购车”是最大骗
- 国通通讯以网络电话为幌子,涉嫌传销诈骗
- 唐山百位大妈陷“传销骗局”?是真治病还是真
- “中国一川”网络传销被查 非法交易高达7.9亿
- “莱蔓仙姿”“佳合家美”活力霜涉嫌传销
- 马来西亚政府查封MBI集团 冻结1.7亿赃款
- 新疆克拉玛依市海济药业传销案宣判
- 政府严厉打击WV梦幻之旅传销 南京已有11人被捕
- 善心汇真的出大事了?据传,张天明的资金被冻
- 榆林一传销组织以赫柏绿源净水机为幌子诈骗5
- LOOOPOOO创始人马志才被通缉
- 湖北襄阳女子当街被3名大汉强拉上车 防城港警方








